
抖音短视频带货及投流教程指南
完整版指南PDF,文末附获取下载方式!
▼ 内容框架 ▼
《抖音短视频带货及投流教程指南》:如何搭建账号+新手起号+老号转型+涨粉
《抖音短视频带货及投流教程指南》:如何正确的活跃账号
《抖音短视频带货及投流教程指南》:如何找对标账号学习
《抖音短视频带货及投流教程指南》:给自己账号定位赛道
《抖音短视频带货及投流教程指南》:如何选品1(跟品)
《抖音短视频带货及投流教程指南》:如何选品2(跟人)
《抖音短视频带货及投流教程指南》:如何选品 3(跟数据选预爆品)
《抖音短视频带货及投流教程指南》:如何找高清素材
《抖音短视频带货及投流教程指南》:剪辑实操
《抖音短视频带货及投流教程指南》:如何做好作品发布节奏
《抖音短视频带货及投流教程指南》:账号内容发布三部曲
《抖音短视频带货及投流教程指南》:如何破播放
《抖音短视频带货及投流教程指南》:如何正确的投放小店随心推
小店随心推订单创建规范
dou+投放规则
短视频+直播间违禁词
不能碰的红线
账号内容发布三部曲
如何挑选优质的作品投放随心推
小店随心推投放注意事项
如何分析小店随心推数据
如何分析是追加投放还是终止投放
小店随心推最佳投放时间
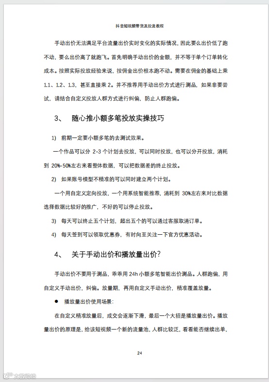
随心推小额多笔投放实操技巧.
小店随心推会推订单被拒的常见问题
常见被拒绝原因
广告虽然通过,但是平台始终不推流,消耗不动怎么办?
广告订单消耗过快怎么办?
数据下滑怎么办?
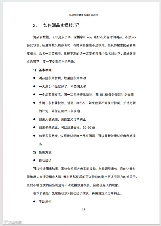
如何测品实操技巧?
关于手动出价和播放量出价?
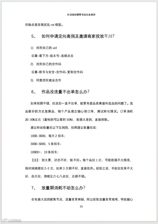
如何申请定向高佣及邀请商家投放千川?
作品没流量不出单怎么办?
新号+老号付费投流 15 天打精准标签
第一周 起号+涨粉阶段+打标签.
第二周 贴标签阶段.
如何及时止损把利益最大化?
如何打爆品日出千单?
建模期间如何投流
建模稳定期如何投流
模型成熟爆发期如何投流
作品热度慢慢消退如何投流
作品有时也会出现再次回暖。
爆发期放量投放技巧及注意事项
随心推详细数据分析实操
作品被判搬运怎么办?
随心推投放如何避免人群跑偏?
随心推取消订单次数首先对应策略
如何手动出价?
放量期消耗不动怎么办
▼ 部分内容概览如下▼
▼ 完整版教程指南PDF如何下载 ▼
【加入会员获取】
【上方扫码了解加入会员】
已有4000+会员加入,共同精进!
—聚焦短视频直播+IP打造+私域流量+AI的实战干货圈子—
抖音系列精选推荐合集
(点击下方蓝色文字可跳转)
抖音短视频直播起号全流程规划SOP(72份)
抖音短视频直播运营系列SOP(81份)
直播电商公司项目落地运营管理(全套)
短视频直播实操系列干货资料(192份合集)
电商公司全套各岗位薪酬绩效制度考核方案
直播电商岗位绩效考核全套(新增)
直播带货主播培训管理薪酬绩效合同协议(资料合集)
直播带货短视频运营系列SOP(48份)
抖音直播电商运营干货资料(47份合集)
抖音短视频直播运营培训课件(新增合集)
抖音运营培训策划解决方案(85份PPT合集)
直播带货培训课件PPT(47份合集)
抖音直播电商带货选品策略(干货合集)
直播带货全流程流程管理全套表格|36份合集
十七大行业赛道直播带货脚本话术(合集)
抖音电商直播带货脚本话术大全(合集)
抖音行业品牌账号运营方案(51份)
直播带货325份各大类目超级话术库(合集)
抖音电商直播带货脚本话术(24大类目)
抖音电商直播间二十五大类目脚本话术解析(合集)
抖音电商直播带货脚本话术大全(重要)
直播流程执行SOP及常用表格(合集)
抖音短视频直播起号运营实操干货资料(合集)
2025年抖音电商运营系列干货资料(58份)
2025年抖音巨量广告投放运营(合集)
2025年抖音广告投放AD信息流推广指南攻略(23份)
2025年抖音电商运营系列(33份合集)
2025年抖音本地生活服务运营(干货资料合集)
2025年抖音本地生活服务运营攻略指南(39份)
2024年抖音千川投放系列作战知识地图【合集】
2025年抖音千川运营投放攻略指南(新增19份)
2024年抖音千川素材作战知识地图(合集)
直播电商公司MCN工会必备合同协议(大全)
直播电商团队各岗位职责绩效考核(合集)
直播电商客服制度管理薪酬绩效提升(资料合集)
抖音本地生活服务商家运营资料干货(合集)
抖音本地商家运营干货资料包(28份)
抖音短视频直播运营培训课件(57份)
直播带货主播实操运营指南-88份合集(必备)
直播电商团队运营执行策略(干货资料合集)
直播基地电商项目运营商业计划书(合集)
直播电商高效能团队运营资料(全套)
直播电商主播培训课件(合集)
直播带货公司各岗位职责管理资料(合集)
直播电商短视频运营系列SOP(合集)
直播电商公司运营管理制度
抖音电商团队搭建各岗位运营管理(干货合集)
直播电商直播间运营管理表格(合集)
抖音代运营全流程资料干货大全(合集)
顶流带货直播间工具包
直播开播宝典(资料包)
直播项目管理执行SOP(合集)
创始人-品牌-个人IP打造(资料合集)
直播带货进阶实战指南PPT(合集)
抖音账号代运营套餐明细表协议合同(合集)
抖音千川运营投放干货资料(70份合集)
头部带货主播全流程培训资料合集(21份)
抖音直播带货脚本话术(24大类目)
抖音短视频直播运营系列(实操方案指南合集)
抖音直播带货脚本话术实操指南(60份资料合集)
抖音流量运营千川投放干货资料(45份)
直播电商岗位职责绩效薪酬考核制度(合集)
抖音生活服务实体商家运营(资料合集)
抖音直播电商选品组品定价干货资料(合集)
抖音直播带货脚本话术指南(60份合集)
抖音直播带货运营实操方案指南(40份合集)
抖音代运营服务明细表及合同(合集)
直播电商六大工作岗位流程SOP(合集)
抖音电商运营起号投放流程执行SOP(合集)
直播电商带货培训PPT课件(合集)
短视频直播行业合作协议大全(合集)
抖音电商直播带货实战脚本话术(合集)
直播带货团队管理运营体系制度(资料合集)
抖音千川运营投放投手必备(资料包)
直播实操SOP工具包(合集)
电商直播全套公司各岗位薪酬制度方案(合集)
直播带货运营培训课件PPT合集(44份)
直播带货主播培训课件(23份)
抖音代运营全流程全套干货资料(合集)
直播电商实用资料手册(大全)
抖音电商团队搭建各岗位运营管理(干货合集)
直播带货主播运营管理培训(全套)
直播客服管理运营管理(全套)
抖音直播带货实操工具包
直播公司运营资料合集
抖音电商全流程搭建与运营(干货合集)
抖音电商全流程搭建与运营(干货合集)
抖音短视频直播系列实操方案(合集)
直播电商脚本话术培训资料(大全)
直播行业超级话术库(325份)
直播团队各岗位职责运营资料(合集)
直播带货主播运营培训指南课件(88份)
抖音直播带货脚本话术实操攻略指南(60份)
直播电商团队各岗位运营培训成长资料(合集)
抖音直播电商带货脚本话术培训指南(60份合集)
直播电商全流程SOP常用表格(合集)
直播电商项目运营全流程执行SOP(合集)
电商公司各岗位薪酬绩效管理制度方案(全套)
直播带货场控中控管理培训(资料全套)
抖音电商直播带货全流程运营超级导图(合集)
直播带货主播成长培训课件(23份)
直播电商短视频运营SOP(137份)
直播电商项目必备SOP表格包(35份)
直播电商公司运营管理制度(合集)
抖音直播带货话术脚本实操运营指南(合集)
抖音小店运营实操(干货资料合集)
......
往期分类更新
| 抖音系列 | 短视频直播系列 | 视频号系列 | 小红书系列 | 个人IP系列 | 私域流量系列 |

