境内个人合法财产如何合规转移至境外?
声明 | 本文作者:法询金融研究院 外汇部研究员 周敏。本文仅代表个人观点,欢迎个人转发,谢绝媒体、公众号或网站未经授权转载。[k]
根据《经常项目外汇业务指引(2020年版)》规定,个人结汇和境内个人购汇实行年度便利化额度管理,额度为每人每年等值5万美元,凭本人有效身份证件即可在银行办理[k]。超过该额度的购汇或结汇,需提供真实合法的证明材料。
中国法律严格管控资本项目外汇,禁止个人通过非法途径将大额资金转移至境外[k]。违规操作可能导致资金无法出境、被目标国拒收,或影响个人在海外的身份合规性。对于确有大额跨境资金需求的个人,目前仅有两类合法路径:移民财产转移和继承财产转移。
一、境内居民个人财产转移的合法途径
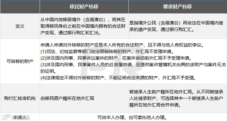
目前,境内居民个人合法将财产转移至境外的唯一合规方式为移民财产转移和继承财产转移[k]。

① 移民 ≠ 放弃中国国籍
获得外国永久居留权(即“绿卡”)不等于取得外国国籍,持有人仍为中国公民[k]。护照用于证明国籍和身份,永久居留权则允许长期合法居留于他国。
② 注销户籍的要求
办理移民财产转移需提供“移居前户籍所在地公安机关出具的境内户籍注销证明”[k],以防止利用境内身份进行资金转移后仍保留国内权益。
二、移民财产转移操作指南
1. 定义
指中国内地居民移居国外或港澳台并取得永久居留权后,将其在取得移民身份前于境内拥有的合法财产变现,经外汇局核准后购汇汇出境外的行为[k]。
2. 合法财产范围
包括:
- 个人薪酬所得(工资、稿酬、劳务报酬等);
- 经营收入(企业股东收益、个体户经营所得等),需提供财务报表、股权证明等;
- 资本所得(利息、股息、房产转让、特许权使用费等),需提供交易合同、产权证明等;
- 偶然所得(如彩票中奖),需提供真实交易记录[k]。
3. 办理程序
- 向原户籍所在地外汇局申请核准;
- 外汇局审批后出具核准件,银行据此办理购汇汇出;
- 资金须直接汇入申请人境外账户,不得提取外币现钞[k]。
实际操作中,各地外汇局对是否一次性申请或汇出存在差异,需以属地监管要求为准。
4. 提交材料
- 书面申请(含转移原因、财产来源及变现说明);
- 《移民财产对外转移申请人情况表》和《个人财产对外转移外汇业务申请表》;
- 身份证明文件;
- 财产权利证明(如房产证、买卖合同);
- 税务机关出具的税收证明或完税凭证;
- 外汇局要求的其他材料[k]。
三、继承财产转移操作指南
1. 定义与适用对象
根据《个人财产对外转移售付汇管理暂行办法》,继承转移指外国公民或港澳居民依法继承境内遗产并变现后,经核准购汇汇出的行为[k]。该路径不适用于仍为中国公民的境内居民。
2. 办理流程
- 委托关系经所在国公证并由中国使领馆认证;
- 取得继承权公证书;
- 在国内银行完成财产继承(人民币账户);
- 向被继承人生前户籍地外汇局提交申请材料,获取购付汇核准件;
- 在银行办理购汇并汇至境外账户[k]。
3. 申请材料
- 书面申请(含继承关系、财产来源说明);
- 《个人财产对外转移外汇业务申请表》;
- 身份证明;
- 继承权证明文件;
- 被继承人财产权利证明及完税凭证;
- 其他外汇局要求材料。委托办理的,需提供经公证认证的委托书及代理人身份证明[k]。
4. 银行购付汇要点
- 遗产汇出不受5万美元年度额度限制;
- 需凭外汇局核准件在15日内完成购付汇,逾期作废;
- 银行审核材料包括核准件、死亡证明、公证书、原始财产权属文件等;
- 若由代理人办理,需提供护照译本公证、委托公证(明确授权范围)等[k]。
5. 委托办理注意事项
无法回国的继承人可委托律师或亲友代办,流程如下:
- 出具授权委托书,并经所在国中国使领馆公证认证;
- 对护照、国籍变更证明等文件进行公证认证;
- 外文材料需翻译并公证;
- 可依据《海牙公约》办理附加证明书(Apostille)委托国内律师;
- 律师可代为办理继承过户、缴税、出售资产及购付汇手续[k]。
完成资金汇出后,建议妥善保存全部文件副本,以备未来应对税务审查或证明资金来源合法性[k]。同时,应了解目的地国家的税务政策,确保符合当地申报要求。



