大家都知道,店铺差评率高,意味着店铺销售的商品及店铺提供的服务没有达到消费者的预期,带来的直接结果是打击消费者的下单及复购信心,长期会影响店铺口。
这一逻辑在TikTokShop平台同样适用。因此,如果跨境卖家所发布的商品差评率过高,TikTokShop也会采取管理措施。
1、差评从何而来,如何考评?
一般来说,TikTokShop的消费者从物流妥投后到订单完成后60(含)内,就可以提交评价了,1星或2星都属于差评。

根据TikTokShop的官方标准,店铺差评主要包括物流、其他和商品方面的差评。
物流差评:
1)包裹破损
2)物流发货慢/收货时间长
其他差评:
1)商家售后服务态度差
2)无明确原因的差评
商品差评:
1)商品安全差评
一类:窒息、爆炸、烫伤等
二类:差点引起火灾、差点爆炸.差点烧伤、会致癌、有禁限用化学成分、皮肤红肿商品有毒、被割伤
三类:皮肤发痒、过敏
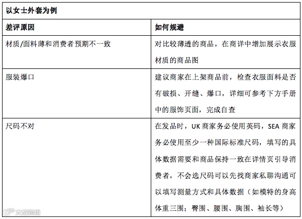
2)商品质量差评
商品质量差,商品质量差评,功能不好用,货不对版,夸大宣传以及假货等。
那么关键考核指标如何定义呢?卖家可以从这4个维度关注:
1)商品安全差评量
是指在过去60天内,一件商品收到的安全差评数量。
2)订单差评率(含物流差评)
是指在过去60天内,一件商品收到的非物流差评占该商品已完成/已关闭订单数的百分比。
3)商品差评率
是指在过去60天内,一件商品的所有商品差评占该商品总评价数的百分比。
4)店铺商责差评率
是指在过去60天内,一个店铺收到的所有店铺差评(剔除物流差评后)占该店铺总评价数的百分比。


2、如何避免过高差评率?
为了避免产生安全、质量类差评,卖家应确保商品符合目的国的产品安全要求,并清晰展示商品使用方法。如果卖家对于自己经营的品类在目的国有什么规范不清楚的,可以去TikTokShop商家大学看看。
这边给大家支几个招,比如:
1)商品需符合目的国安全标准要求(比如,卖往英国的产品需要获得CE认证)
2)在商详页中增加产品图文说明及操作视频
3)低质商品需要更换供应商,找到符合标准的高品质货源
4)正确打包降低破损。以热销品水晶为例,⽔晶:针对内包装,要求每个⽔晶样品都需要单独使⽤⽓泡膜进⾏保护,如果需要组合装箱,要求装箱不能有凸起;针对外包装,如果使⽤纸箱,要求纸箱内使⽤⽓泡膜完成充分填充,不允许有晃动、抖动、空间冗余的情况,推进使⽤⽓泡袋(要求⾮⽜⽪纸),体积重⼩成本更优。【获取包装使用说明完整版,可关注公众号“留美小哥玩社交”领取】
值得注意的是,和亚马逊规则不同,TikTokShop是允许引导买家有问题先找商家的,及时回复且不遗漏买家消息,针对买家问题提供清楚且正确的信息,是可以避免买家产生沟通上的误会,减少这方面的差评。
所以,卖家可在产品包裹内附卡片,引导消费者有问题先咨询针对消费者可能提问的问题准备好答案,在商家后台设置FAQ。
3、哪些品类是差评重灾区?
1)男女服饰

2)美妆个护

3)3C数码

4、如何提高申诉率
首先,卖家可以通过TikTokShop卖家后台下述路径查看违规详情,并找到申诉入口。


不过需要注意的是,有些情况是无法获取申诉的。
·该差评不是商家责任造成的,即不存在商品安全/质量问题、商家服务问题如:消费者使用不当,消费者评价时误给差评等
·该差评的问题是商家责任,已经给消费者解决了
·该差评的问题是商家责任,商家有详尽的整改措施
其次,努力提高申诉通过率。首先,参考处罚原因,明确申诉范围。卖家先根据违规详情原因描述判断是针对商品的处罚,还是针对店铺的处罚:如果是针对商品的处罚,则商家可直接针对该商品的历D史差评,发起申诉;如果是针对店铺的处罚,则商家需针对过去60天店铺的所有差评,发起申诉。
不过卖家需要注意,至少提供50%以上差评的申诉材料,否则可能申诉失败。比如某商品过去60天一共有10个差评则商家需提供至少其中5个差评的申诉材料;如果全部差评中,仅极少数差评通过申诉被判定为非商责,差评率也可能无显著改善,本次处罚可能无法撤销。



文章转载至公众号:留美小哥玩社交;大数跨境经授权转载


