
时值多事之秋,跨境圈再迎重磅消息!亚马逊官方确认,自2025年10月起,将按季度向中国 税务机关报送所有中国卖家的身份信息、交易数据、银行账户等核心信息。首次报送将于10月31日前完成,覆盖7-9月交易数据。这意味着,税务合规已从“可选项”变为关系到企业生存的“必答题”,每一位跨境卖家都站在了合规经营的历史转折点。

一、生存或淘汰
合规成本重构行业格局
在这场合规浪潮中,大型企业需要重构全球税务架构,中小卖家则面临合规成本大幅攀升的严峻挑战。账户信息任何更改都可能触发验证流程,一个细节疏忽就可能导致店铺运营受阻。跨境行业正在经历新一轮洗牌,能否快速建立合规体系,将直接决定企业能否在日益收紧的监管环境中持续经营。

二、主动破局
三步构建合规防火墙
面对不可逆转的合规趋势,被动等待不如主动出击。海象跨境建议卖家立即采取以下行动:
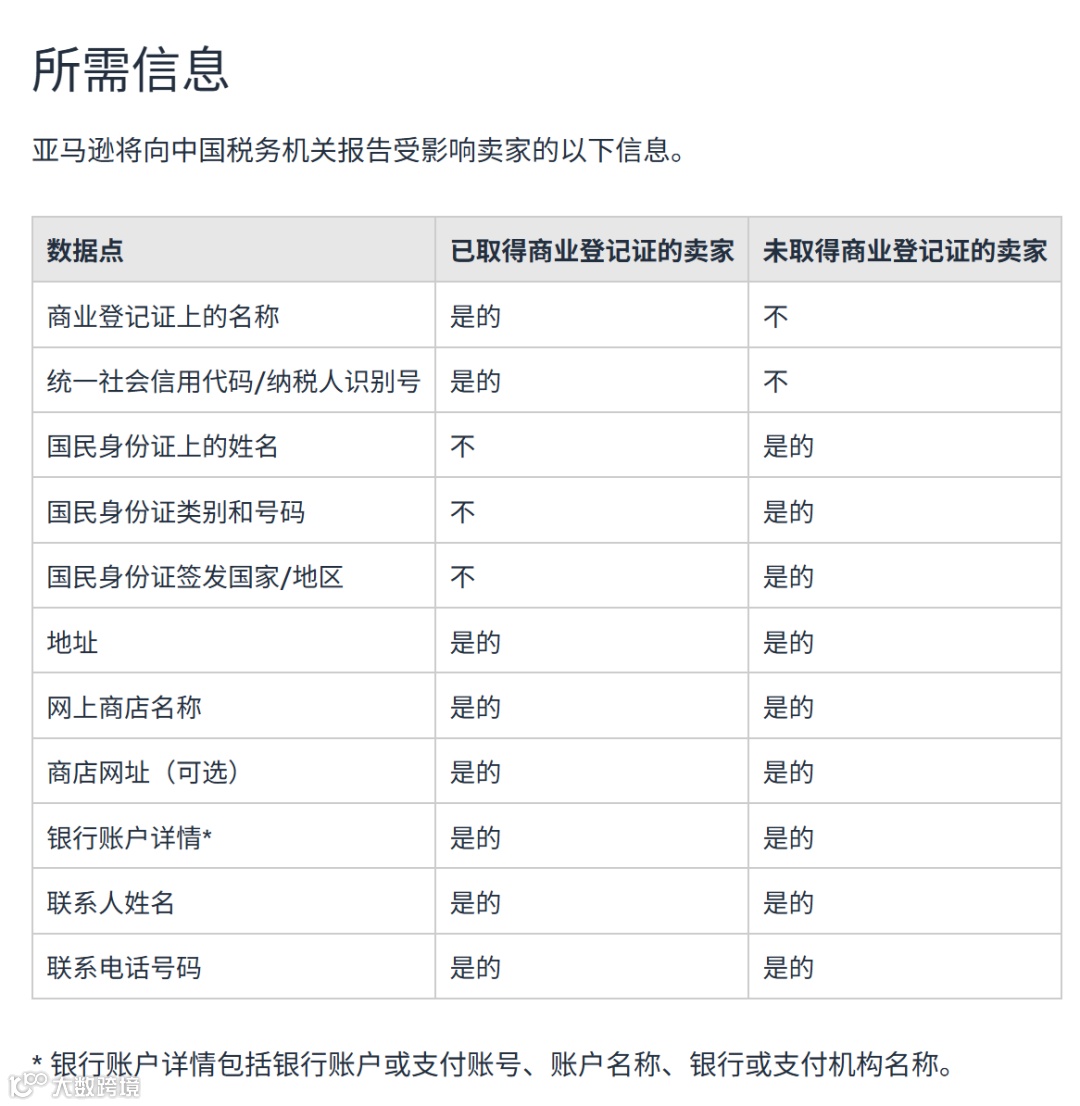
1.全面梳理亚马逊店铺信息,确保所有“必填信息”准确无误;
2.建立专属税务合规档案,提前排查风险点;
3.借助专业服务机构,构建长期合规机制。合规不是负担,而是企业走向规范化、国际化的必经之路。


