你好,我是蕾蕾。
9年DTC品牌独立站操盘手,个体创业者。是妈妈更是我自己。
如果你喜欢,欢迎关注我,听我叨叨品牌出海独立站的那些事儿。
那我们怎么做出有效的文案和图片?
表面上看是痛点,是场景化,你得把你的产品植入用户的生活场景中去,
但这背后更深的是
文化和圈层
仔细的去分析你的同行(欧美本土品牌)背后的网红,背后的用户,代表了什么圈层和文化
深入的去洞察,你会发现,你的广告创意很容易学到精髓上去,才能抓住背后的底层逻辑。
比如ebikes的美国高端用户,那些能接受3000-5000的产品的是中部以及北部白人后裔。
而美国的黑人买的是便宜货。
佛州很多是拉美后裔,他们也喜欢便宜货。
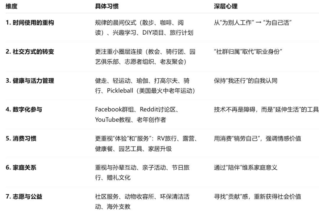
1.退休文化的核心关键词:从“结束”到“重启”
退休不是结束,而是“第二人生(Second Act)”的开始。
他们追求的不是“养老”,而是“重新定义自由与意义”。
过去的“老年文化”是被动的:养生、节俭、在家看电视。
当代的“退休文化”是主动的:探索、创作、分享、连接。

2.退休圈层他们常自我定位为:
“Empty nester”(孩子已离巢,终于属于自己的时间)
“Active retiree”(活跃的退休者)
“Young at heart”(心态年轻的人)
“Freedom rider / traveler / volunteer”(行动中的自由者)
退休文化”不是关于衰老,而是关于重获选择权与表达权。
它代表的是一个庞大且持续增长的文化群体,他们
有时间、有金钱、有好奇心、
不再为身份焦虑,
却渴望被品牌尊重、被社会看见。
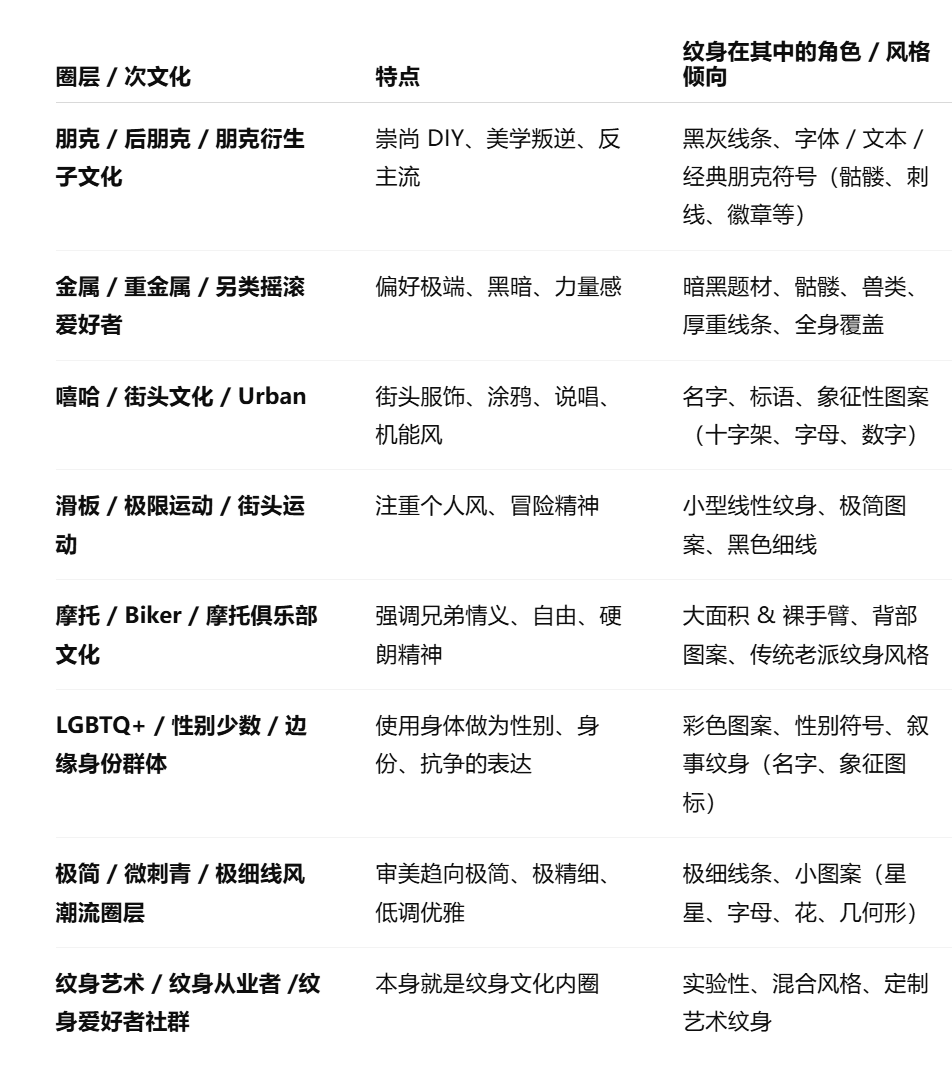
所以,“文化与圈层”,才是品牌营销的底层语言
比如
纹身文化里的人追求“表达”与“边界”;
街头文化里的人崇尚“真实”与“态度”;
户外文化里的人信仰“探索”与“自由”;
灵性文化 / Burning Man文化的人追求“觉醒”与“意义”;
科技极客文化里的人热爱“突破”与“自造”。
广告素材、语气、视觉、UGC、音乐、文案、甚至CTA——
一切都应该从文化出发,再回到产品与人。
最后,考题来了。
为什么这张假发ins营销素材效果好?
背后代表了什么文化和圈层的哪些具体需求?

