

2023——消费复苏之年,亦是不确定性进一步加剧的一年。
国家统计局数据显示,2023年1-11月社会消费品零售总额同比增长7.2%,1-11月份,商品零售380460亿元,同比增长5.9%。
消费的“复苏”有目共睹,无论是线下人流的涌动,还是文旅消费的爆发,许多品牌收获了真实的“果实”:
万店的瑞幸从过往的阴霾彻底走出,“茅台拿铁”的爆火成为2023年难以绕过的商业案例;首次冲上天猫双十一美妆榜首的珀莱雅,打破了国际大牌近5年来的榜首魔咒,前三季度净利同比增长50.6%;而拼多多市值一度超过阿里,则成为当下中国互联网电商平台的生态格局巨变的关键事件......
但“复苏”只是2023年的一面,更多一线从业者感受到的市场水温并没有想象中乐观。
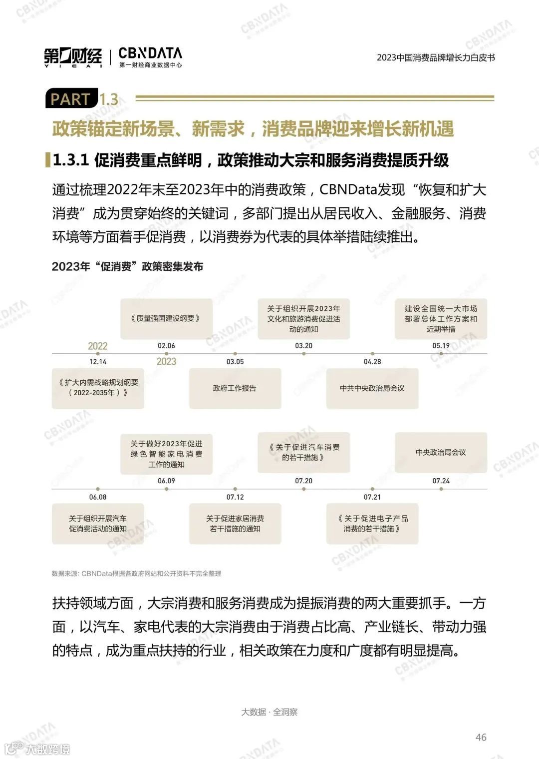
一边是越发强调性价比的消费者,一边是降不下来的硬成本,品牌商家的利润空间被极致挤压,降本增效成为大小公司一致判断。
“当前外部环境复杂性、严峻性、不确定性上升,国内有效需求不足,部分行业产能过剩,社会预期偏弱,部分领域风险隐患仍然较多,但综合来看,我国发展面临的有利条件强于不利因素。”
来源:国家统计局新闻发言人就2023年11月份国民经济运行情况答记者问
这些问题萦绕在整个2023年的市场当中,给企业生产经营带来了诸多不确定性。
面对这些不确定性,CBNData给出的答案是「应变」,这也是2023年「中国消费品牌增长力大调查」项目的主题。
应变之年,企业也在积极应变:组织调整、战略转向、收购兼并、纵向布局......消费企业动作频频的背后,是对当下真切的焦虑,也是对未来饱含期许的信心。
时间来到2024年前夕,CBNData准备了一份年终盘点,透过今年发布的各类行业报告和议题研究成果,用4大趋势为2023年的大消费画下句点,也希望透过这些洞察,帮助忙忙碌碌的你更好地迎战2024。
中国消费者对健康的关注度,从未像当下这般高涨,而嗅觉敏锐的商家也顺势而为,纷纷围绕消费者的健康诉求打造产品和服务。
11月,CBNData发布《2023中国健康生活趋势洞察报告》,从6大场景切入,尝试还原当前大健康消费热潮背后的真实需求和品类趋势。
👈🏻点击直达
在健康相关议题的扩大讨论中,健康也不再是一个抽象的概念。从头皮到肠胃,从口腔到关节,越来越多消费者对健康的认识更为具体而深入,也更加真切地感知到这些身体的“小零件”如何影响到自己当前和未来的生活品质。
报告传送门
👈🏻点击直达
关注身体的零部件之余,身心健康和良好的精神状态也被越来越多人重视起来。亲近自然、拥抱户外、运动健身......成为愈发主流的生活方式。
👈🏻点击直达
健康无价,但也正因如此,消费者愿意为之付出的时间和金钱往往由自己感受到的健康威胁所决定。帮助消费者消除潜在的健康威胁或者降低威胁的影响,是更值得商家努力进阶的方向,而市场也定将有所回报。
情绪消费也是近年来被不断提及的趋势热词,但隐藏在复杂多变的情绪背后,如何探寻消费者真实需求并将这些需求与品类趋势相结合,从而作用于自己的产品研发和市场营销决策之中,才是洞察的关键所在。
就驱动消费的情绪类型而言,中高度唤起水平和高度愉悦程度的情绪往往是人所向往的情绪体验,包含欣喜、快乐、满足、平静和轻松等。

多巴胺的分泌往往伴随着欣喜和快乐,这也是给人带来强烈视觉冲击的「多巴胺配色」能迅速火遍全网,渗透各大消费品类的原因。
「发疯文学」的火爆同样是一种集体狂欢的情感宣泄。但人不可能时刻保持着高唤醒水平的情绪,更多时候,大家向往一种满足、平静和轻松的状态,「佛系」「随喜」「拒绝内耗」成为了年轻人的新追求。
CBNData调研数据显示,对于女性消费者而言,情绪满足不再是一种浅尝辄止的体验,而是刚需。
作为五感经济的最后蓝海,嗅觉经济近两年来颇为火热,欧莱雅和雅诗兰黛也先后投资了国货香水品牌闻献DOCUMENTS和melt season,这背后离不开对中国消费者情绪消费偏好的洞察。
气味的特殊属性决定了香水香氛品类不容忽视的情绪价值提供能力。
《2023香水香氛消费者洞察白皮书》👈🏻点击直达
与大众认知或有偏差的一点在于,看似激烈的运动其实也是一种放松方式。CBNData《2023体育消费趋势报告》显示,在“跑步”和“骑行”相关社交媒体关联词中,治愈、快乐、享受和自由等高能量正面词汇出现的概率较高。
从毛绒绒的公仔,到傻乎乎的修狗,「可爱经济」和「宠物经济」的盛行是当代人寻求疗愈的最好证明。
在年初的(←点我)中,CBNData挖掘出2022年逆势增长的5大类目——“保健食品/膳食营养补充食品”“户外/登山/野营/旅行用品”“奶粉/辅食/营养品/零食”“美发护发/假发”和“宠物/宠物食品及用品”。
一年过去,透过三方数据,我们看到在线上销量上仍有所增长的,除了原本的“保健食品/膳食营养补充食品”“户外/登山/野营/旅行用品”“宠物/宠物食品及用品”三大类目外;
还有“自行车/骑行装备/零配件”和“模玩/动漫/周边/娃圈三坑/桌游”这两类与个人兴趣爱好高度挂钩的类目,在人口基数增长放缓的当下,这背后印证着消费者在健康和悦己层面更具韧性的消费需求。
消费行业的竞争一向激烈残酷,消费者对于品质的要求也在持续进化,小到一张餐桌,大到一种生活方式,生活的品质关乎衣食住行的种种细节,而细节的问题则留待品牌解决。
根据CBNData《2023年饮食趋势洞察报告》,消费者在餐桌升级主要体现在健康化、营养化和品质化三大层面,而具体到产品偏好,消费者则给出了更为具体的选择。
对于2023年而言,消费的提质升级除了受到消费端的持续影响之外,监管环境的变化同样重要。在中国经济由高速增长迈向高质量增长的重大转型背景下,各个产业的提质升级正从上游延展到下游,渗透在消费企业经营的各个环节。
以化妆品行业为例,2023年是多项政策的收尾落地之年,监管侧的收紧一方面打击劣质商品流入市场,另一方面也保障了合法经营者和消费者的正当利益。
而在规范化,标准化之外,政策环境往往还为产业升级提供方向引导和定向支持。
根据CBNData最新发布的《2024蓝帽子国内保健品消费趋势报告》,政策鼓励蓝帽子保健食品复配成分与功能开发,并明确了保健食品新功能定位应当明确,分为补充膳食营养物质、维持或改善机体健康状况和降低疾病发生风险因素三类。
对于长期以来饱受虚假营销诟病的保健品行业而言,形成一套有据可依的市场准入标准是行业良性发展、企业健康经营的必要前提。
除了守住行业底线,向上探求更高的品质标准也是众多消费品牌积极树立品牌行业影响力的重要动作。

理性是从2020年便开始频频出现在消费者洞察中的高频词汇,谈及理性,很多人会自然联想到低价、性价比,“价格力”也确实是2023消费行业无法忽视的一个关键词,但理性消费≠绝对低价。
这一点体现在各种“X价比”的出现,何为“X价比”?
分母为价格,分子则万物皆可——从性价比到心价比,从质价比到颜价比,一千个消费者心中可能就有一千种X价比,这是个性化人群需求极致细分的结果,也是当前世代多元消费观、价值观和金钱观的集中体现。
那品牌又如何在价格分母恒定的市场中寻找最大公约数?
这是一个品牌商家和消费者博弈的动态过程,而这个过程与“溢价”这一概念息息相关。
简单来说,“溢价”是产品价格超出其公允价值的部分,而公允价值可以理解为该产品被市场公认的价值。
这种“溢价”广泛存在,且对于消费品牌而言,通过创新实现短期市场垄断从而拥有品类的定价权,是获取溢价、赚取利润的关键。
这也是近几年许多新消费品牌强调“新品”“品类创新”“细分赛道”的底层逻辑,但这种通过“微创新”所形成的竞争优势一定是相对短期的。
从“国货崛起”到今年被消费者诟病的各类“刺客”,这一现象背后并非消费者双标,而是产品定位和市场需求的错配,是消费者基于对商品标价和该商品市场公允价值的差额判断做出的理性决策
CBNData在《2023中国消费品牌增长力白皮书》中定义了当前语境下理性消费的三大重要特征:需求匹配、性价比优先和负责任消费。
可以看到,性价比优先之外还有一个与之并驾齐驱的关键词——需求匹配,这一点甚至优先于性价比这一原则。
消费者可以为动辄千元的贵价护肤品买单,却不愿为一支眉笔花费几十块的现象背后,是其对不同类型商品的价值感锚定和需求解读的不同:
我需要一支好用、够用和实用的眉笔,生活经验足以让我判断一支眉笔好不好用,我并不需要品牌教育自己什么才是一支“行业领先”的眉笔;而对于成分功效更为复杂的护肤品而言,生活经验并不能提供足够的决策依据,价格便成为了品质功效判断的重要依据之一。
《2023东方美谷蓝皮书(化妆品行业)》调研结果显示,65%的消费者表示2023年开始倾向购买价格更高,但品质更好的化妆品产品,超8成消费者愿意因为化妆品提供的「高情绪价值」买单。
与此同时,消费者产生购买意愿的原因多是由于新的功能诉求(50%),或是旧物用完(48%)导致的。在消费行为前,她们也多会注意产品的实用性,通过多家比价、看测评攻略来判定和审视自己的真实需求。

这也再一次印证了理性消费≠绝对低价的购买逻辑,消费者行为永远是一系列复杂因素相互作用的结果。
CBNData调研发现,不同代际消费之前对做攻略会呈现出不同的偏好,整体而言,90后、95后、00后和05后呈现出显著的攻略偏好,而针对不同品类,不同代际的攻略偏好选择也不尽相同。
站在2024年的当口,抛给所有消费品牌的是如何向市场“要利润”的硬核命题。虽然这道题没有标准答案,但CBNData希望这些数据和事实能为市场中的消费品牌提供穿越周期的依据和底气。