海南自由贸易港发布禁止、限制进出口货物清单
依据《海南自由贸易港法》等规定,商务部公布进出口管理措施
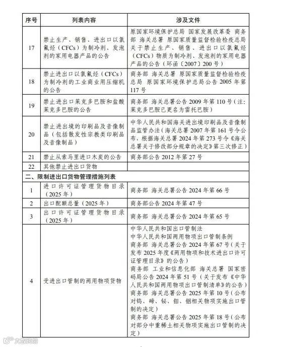
为贯彻落实《海南自由贸易港建设总体方案》,推动海南自由贸易港建设,根据《中华人民共和国海南自由贸易港法》《中华人民共和国对外贸易法》等相关规定,商务部正式公布《海南自由贸易港禁止、限制进出口货物、物品清单》[k]。
该清单明确了海南自由贸易港在货物、物品进出口环节的禁止类与限制类管理措施,涵盖多个重点监管领域,旨在规范进出境秩序,保障国家安全和经济健康发展[k]。
-
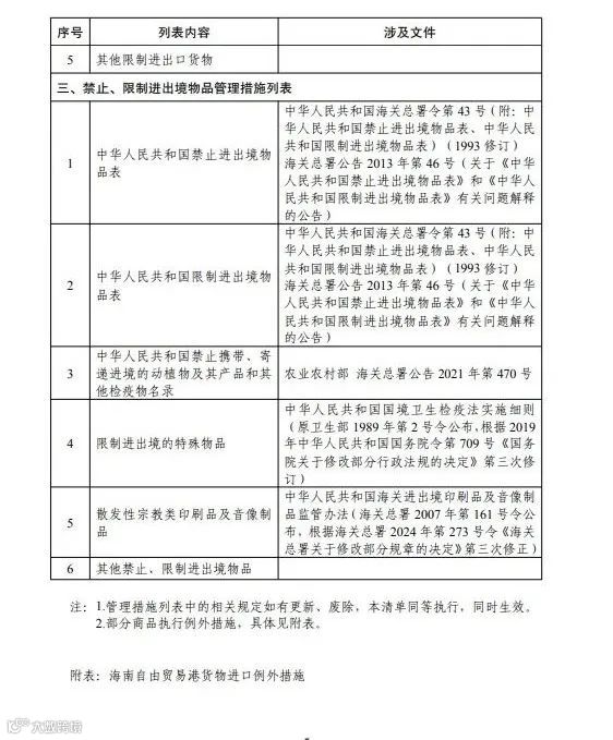
禁止、限制进出口(境)货物、物品管理措施列表
-
海南自由贸易港货物进口例外措施

