大数跨境
0
0

宠物、户外、潮玩全面开花,双⼗⼀大促首阶段分析

宠物、户外、潮玩全面开花,双⼗⼀大促首阶段分析 浪潮新消费
2024-11-01
315
导读:增长不再仅依赖低价,兴趣消费和情绪满足成为重要驱动力。
2024年双十一大促活动中,各大平台通过延长促销周期和加大资源投入,提前激发消费活力。
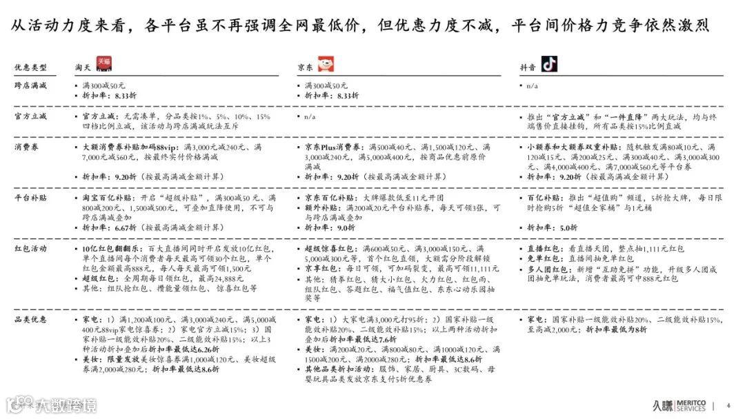
尽管不再强调“全网最低价”,平台仍通过多样化优惠方式保持价格吸引力,有效激发消费者的购买热情。
凭借品类丰富、大牌促销力度、88vip大额满减和优质用户体验的综合优势,淘天在消费者心智中建立了大促消费认知。自9月接入微信支付后更有效吸引了下沉市场用户,为双十一触达低消用户创造了增量机会。
因此,从双十一一阶段的销售数据来看,淘天在多个核心品类中表现突出。
淘天在美妆和服饰传统优势类目中占比分别达50.9%和50.7%,维持其主导地位。
在潮玩、宠物和户外等新兴品类中,淘天显示出更强的销售引领能力,其市场占比分别达69.7%、66.0%和56.5%,表明淘宝天猫依然是新品类快速增长的主要孵化平台。
双十一第一阶段显示出强劲的消费动力和多元品类需求,预示消费信心显著回升。
其中,美妆品类在平台大力度补贴支持下,爆发系数达到498%,而服饰类目则达208%,显示出日常高频消费品类的持续吸引力。
在国补政策推动下,家电和3C类目的爆发系数分别为268%和260%,进一步证明政策对消费市场的积极作用。
值得关注的是,今年双十一的增长不再仅依赖低价,兴趣消费和情绪满足类产品的表现尤为亮眼,成为消费市场的重要驱动力。
宠物、户外和潮玩等品类的爆发系数普遍超过传统品类,达到367%、401%和543%,反映出消费偏好的多样化趋势。
宠物品类需求持续强劲,官方数据显示,天猫现货开卖4小时内超过600个品牌成交同比翻倍;京东宠物类开售4小时销售额同比增长54%。
此外,国产宠物品牌的高速成长持续,10月21日天猫4小时内,弗列加特、柒哦、许翠花等国产品牌订单量同比高增,弗列加特作为乖宝旗下高端品牌也在市场中展现出强劲竞争力。
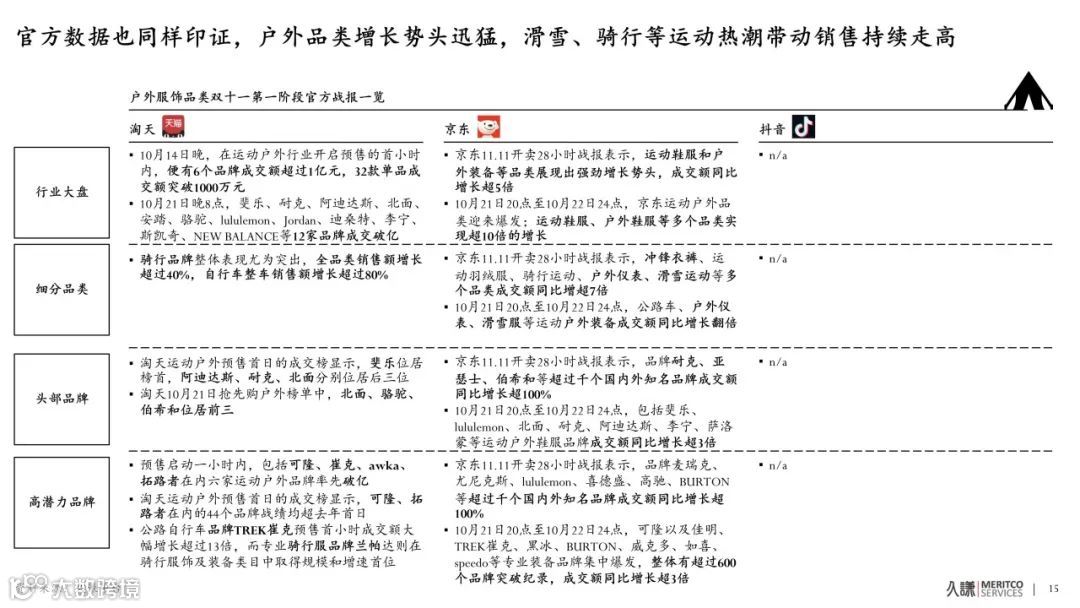
户外类目延续上升势头,受益于户外运动文化的普及和消费需求的增长。京东官方数据显示,10月21日20点至10月22日24点,户外鞋服等多品类增长超10倍。
国内外户外品牌纷纷竞相布局,北面、迪桑特在21日晚天猫销售额突破亿元,国产品牌骆驼和伯希和在天猫预售首日进入成交榜前20。
IP经济持续发力,潮玩行业保持强劲增长势头。天猫官方数据显示,以叠纸心意、代号鸢为代表的ACG衍生品和以Jellycat为代表的毛绒玩具品类实现高速增长,进一步丰富了潮玩市场的品类矩阵。
作为潮玩市场的头部品牌,泡泡玛特在发布三季度财报收入后股价表现亮眼,其品牌热度延续,并稳居天猫、抖音前10榜单,充分说明即便在整体消费环境变化的背景下,情绪价值消费的重要性持续提升,而大促不再局限于传统品类囤货,潮玩等情感消费品类已经成为消费者的重要购买选择。
【声明】内容源于网络
浪潮新消费
关注浪潮新消费,深度思考产业未来。
内容 6299
粉丝 9
浪潮新消费 关注浪潮新消费,深度思考产业未来。
总阅读4549.9k
粉丝9
内容6.3k