

“无功效不护肤,科学传播能改写美妆竞争的游戏规则吗?”
随着科技的快速发展,以及在化妆品行业应用的不断突破,越来越多的品牌随着消费者的需求不断创新,推出含有科技力、专利成果的产品,进行尝鲜和抢市场。

尤其是过去一年,科技护肤市场GMV逆势上涨,社媒声量不断发酵,市场热度持续走高,呈现出超强的发展潜力。
其中具有代表性的是微生态、合成生物、再生医学等领域与美妆产业交叉融合,更加促进美妆行业的演进和技术风口的切换。
只是,对于品牌而言,这一次一次变迁中,如何将科学故事通俗易懂且有效成了营销中的难点。对此,聚美丽与部分业内人士,就当下科技护肤生态中,该如何协同机构、平台、品牌、红人以及专家等做好科学传播等问题展开探讨。


在聚美丽创始合伙人兼总编辑夏天看来,如今的中国消费者是对“科学内容高需求的宝宝”。

而消费者对内容需求的转变,也是基于国内美妆市场在过去20年来发生了翻天覆地的变化,尤其是昔日国际美妆独霸市场大部分份额的局面,因国货美妆的异军突起而备受挑战。
同时,内容的变化,催生了营销形式的切换。
从下图来看,数十年的风口蝶变之中,国内美妆市场营销“主阵地”发生了变迁,由纸媒、电视等转向以互联网生态展开的短视频、直播电商、红人种草等,此时信息集中度日益瓦解,产生了碎片化的传播。
其中,一些成分、功效故事在互联网上呈网状式交织,尤其是一些科学性的故事被消费者津津乐道。

在国内消费者不再为基础补水、保湿等需求买单之后,美妆产业技术风口开始了变换。在当下,重组胶原蛋白、科技护肤、再生医学、微生态和合成生物等被品牌频频提及。
可见,随着技术迭代,化妆品行业的护肤理念,述说成分等都在潜移默化。从早C晚A到早P晚R,从精简护肤到精准护肤和科技护肤,再到现在流行的AI技术、个性化定制等,整个产业中科技的含量越来越浓。

其中,科技护肤近年来风头正盛。Euromonitor数据也显示,2023年中国美容护肤市场规模已超过4000亿元,其中科技美容产品与服务增长尤其明显,年复合增长率超15%。
在小红书上“科技护肤”的相关词条笔记数量高达13w+,尤其是抗衰、A醇、院线、美容仪等需要科技力加持的赛道。

同样在抖音平台上,搜索“科技护肤”、“科技护肤品牌”等关键词,可见部分品牌、红人在传播科技内容、讲述品牌科技故事,频现爆款视频。
这足以窥见中国消费者在针对美妆产品的筛选中,尤为重视成分、功效等相关科技内容。
如此来看,在中国文化的基因和土壤之下,科技护肤的风口在持续切换。

如今,随着科技高速发展,在多方因素的交织中,诸多领域从中受益,这一点美妆业内人士深有体感。
1、品牌、红人的营销逻辑发生切换
对于专业美妆KOL而言,他们是切实感受到科技风潮的来临,也在科普过程中收获科技的群体。
“AI诞生后,部分需要团队完成的事情,如今个人就可解决。”基础颜究创始人三亩叔如是感慨。
而理性护肤运动发起人冰寒看来,近十年美妆行业风口的变迁中,随着科学在产业中的渗透发生着日新月异的切换,这与部分品牌加大科技投入也有关系。
“目前头部国货美在科技投入方面有所增长,且美容皮肤科学领域的贡献呈增加。”
除了红人在科普中获益,国货头部品牌也是在风口之中迅速作出切换或是早已有征兆性窥见消费者需求和认知的变化。
那么中国消费者对科技护肤的主要需求是什么呢?
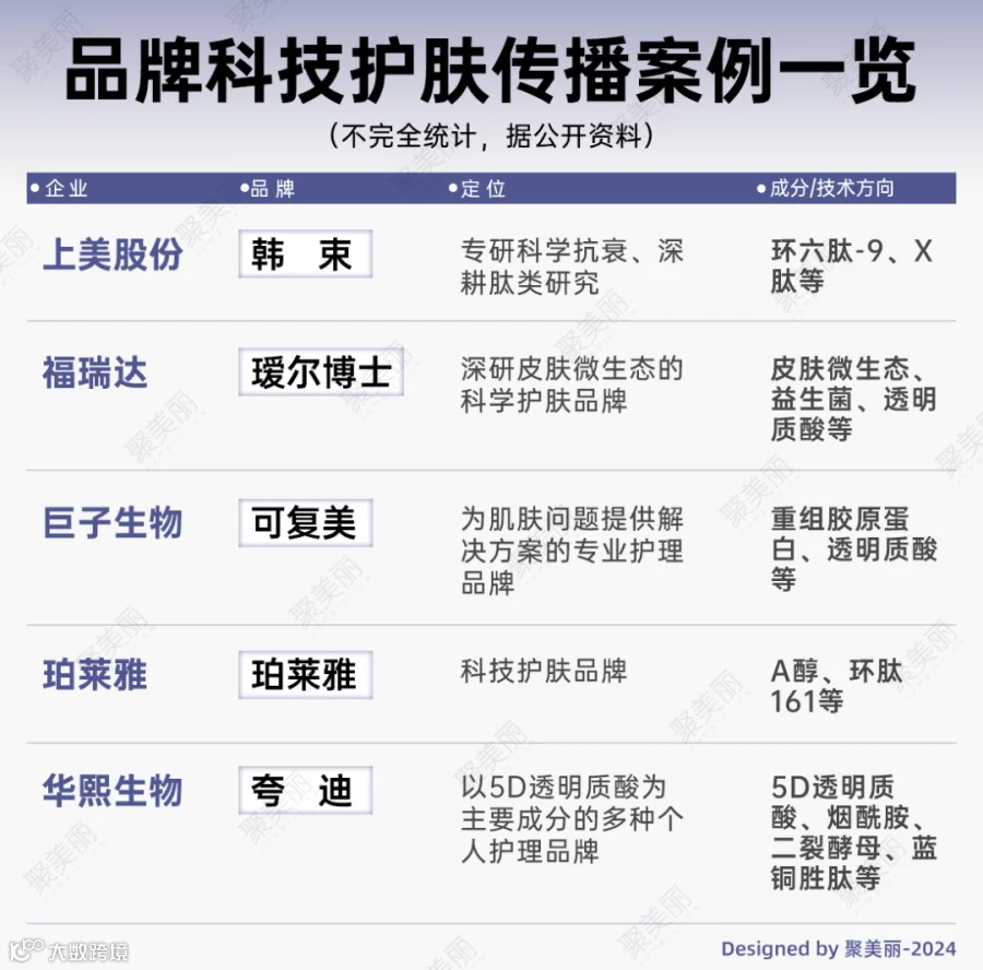
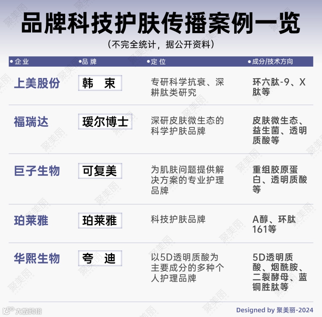
先从一项调研来看,今年4月,基础颜究科技护肤调研中显示,消费者认可中国科技护肤的原因中功效、技术、研发、适合、效果、品牌、原料等是关键词,这恰好也与韩束、瑷尔博士、珀莱雅等品牌勇立潮头,在市场中搏杀出科技路径的故事相对应(可参考下图)。

而在以上案例中,珀莱雅在每一次风口中及时顺应潮流,以及有一条清晰的定位和传播变迁路径,从深层补水专家-海洋文化护肤-爆品策略-科技护肤。()
同样的还有丸美,从早期的眼部专家,聚焦到护肤大类,并加码重组胶原蛋白。

从上述案例中,不难发现,无论是红人,还是品牌,对于自身传播路径都经历了一个探索的阶段。
2、科技护肤在传播中的核心要素
在传播体系切换下,不同角色站在风口中的切实体感呈现千人千面,与部分业内人士交流中,聚美丽总结出了以下三点:
1)科学是基础,证据链是硬核
从科技护肤的概念本质来拆解,其传播体系性的核心应是以科学为核心,并形成硬核的证据链闭环。其中,在冰寒看来,科学是科技护肤的基础。

而专业KOL皮肤科刘姨(苏州公立三甲医院副主任医师)则深切感受到科技在护肤赛道中的快速渗透,并认为这直接影响到最终的可视化效果。

2)科技护肤最终回归产品与理性
一方面,在科技护肤的浪潮中,如何提升产品力、科技力,并将内容有效触达至消费者,形成种草闭环也尤为重要,其中回归产品和消费者是关键所在。
瑷尔博士主理人徐世香认为,“科技护肤最终反映的是消费者对护肤的理性态度,他们希望选择的护肤品能够更安全、精准和高效。”
羽素市场部总监张泓也深有体感,并表示回溯2017年功效护肤浪潮至今,护肤心智日渐成熟,品牌的营销策略从跟风转变为理性。
韩束科学传播总监LEO则特别强调,科技护肤回归到品牌方即是好用的产品。

3)风口中科学概念的具象和精准化
另一方面,在化妆品行业中,科学概念的具象和精准化也在逐渐成为推动其向上发展的重要动力。
就如在功效方面,除了基础保湿、补水外,更重视补水的过程和通路,以及更加细分,其中抗老、祛痘、美白等功效性要求高的赛道受到高关注,而在产品传播过程中科学性、完整性也逐渐显现出来(可以参考下图)。

正如LEO所言,“护肤的本源在近年已科学化。品牌以前传播护肤理念时,并未侧重放大科技概念,只是落地在功效本身,但现在倾向于‘功效+科技’的形式,链路变得更全面。”
徐世香同样认为,以往的产品构建中传播内容并未有拆分详细,如今在科技护肤风口下消费者的决策链缩短。

而张泓则认为,羽素品牌的营销是在从追随转向理性中,踏上了科技护肤的路径,且消费者的需求也因此立体和多元化。

李永安则表示,从内容需求的变迁来看,护肤传播由全覆盖转向特定人群。

如今,科技护肤正站在产业的风口中,但其是否能走向长期主义还尚未可知。由此也产生了诸多质疑,如用户真的会在卖货、娱乐、社交的平台上,被科学内容持续教育吗?这背后有挑战吗?
1、难点一:科学故事如何精准触达消费者
品牌在传播科学故事中,由于内容、算法等的影响,导致如何能够精准触达到消费者成了一大挑战。
其中,李永安指出,平台有传播科技护肤理念的土壤,但仍有面临着挑战,如审核机制、内容创作之间的冲突会影响到消费者的接受程度。
“在监管趋严中,有时会出现屏蔽。因此,部分内容不能直接向消费者解释,这无疑为科学传播增加了难度。”
LEO同样表示,品牌通过讲科学故事,让消费者感知并落实到产品销售中,但如何匹配到需求是一大难点。

在徐世香眼中,瑷尔博士在科学传播的内容转移和颗粒度遇到了难题。她表示,“目前,如何让消费者理解瑷尔博士为达到消费者精准护肤需求,而做了大量研究是传播中的一大挑战。”
2、难点二:达人与品牌双相选择中如何匹配调性
在科学传播中,品牌与达人、专家以及机构的合作如何适配,提升转化和传播效益则是目前的一大挑战。
从近年平台上的科学传播IP来看,达人类型越来越多元化,且内容则更加细分和精准化,如骆王宇和画梅等深知消费者需求点的垂类主播;也有大嘴博士、皮肤科刘姨、kenjijoel等专业出身,在各自细分领域进行深度科普的KOL。

在IP类型的细化之中,护肤需求变得精准,因此品牌在达人合作的筛选上产生了判断、匹配的难度。
且目前达人生态存在同质化,专业度各不相同,泛娱乐化的传播内容既难以精准触达到适配的消费人群,同时还出现部分红人因专业度不够等原因的“翻车”事件。
在此之下,韩束、瑷尔博士品牌方都向聚美丽表示,选择达人类型与传播内容的深浅是决定最终触达消费人群是否精准的关键所在。
徐世香透露,瑷尔博士作为技术向出身的品牌,传播上更加倾向于护肤方面有专业能力的KOL。
“在初期,品牌投放是以护肤专家类型KOL为主,被消费者当成解决皮肤问题的专家,从而形成了复购、精准匹配到有技术和功效需求的特定人群。但当瑷尔博士往更大规模发展时,当前的红人规模支撑不了品牌的声量需求。”
而LEO表示,在科技护肤的科学传播中,如何嫁接品牌与红人的桥梁是一大挑战,尤其是内容深浅的把控。
“非专业向与专业向红人切入角度不一样,前者以消费者的需求来讲述科学故事,为最终的营销加持,后者会侧重于从原理来介绍产品故事。但这并不是意味着红人的输出片面,如讲太深,其过于专业化的内容接受将会受限。”
3、难点三:科学传播品牌/红人的定性而受阻
前文提到,头部国货品牌实际上已经有着清晰的定位、技术转换的路径,且如今市场也验证了通路的可行性。
只是,在社媒传播的过程中,消费者难以快速地感知到品牌的这种转变,往往会以固有印象来审视它们。
LEO就坦言韩束在平台爆火后,因为套盒等内容被定性化,消费者认知中会误解品牌定位在做打法,而忽略它的本原——为什么卖得动且有复购?

红人也有类似困惑,如专业向KOL会因自身背景被用户固化在枯燥、深度等刻板印象中。
“我作为医生通过视频形式科普护肤内容,能够触达的消费者没有其他类型高,可能消费者会认为内容枯燥。”皮肤科刘姨如是说道。

目前,科技护肤的传播形式体系已日渐丰富:多元化、规模化的视频生态;特定领域的达人群体;新兴的短剧等都是品牌/市场的需求点所在。
虽说不同生态位各司其职,但在体系化、产业化的过程中协同合作是一大突破口。
基于此,美妆行业所关注的流量趋势、内容创作会如何发展呢?
1、科技护肤会走向长期趋势吗?

而冰寒则认为需要辩证来看:其一,科技护肤一定是一个永不衰竭的趋势;其二,它未必会是唯一趋势,不同人群在不同阶段的需求是多元化的。
LEO认为,回归到美妆行业的本质即是化妆品工业,这就是一门科学,因此只要它存在,科技护肤就会继续发展,但期间扮演的历史使命不一样。

同时,也有资深业内人士向聚美丽表示,“随着美妆传播体系中以人为本的价值观日益渗透,只要有消费者的需求存在,这个命题就会成立直至问题最终被解决。”
2、不同生态位需要协同传播
在聚美丽看来,美妆技术内容风口的变迁之中,已经从产业上游至下游形成了一整个生态体系,站在上游的最高层必是基础研究/大学教授,而下游最底端的生态则由泛类红人、剧情红人、跨行业红人等组成。

但是在这样的生态中,品牌方、MCN机构代表、红人及专家的协同是重中之重。
冰寒强调,“科技护肤的持续性必然会造成内容的多元化,不仅有科学、情绪,还有故事乃至情感等,因此传播的各环节应该是相互协同的关系。”
正如,专业向KOL胖胖博士所言,“不同生态位的红人不是以面向不同的消费群体去传播内容,而是协同品牌一起进行内容共创来呈现。”
“在科学传播中,每个角色定位应该更加清晰和规范化,医生/教授、成分党型的KOL、其他类型红人都是其中一环,内容在层层加工之下触达消费者。每一环不可缺少,否则会影响科学性。”另一位专业向KOL配方师Rex如是强调。
而徐世香则以品牌方的角度表示,投放多生态的红人达到更好的协同会是未来的出路。
“从瑷尔博士目前的发展来看,除了原有专家向达人的合作之外,需要向更广泛类型的红人寻求合作,双方赋能、相互成长。”
上述业内人士的说法中,可见在科技护肤的传播体现中,协同是为了实现科普到位,而不是达到填鸭式的传播效果。
3、传播内容需要切换与创新
另外,从如今流量饱和、竞争生态的升级之中,内容的转换和优化也是向上提升、加深传播优势的路径之一。
同时,不同类型的生态位也有在内容创作上面临着各自的挑战。其中,于专家而言,如何把深度内容让消费者理解,并在时代风口中及时提升专业度尤为关键。
对此皮肤科刘姨表示,“作为医生,在社媒上科普内容既要讲究证据链,也要把内容有趣、通俗地触达消费者,未来可以向其他类型博主学习,通过有趣易懂的形式将严谨的科学知识触达到消费者。”
李永安则认为,在内容创作中,想要达到更好的传播效果,必须有针对性地设定人群、环境,并且符合平台的算法逻辑。

对此,徐世香还强调,品牌的科学传播更要以消费者需求为导向,不断优化产品内核。通过严谨的科学内容带入到消费者的生活场景中,让用户有代入感的体验。
如此看来,回溯过去二十年美妆产业中,一个又一个风口的切换下,有显而易见的两大点:一是,功效护肤市场规模急剧增长;二是,消费者的护肤需求和理念由最初的保湿补水需求,逐渐转向成分、功效为主流。
这背后,同样是由于科技日新月异的变化所致。如今的化妆品行业,好似一个圆形闭环,从产品出发又回归到产品,而眼下科技必是倒逼品牌/企业向上攀登的关键所在。


