一、背景
欧盟电池法规(关于电池和废电池的 (EU) 2023/1542 )中规定了制造商、销售商、进口商等首次在欧盟市场投放电池及含电池商品的一方,将被视为其生产者。生产者必须遵守欧盟生产者责任延伸要求,需要在销往此类商品的每个欧盟国家/地区注册EPR号。根据欧盟电池法规的要求,国际站有义务在2025年8月18日前确定生产者符合生产者责任延伸的合规要求。
二、适用范围
根据欧盟电池法规“电池”是指任何将化学能直接转换为电能的装置,具有内部或外部存储,由一个或多个不可充电或可充电电池单元,电池模块或电池组组成,包括经过处理可以再次使用、用于新用途、改变用途、重新制造的电池。
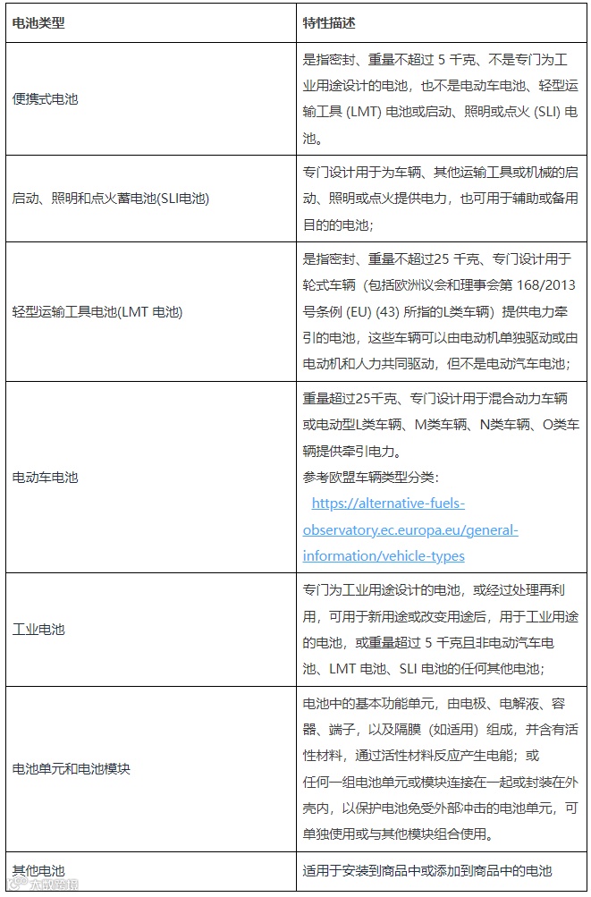
电池的适用范围包括:

不在适用范围的电池:
a.为保护成员国必要的安全利益,军事用途的电池设备;
b.设计准备发送到太空的设备。
三、本法规适用国家
欧盟电池法规适用于欧盟所有国家,就欧盟成员国已有生效的法规,如法国、西班牙、奥地利请参阅国际站发布的相关EPR合规要求。
四、欧盟电池法定义生产者相关EPR义务
-
遵守生产者责任延伸要求,需要在销售此类商品的每个欧盟国家/地区,申报注册EPR号,可联系每个国家/地区的主管机构或相关的生产者责任组织(PRO);
-
如果在销售此类商品的欧盟国家/地区未注册公司或分支机构,则需要在该国家/地区指定一名授权代表(AR)进行注册,相应的注册流程可咨询专业顾问或生产者责任组织(PRO)。
-
定期报告及支付环保款项,不同国家/地区的环保款项可能会有所不同,建议咨询对应主管机构或生产者责任组织(PRO),了解申报要求和费用。
-
法规中规定的其他电池废物回收等义务
五、欧盟国家主管机构和PRO(非详尽名单,仅供参考)

六、国际站对EPR合规要求
如果您有销往欧盟国家/地区的电池和含电池的商品,需要按要求完成EPR注册。请保管好EPR注册证明资料,国际站将在EPR资质提交入口开放上线后开始收集,具体时间国际站将另行通知上传指引。自2025年8月18日起,如未符合EPR合规要求,国际站可能会对商品进行管控,包括不限于交易打断、国别屏蔽等措施。
国际站也会持续关注,如后续欧盟国家/地区法规有进一步规定,国际站将公布更新相应的管控要求及代收代缴信息。
以上内容来源阿里巴巴国际站。


