引言
又是一年的年初岁末。最近一段时间,随着TikTok“不卖就禁”法案最后期限将至,双方间来回拉扯、几次反转,同时也催生了一些“意外之喜”。作为数以万计国内外商家和创作者“赖以生存”的承载地,双方间的“拉锯战”牵动着各方的关注。
目前看,TikTok暂时“平安着陆”,但变数依旧存在。总的来说,作为中企全球化运营的标杆,TikTok此次遇到的“美国困境”,何尝不是中国式全球化的预演。
关注TikTok“在美存亡战”之余,“复盘”“总结”“定目标”对所有行业和任何一家企业而言都必不可少。2024开年,笔者曾提到“”的观点,“合规”话题虽然是“老生常谈”,但在中企全球化的时代浪潮中,显得尤为重要且必不可少。
实际走向也确如所言,“低价”“合规”成为2024年行业讨论最为激烈的话题之一。甚至在商务部2024年跨境电商综试区现场会上,“合规”也首次被提及。同时,中国低价电商在海外的狂飙突进,引发了来自东南亚、北美、欧洲等多国的政策反击。
在感慨中国电商平台搅动全球电商市场格局之余,来之汹汹的低价反击,更值得深思:2025年的跨境电商,在“合规”之外,“反内卷”是否会成为全年的主旋律?
“内卷”即长期停留在一种简单重复、没有进步的轮回状态。
2024年,“内卷”作为年度热词,在流量成本飙升、退货率居高不下的背景下,疯狂的低价口号催生了一地鸡毛——“有量无质,有销量没利润,议价权逐渐丢失,无休止的价格战”,“内卷”“实至名归”成为千行百业最为惧怕的存在。在“内卷式”竞争下,市场的公平和效率被破坏,恶性竞争和躺平日渐成为应对当下环境的唯二选择,对经济发展产生了诸多负面影响。
为化解一些行业供大于求的阶段性矛盾,从2024下半年以来,“反内卷”之风就开始席卷各个行业。
在2024年7月底,中共中央政治局会议首次提出“要强化行业自律,防止‘内卷式’恶性竞争”。前不久召开的中央经济工作会议,再次着重提出对“内卷式”竞争开展综合整治,规范地方政府与企业行为。
措辞从“防止”变为“综合整治”,政策思路更为明确,由此可见我国政府对于“内卷式竞争”问题的关注和治理决心的坚定。
虽然“反内卷”的风是从国内开始的,但似乎已经有吹向海外的苗头。
“出海四小龙”之一的速卖通,已经在2024“双十一”前,率先打响了跨境电商行业“反内卷”的第一枪。其通过推出一系列政策,对困扰商家的“仅退款”和“羊毛党”进行主动拦截治理。据说效果甚好,收获了一众“卷怕了”的商家。
Temu在历经两年多高速增长后,在外部关税政策和商家怨言声中,通过尝试推出平台模式,完善站内广告功能,优化平台生态,赋予商家更多自主经营权,以此应对来自亚马逊的反击。近期Temu发布的最新规则中,加强对公司开店数量的约束和店群铺货模式的管控。种种举措表明,Temu正从以低价驱动的平台向精细化运营平台转向,主动向“内卷”say no。
那么,在国内“反内卷”热潮、低价电商出海遇阻,以及速卖通、Temu率先走下“内卷”“牌桌”之后,“反内卷”是否会与“合规”一道,成为2025年跨境电商行业的主旋律?
01低价内卷,贯穿全年
近两年,在海外通胀持续、消费力下行的大环境下,中国电商平台依托中国制造业的规模效应以及高效运营的供应链体系所带来的价格优势,裹挟着商家在全球市场掀起了一股强劲的 “低价风暴”。
从实际效果看,低价策略在满足全球消费降级需求的同时,也着实给我国跨境电商平台以及中国制造出海带来了诸多利好。在跨境电商平台中,尤以Temu和SHEIN最具代表性。
Temu自2022年上线以来,凭借着极致低价迅速扩张版图。无论是在美国还是东南亚市场,Temu都利用高额的折扣优惠及优惠卷来吸引消费者。
尤其在东南亚市场,Temu的低价策略一度让竞争对手望尘莫及。如Temu在进入泰国和越南市场之初,就推出了最高达90%的折扣优惠、派发优惠卷、免运费等系列措施,通过不断加密和拉长平台促销活动频次和期限,夯实自身作为低价电商平台的定位,快速抢占用户心智、抢夺市场份额。
也正是得益于价格优势,Temu在短短两年多内便在美国家喻户晓,登陆全球近80个国家和地区。根据AB Bernstein和Tech Buzz China的分析师预测,2024年Temu的总销售额有望突破500亿美元,获将达到2023年的3倍。平台全球月度访问量已接近7亿次,截至2024年8月份,其全球累计下载量已超7.35亿次。近期,苹果公司公布的数据显示,2024年,Temu是美国iPone下载量最高的免费应用。
SHEIN同样不遑多让。其自成立以来,SHEIN就依靠小单快返、柔性定制的供应链“杀手锏”,以10-30美元近乎“骨折”的价格区间快速崛起,成长为比肩ZARA、H&M等快时尚品牌的跨境电商巨头。
同时,为抵御Temu低价攻势的冲击,在2024年的假日季大促里,SHEIN也跟进Temu策略,宣布提供最高达90%的折扣。
SHEIN加码价格竞争的成效也显而易见。据ECDB统计数据,2024年4月份,SHEIN已位列美国第三大在线时尚零售商,位列亚马逊和沃尔玛之后,成为美国前五大在线时尚零售商中唯一的中国企业,并在2024 Q3季度,登顶全球访问量最大的服装与时尚品牌,平台月均访问量超2亿次,流量份额占比达到2.68%。截至2024年10月,其App的全球下载量达到1.99亿次。

图为:2024年4月SHEIN位居美国快时尚网站TOP3

图为:2024年Q3 SHEIN登顶全球服装与快时尚品牌网站榜首
在以Temu和SHEIN为代表推动的这股低价浪潮席卷之下,其他跨境电商平台也纷纷效仿。
TikTok Shop 在 2024 年美区跨境上线仅一年,就通过各种促销活动大放异彩,如黑五期间,推出专属商品折扣、新用户限时返现、站内外多渠道曝光等策略,助力众多品牌实现交易量暴涨。速卖通则与SHEIN则是在仿照Temu推出90%折扣的基础上,上线“百亿补贴”活动。
甚至全球电商巨头亚马逊,在面对Temu、SHEIN与自身平台日用商品最高达两倍的价格差,也无法再置身事外,通过降低平台卖家销售佣金、拉长大促周期以及推出低价商城等措施,主动下场投身价格战。
具体到跨境电商商家层面,自从中国电商平台携“全托管”模式出海以来,化身“供货商”的跨境商家被平台裹挟,成为价格的被动接受者。这种直抵产业带,以价格妥协获取市场的方式,虽然引发了业界的广泛争议和讨论,但效果也异常明显,拥有价格优势的中国商家,成为各个跨境电商平台最强大的支撑。
以全球头部电商平台亚马逊为例,曾有美国统计机构公布的一份“亚马逊卖家数量排名前20的城市”报告显示,共有深圳、广州、东莞、厦门、郑州等13座城市上榜,其卖家数量总计超23万。

图为:亚马逊卖家城市排名TOP 20
总而言之,在2024年之前,跨境电商行业似乎都沉浸在低价带来的流量与销量的“狂欢”之中。
02“低价”反噬,危机四伏
然而,繁华背后,隐忧渐生,市场的 “反噬” 已悄然来临。低价策略在带来短期流量与销量增长的同时,也让跨境电商企业陷入诸多风险泥沼,遭受着来自海外市场的“反击”。套用一句跨境行业常用的俗语“出海风险年年有,2024最不同”。
从平台及自身内部看。近年来,因跨境电商连年来的逆势增长,带来了商家数量的激增,不夸张地讲,跨境电商俨然已成为“完全竞争市场”,竞争日益加剧、“价格战”持续不断、产品同质化严重等问题日渐激化。
企查查数据表明,截至 2024 年 9 月,中国跨境电商企业已达 74780 家,其中近 62% 为三年内新成立的公司。大量新入场的商家为求生存,纷纷祭出“低价大旗”,电商平台的比价功能以及“全托管”模式,更是让价格竞争白热化,使市场迅速从 “蓝海” 沦为 “红海”。
同时,频繁波动的原材料价格,日渐走高的物流和海外营销费用,不断抬升的运营成本,更使跨境电商企业不断承压。以物流为例,2024年国际油价的起伏不定,叠加ALL in“全托管”的电商平台加剧了航空干线运力不足问题,导致海运、空运成本频繁波动,部分热门航线运费涨幅高达20%-30%。
在利润下滑与成本上升的双重夹击下,跨境电商企业利润空间被极度压缩,跨境电商企业生存愈发艰难。
深跨协《2024年跨境电商行业数据报告蓝皮书》显示,相较上一年,由于全球经济疲软等因素影响,47%的跨境电商从业企业在营收水平上,出现了不同程度的下滑。雨果跨境的调研数据也显示,2024年有近半数卖家的利润低于2023年同期。其中,13%的卖家利润下滑幅度超过50%。
作为全球最重要的购物节之二,2024年的“黑色星期五”却并未迎来期望中的“爆单盛况”,紧随其后的圣诞节单量也萎靡不振,“旺季不旺”的2024,跨境电商企业愈发感到难以生存,曾经所向披靡的低价策略,正面临着前所未有的困境。
从外部环境看。近两年,来自中国的新兴力量,正在持续挑战全球老牌电商平台巨头,重塑全球电商生态,令国人深感自豪的同时,在多国政策反击中,也产生了一丝疑惑。
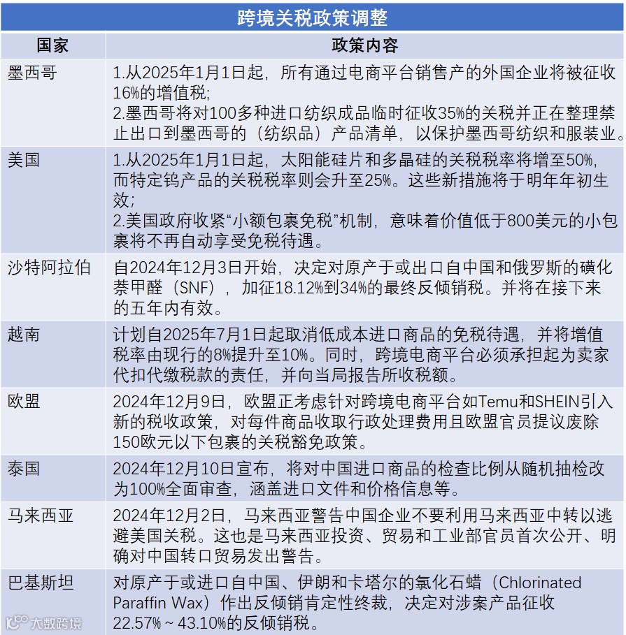
据不完全统计,2024全年有近49个国家对源自中国的进口商品出台了相关政策,刨去33个非洲国家给予中国进口商品零关税待遇外,其余多数政策措施是对中国进口商品发起的反制措施。
数据显示,仅12月份就有16个国家和地区对中国商品发起了多达59起反倾销和反补贴调查。根据汇总的政策内容,主要集中在以下几点。
一是税务监管方面。长期以来,为维持低价,部分企业选择低报商品价值、虚报税率,试图逃避进口关税与增值税,但海量低价商品的涌入,不仅没有给进口国税收增收,反而徒增了所在国海关监管的工作量,并且对本国产业造成了巨大冲击。
以泰国市场为例,泰国工业联合会发布的数据显示,仅2023年,低廉进口商品已导致泰国近2000家工厂关闭。为此,美国、泰国、越南、墨西哥等国通过提高关税,继而加大电商进口商品的税务监管力度。
如,2024年4月,美国政府提议对大量来自中国的低价货物征收新税,旨在遏制通过Temu和SHEIN等电商平台涌入的包裹数量,以及其滥用免税规定的行为。到了6月份,美国海关和边境保护局就加大了对进口商品的查验力度,其中低申报商品成为严查对象。
甚至前不久,候任总统特朗普在社媒平台表示,其就任后,将增设一个名为“对外税务局”的新政府机构,主要负责征收关税、税费和所有来自外国的收入。
墨西哥则是在2024年年底,就已发布了一系列新的贸易政策,包括对100多种进口纺织品加征35%的进口关税,并对跨境电商平台征收16%的增值税。随后,墨西哥政府又宣布,自2025年1月1日起,对所有通过快递公司进口的小额货物,征收17%~19%关税的政策,取消了此前 50 美元以下商品免征 VAT 的政策。
在东南亚市场,泰国对价格低于1500泰铢的进口商品征收增值税,并加大对中国进口商品的质量检查力度,由原来随机抽检变为实施100%检查。越南议会通过的税法修正案提出,取消低成本进口商品的免税政策,从2025年起,跨境电商平台必须为卖家代扣代缴税款,并报告所扣税额,将于2025年7月1日实施新增值税,税率从8%提高至10%。
欧盟的税务机关更是通过监测电商平台交易数据,运用大数据与人工智能技术,从而精准打击异常低价申报等跨境电商税务欺诈行为。

二是知识产权方面。一直以来,部分跨境电商企业为压低成本,漠视知识产权保护相关法规,通过抄袭和仿冒畅销品设计、盗用品牌商标等违法行为,获取不法收益。
中国知识产权研究会《2024中国企业海外知识产权纠纷调查》数据显示,2023年中国企业在美新立案和结案的1762起知识产权诉讼案件中,涉及跨境电商案件1092起,占比61.98%;中国企业作为被告案件1033起,占比94.6%。
然而近几年,随着全球知识产权保护意识的增强,各国纷纷加大了对仿牌产品的打击力度。
2024年12月底,美国海关和边境保护局 (CBP) 在路易斯维尔查获了四批货物,共包含962件假冒名牌手表、手镯、项链和耳环。
2024年11月起,墨西哥政府对“中国义乌国际商贸城”墨西哥市场进行了突击查封,没收了总重量达19吨、价值约7500万比索的26.2万件商品;随后又针对三家大型中国商城实施了查封,合计查获超过100万件货物,货值高达1.5亿比索。
越南政府也加大对假冒伪劣商品的查验审查力度,其中,2024年6月,越南河内经济警察局曾查获近30吨从中国进口的无发票或无原产地证明文件的假货产品。
在知识产权合规方面,甚至头部大卖也不能幸免。12月初,一起关于中美企业间重大专利侵权案件取得关键进展,这场围绕深圳头部出海企业TP-LINK和美国网络设备供应商NETGEAR间的专利纠纷最终以TP-LINK支付10亿元巨额和解金收场。
三是品牌形象及其他监管压力。品牌形象方面,过渡依赖低价,消费者易对品牌形成“低端、劣质”的刻板印象,削弱品牌忠诚度。
近年来,SHEIN凭借低价快时尚定位迅速扩张,但部分产品因质量问题频遭消费者诟病,社交媒体上负面评价不断,上市之旅也受其影响“异常波折”;除此之外,年初法国针对快时尚领域通过的一项“环保税”新法案,也被认为剑指SHEIN。
身为低价电商的代表,Temu品牌形象同样“一言难尽”。从Temu上线以来,在全球狂飙突进的同时,因质量、环保和罚款、比价等问题,遭受着来自国内外商家和消费者两端的争议和不满。
长期来看,一旦品牌或平台贴上“低价”“低质”标签,后期再去重塑品牌形象声誉、拓展高端市场,便会异常艰辛。
平台、物流服务商,以及数据、劳工等其他合规监管方面,进入2024年,全球各国对跨境电商的监管愈发严格,“合规经营”已成为跨境电商企业生存与发展的“刚需”。
在东南亚,印尼早在2024年10月,就要求App Store和Google Play阻止Temu的APP上架,禁止其在印尼运营。泰国等国家也出台措施,要求外国电子商务公司在当地设立办事处,以确保遵守税收和法律框架。11月,Temu和SHEIN因未向越南工贸部进行运营注册,双双被越南政府叫停服务、封禁域名。
此外,2024年以来,泰印越菲等国针对灰关避税、敏感商品入库等不规范操作的海外仓,开展了多次集中清查。
欧洲市场同样进行了监管升级。除计划取消150欧元以下进口商品免税购买门槛外,从 2024 年 6 月 3 日起,欧盟实施新的海关预入境安全保障系统,要求所有进入欧盟的货物在抵达前提交所有相关数据,不符合要求的货物将被退回。
以Temu、SHEIN、速卖通等为代表的中国电商平台,被列为欧盟数字监管法规《数字服务法案》的集中执行对象,因月活用户数超4500万,SHEIN和Temu被认定为超大型在线平台,在人工智能、内容排名和推荐算法等方面将受到欧方相关机构的额外审查。
近期欧盟刚刚通过的《禁止强迫劳动法案》,也引发了广泛关注和讨论,其中,《法案》提出“所有进入欧洲市场的产品,其生产链上每个环节都不得违反8小时工作制”的要求,对诸如SHEIN等跨境电商企业而言,将会产生较大影响。
北美市场在对中国出海企业的监管升级方面依旧是稳定发挥。早在2024年4月,美国政府就宣布SHEIN和Temu等平台的“小额豁免”发货与数据合规将受到更严格的审查。
墨西哥税务管理局在5月份发布的声明中,指责了部分电商平台和物流货运企业在商品进口过程中存在逃税行为,并在7月份,以无法证明商品在该国停留情况和合法数量,对来自中国的超140万件、价值约4.18亿比索的中国商品进行了预防性扣押。
03冲破“内卷”枷锁,低价之外有什么
面对多国对中国低价电商平台监管政策的加码,引发了社会各界、行业各方对于“低价外卷”的质疑。
曾几何时,作为全球最大的制造业大国,每年都会有大量“Made in China”的商品销往全球,彼时,我们因“中国造”物美价廉的商品,帮助成千上万海外消费者降低生活成本而倍感自豪。
然而近几年,越来越多的国家似乎逐渐对此并不买账,乃至拒接中国商品进口,这其中既有因大国博弈等原因,遏制中国崛起的欧美发达经济体,也有向来与我们交好的“铁杆盟友”,如俄罗斯也曾对中国进口的家具五金配件加征关税(后续俄罗斯海关又宣布取消加征),巴基斯坦也对中国氯化石蜡作出反倾销肯定性终裁,并决定加征关税。难道造成当下局面的根本原因就只是“低价”?
笔者认为不能说全是“低价”惹得祸,如果说“低价”是引发全球各国关注的“导火索”,那么在“低价”之外,“本土化”“合规化”“品牌化”也是我国出海企业还需要攀爬的“三座大山”。
所谓的价格优势、流量红利等,都只是短期获利的商业手段,只有突破“内卷”桎梏,真正打造品牌内驱力、繁荣当地经济,才能是适应于海外长久的合规性生态,应对各类法规瞬息万变的形态变化。
至于本土化、合规化和品牌化三座大山如何迈?笔者曾在此前文章“”中,有所阐述,并摘出以下重点内容:

1.本土化。结合目前我国出海企业的模式,业内认为大体上可分为销售出海、生产出海、本地公司、品牌出海四种类型。其中,生产出海和本地公司模式作为本土化的代表,完全符合各国外资企业本土化要求。
2.合规化。随着我国跨境出海企业在不同国家和市场布局的不断深入,对销售出海模式的企业而言,仍将会受到各国政策监管的阻碍,但由于各国经济发展阶段不同,阻碍到来的时间和程度大小均有所不同。
刨除印度政府的特例,开放、公正的经济政策和营商环境仍然是各国经济发展的前提,销售出海的模式,应在遵守当地各项法律政策、制度规章,守法合规销售。只是在当地推动本土制造业发展的原则下,该类型企业整体所占的市场份额必定是不会超过本土产品和本土企业。
3.品牌化。对于品牌出海企业来说,当企业的品牌影响力足够广和大,不论像LV、GUCCI等奢侈品牌,还是耐克、阿迪达斯等知名品牌,优衣库、ZARA等快时尚平价品牌,狂热的消费者也会利用各种方法、各种渠道追随采购。

