PayPal高罚金清理不合规账户
近期,有部分独立站卖家发现,在例行检查中其独立站捆绑的PayPal账号出现突然遭到平台扣款、账号被封、收款受限等现象。同时他们收到PayPal客户支持中心发送的邮件通知,指出其因违反了《PayPal合理使用规则》而被扣除违约金。

网友账号被封

违反合规被限制通知
专项整治行动,加大惩治力度
此番整治打击行动,受影响范围不小。有业内人士表示这是PayPal针对中国区账户进行的一次专项行动。一些以PayPal为收款工具的跨境卖家,如果涉嫌违规,会遭遇此前不曾遇到的、连续多笔的重金处罚。“对不符合交易规则(例如仿品、侵权、欺诈)的订单,除了全额退款给消费者外,还会收取每笔订单2500美金的罚款。”

卖家被扣款凭证
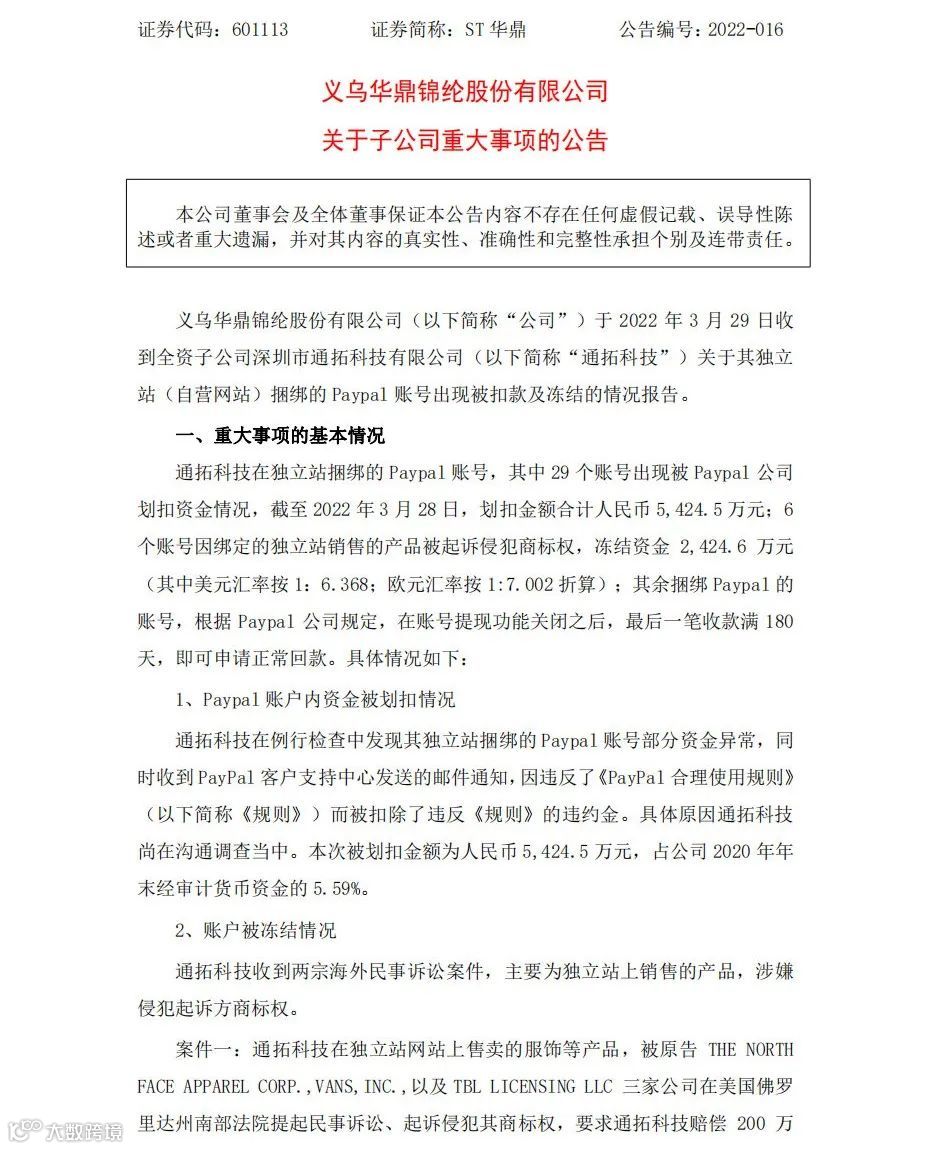
一些已经上市的跨境电商大卖家也在此次专项整治行动中。跨境电商大卖家通拓科技发布重大事项公示,表示其29个收付款账号被Paypal划扣、冻结资金造成的损失,折合人民币共计达7849.1万元。其中,有 6个账号因绑定的独立站销售的产品被起诉侵犯商标权,冻结资金 2424.6 万元。

通拓科技账号被扣款及冻结公告
官方回应!“政策收紧原因”
针对这一惩治力度,PayPal官方回应如下:
PayPal坚持致力于保障卖家和买家双方的合法权益,通过打击违规买卖行为等措施,营造合法、公平的跨境电商交易环境,支持跨境电商行业健康长远的发展。
PayPal设有专职团队和完善、缜密的内部流程来确保用户严格遵守《合理使用规则》。作为《PayPal用户协议》的一部分,违反《合理使用规则》即表示违反《PayPal用户协议》,用户可能会因违规行为支付违约金。
PayPal的《合理使用规则》已长期存在。
据报道,2020年3月下旬,PayPal就曾封杀过上千个卖家账号,当时卖家账号里的资金也是直接被冻结,损失金额预计达上亿美金。

PayPal账号禁止活动图示
合规运营PayPal账号秘籍
跨境合规化是大势所趋,麒麟君为大家普及PayPal受限制的原因,保证账号正常运行。

按照国外惯例,消费者碰到诈骗行为,可以要求支付机构赔偿。同时,这也是再次为跨境卖家敲响警钟。只有遵守平台规则,合规经营,才能避免被当成“打击对象”。即使被误伤,咱们也能积极捍卫自身权益,避免到头来竹篮打水一场空。

