对于跨境卖家来说,“开源”很重要,“节流”同样重要。
小编今天为大家汇总了近期跨境电商行业可能涉及的一些税收优惠政策变化情况,帮助卖家们归纳出有关政策的重点内容和有效期。
需要注意的是,许多政策有效期都在今明两年年底,卖家们要密切注意政策变化情况,以免对优惠政策的应用与理解出现失误,造成不必要损失。
01增值税
小规模纳税人免征增值税政策
政策要点
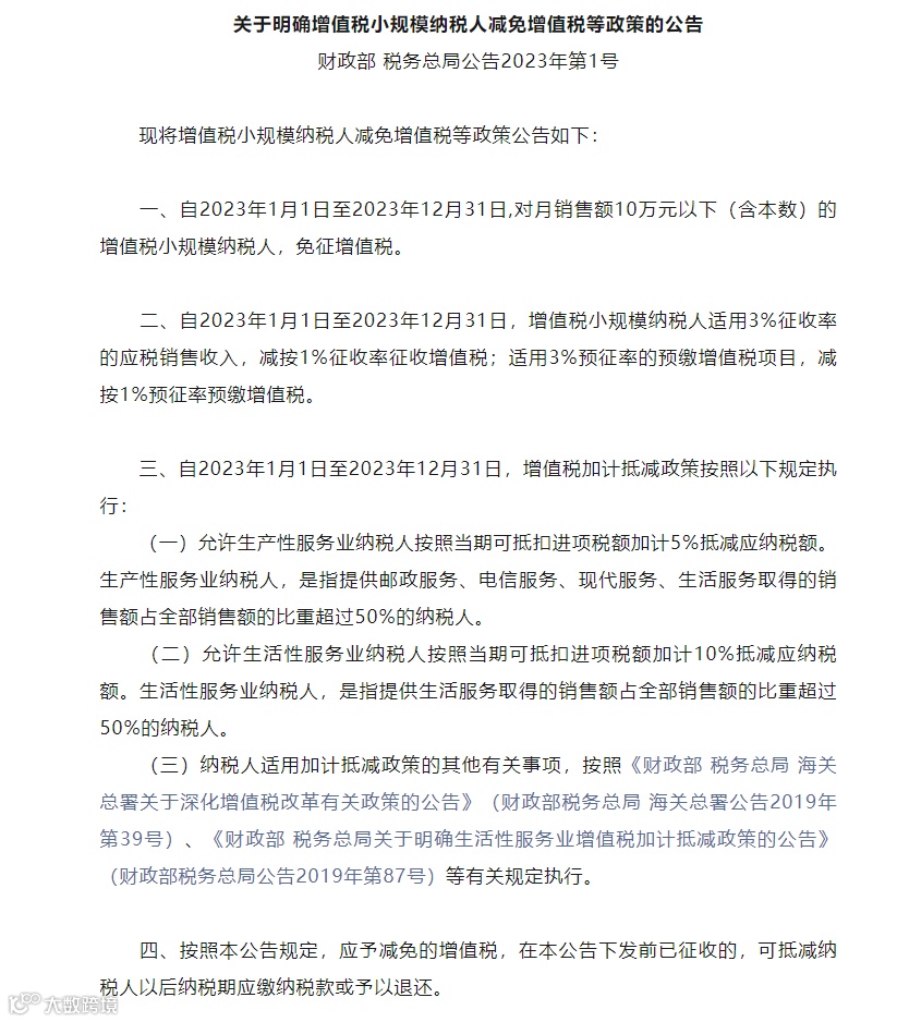
自2023年1月1日至2023年12月31日,对月销售额10万元以下(含本数)的增值税小规模纳税人,免征增值税。
小规模纳税人减征增值税政策
政策要点
自2023年1月1日至2023年12月31日,增值税小规模纳税人适用3%征收率的应税销售收入,减按1%征收率征收增值税;
适用3%预征率的预缴增值税项目,减按1%预征率预缴增值税。
政策依据
《关于明确增值税小规模纳税人减免增值税等政策的公告》(财政部 税务总局公告2023年第1号)

(公告部分截图)
《国家税务总局关于增值税小规模纳税人减免增值税等政策有关征管事项的公告》(国家税务总局公告2023年第1号)

(公告部分截图)
特定企业间资金无偿借贷行为免征增值税
政策要点
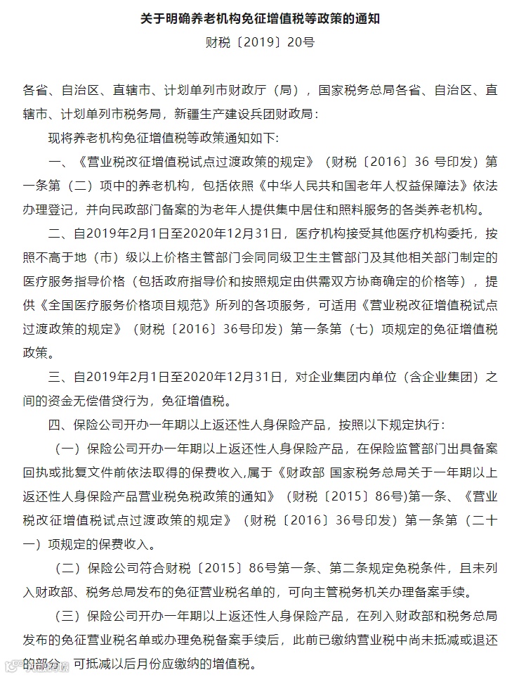
对企业集团内单位(含企业集团)之间的资金无偿借贷行为,免征增值税,执行期限延长至2023年12月31日。
政策依据
《财政部 税务总局关于明确养老机构免征增值税等政策的通知》(财税〔2019〕20 号)

(公告部分截图)
《财政部 税务总局关于延长部分税收优惠政策执行期限的公告》(财政部 税务总局公告2021年第6号)

(公告部分截图)
02企业所得税
小微企业所得税优惠政策
政策要点
自2023年1月1日至2024年12月31日,对小型微利企业年应纳税所得额不超过100万元的部分,减按25%计入应纳税所得额,按20%的税率缴纳企业所得税。
政策依据
《财政部 税务总局关于小微企业和个体工商户所得税优惠政策的公告》(财政部 税务总局公告2023年第6号)
政策要点
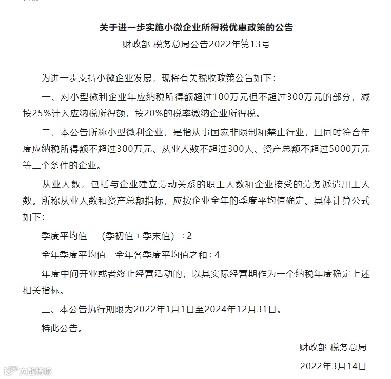
自2022年1月1日至2024年12月31日,对小型微利企业年应纳税所得额超过100万元但不超过300万元的部分,减按25%计入应纳税所得额,按20%的税率缴纳企业所得税。
政策依据
《财政部 税务总局关于进一步实施小微企业所得税优惠政策的公告》(财政部 税务总局公告2022年第13号)

(公告部分截图)
研发费用加计扣除政策
政策要点
一般企业研发费用加计扣除比例提高到100%,将现行适用研发费用税前加计扣除比例75%的企业 ,在2022年10月1日至2022年12月31日期间(2023年3月24日国常会决定作为制度性安排长期实施),税前加计扣除比例提高至100%。
企业在2022年度企业所得税汇算清缴计算享受研发费用加计扣除优惠时,四季度研发费用可由企业自行选择按实际发生数计算,或者按全年实际发生的研发费用乘以2022年10月1日后的经营月份数占其2022年度实际经营月份数的比例计算。
政策依据
《财政部 税务总局 科技部关于加大支持科技创新税前扣除力度的公告》(财政部 税务总局 科技部公告2022年第28号)

(公告部分截图)
2023年3月24日国常会决定。
03个人所得税
全年一次性奖金
政策要点
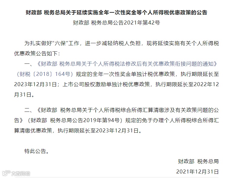
对居民个人取得全年一次性奖金,不并入当年综合所得,以全年一次性奖金收入除以12个月得到的数额,按所附按月换算后的综合所得税率表,确定适用税率和速算扣除数,单独计算纳税。
执行期限延长至2023年12月31日。
政策依据
《财政部 税务总局关于个人所得税法修改后有关优惠政策衔接问题的通知》(财税〔2018〕164号)

(公告部分截图)
《财政部 税务总局关于延续实施全年一次性奖金等个人所得税优惠政策的公告》(财政部 税务总局公告2021年第42号)

(公告部分截图)
免于办理个人所得税综合所得汇算清缴
政策要点
对居民个人取得的综合所得,年度综合所得收入不超过12万元且需要汇算清缴补税的,或者年度汇算清缴补税金额不超过400元的,居民个人可免于办理个人所得税综合所得汇算清缴。
执行期限延长至2023年12月31日。
政策依据
《关于个人所得税综合所得汇算清缴涉及有关政策问题的公告》(税务总局公告2019年第94号)

(公告部分截图)
《财政部 税务总局关于延续实施全年一次性奖金等个人所得税优惠政策的公告》(财政部 税务总局公告2021年第42号)

(公告部分截图)
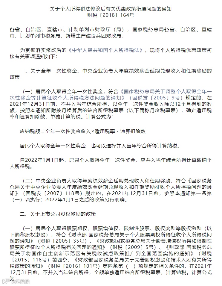
上市公司股权激励单独计税
政策要点
居民个人取得股票期权、股票增值权、限制性股票、股权奖励等股权激励(以下简称股权激励),符合《财政部 国家税务总局关于个人股票期权所得征收个人所得税问题的通知》(财税〔2005〕35号)、《财政部国家税务总局关于股票增值权所得和限制性股票所得征收个人所得税有关问题的通知》(财税〔2009〕5号)、《财政部 国家税务总局关于将国家自主创新示范区有关税收试点政策推广到全国范围实施的通知》(财税〔2015〕116号)第四条、《财政部国家税务总局关于完善股权激励和技术入股有关所得税政策的通知》(财税〔2016〕101号)第四条第(一)项规定的相关条件的。
在2021年12月31日前,不并入当年综合所得,全额单独适用综合所得税率表,计算纳税。延长至2023年12月31日止继续执行。
政策依据
《财政部 税务总局关于延续实施全年一次性奖金等个人所得税优惠政策的公告》(财政部 税务总局公告2021年第42号)

(公告部分截图)
《财政部 税务总局关于延续实施有关个人所得税优惠政策的公告》(财政部 税务总局公告2023年第2号)

(公告部分截图)
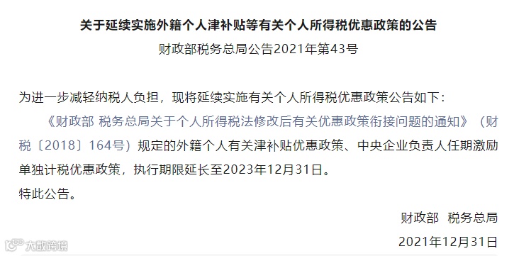
外籍个人有关津补贴
政策要点
对外籍个人符合居民个人条件的,可选择享受个人所得税专项附加扣除,也可选择按相关规定享受住房补贴、语言训练费、子女教育费等津补贴免税优惠政策,但不得同时享受。
执行期限延长至2023年12月31日。
政策依据
《财政部 税务总局关于个人所得税法修改后有关优惠政策衔接问题的通知》(财税〔2018〕164号)

(公告部分截图)
《财政部 税务总局关于延续实施外籍个人津补贴等有关个人所得税优惠政策的公告》(财政部 税务总局公告2021年第43号)

(公告部分截图)
个体工商户减半征收
政策要点
自2021年1月1日至2024年12月31日,对个体工商户年应纳税所得额不超过100万元的部分,在现行优惠政策基础上,减半征收个人所得税。
政策依据
《财政部 税务总局关于小微企业和个体工商户所得税优惠政策的公告》(财政部 税务总局公告2023年第6号)

