什么是日本进口商:
日本备案进口商 是拥有进口许可证的日本居民或公司,他们负责处理所有税收、海关费用和其他合规问题。
在日本开展业务,了解进口规定和合规要求至关重要。无论货物的出口地为何,要进入日本市场,必须遵循当地的相关规定。备案进口商需要确保货物在日本海关的合法合规性,主要涉及以下三项内容:
1-对进口货物进行分类和详细识别。
2-确认并缴纳相应的关税。
3-提交商业发票、装箱单,以及已签署的提单或航空运单。
此外,商业发票中需详细描述每一件货物,以确保清关流程顺畅无阻。

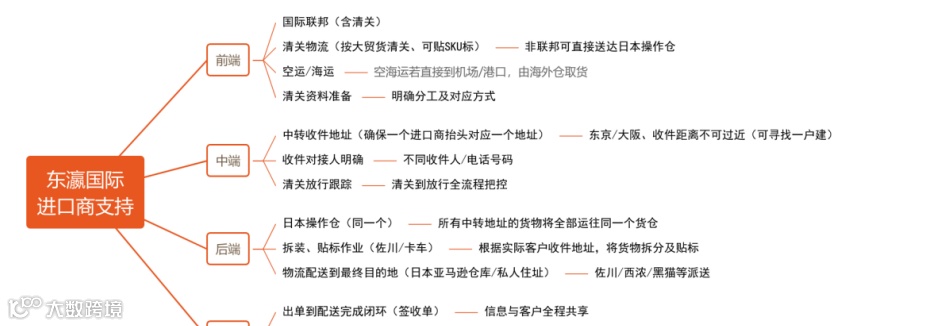
我们业务有以下四点:
1️⃣前端:
①国际联邦(清关)②清关物流(可贴sku标)非联邦可直接送达日本仓操作③海运/空运④清关资料准备(分工明确)。
2️⃣中端:
①中转收件地址(确保一个进口商抬头对应一个地址)②收件对接人明确③清关放行跟踪。
3️⃣后端:
①日本操作仓(所有中转地址将全部转运同一个货仓)②拆装,贴标作业(根据客户收件地址,将货物拆分以及贴标)③物流配送目的地。
4️⃣终端:
①出单到配送完成闭环②税金证明


