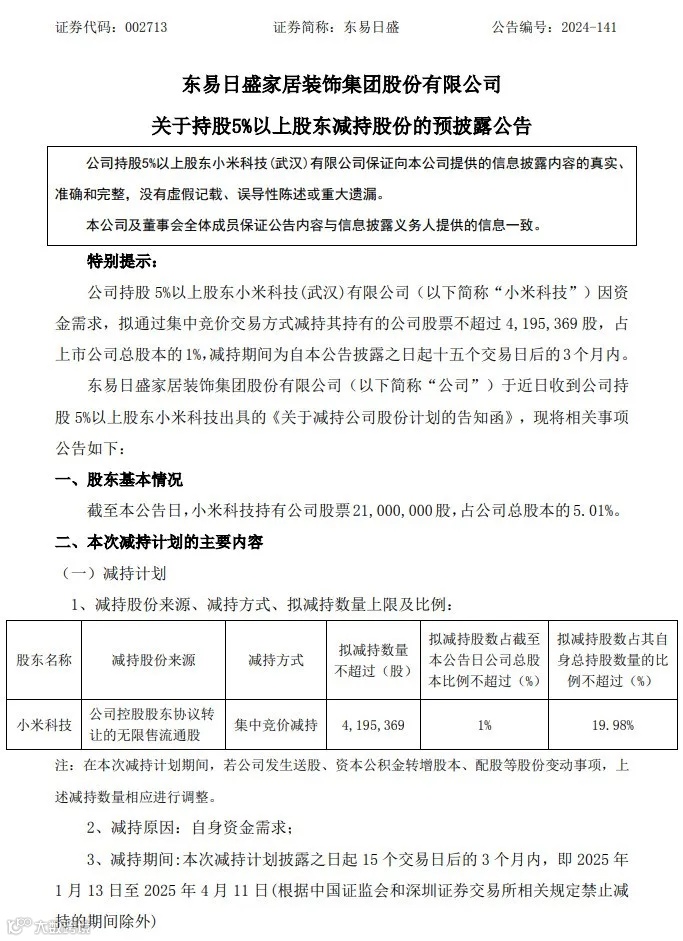
东易日盛公告称,公司持股5%以上股东小米科技(武汉)有限公司因资金需求,拟通过集中竞价交易方式减持其持有的公司股票不超过4,195,369股,占上市公司总股本的1%,减持期间为自本公告披露之日起十五个交易日后的3个月内。
小米科技目前持有公司股票21,000,000股,占公司总股本的5.01%。本次减持计划存在减持时间、数量、价格的不确定性。
本次减持计划实施不会导致上市公司控制权发生变更,不会对公司治理结构、股权结构及持续性经营产生影响。

12月19日晚间,东易日盛发布公告称,小米科技(武汉)有限公司(简称“小米科技”)计划在2025年1月13日至4月11日期间,通过集中竞价交易减持公司不超过419.54万股,不超过总股本的1%。
12月以来,东易日盛出现5个涨停板,昨日再度涨停。不过,受小米科技减持消息影响,截至今日收盘,东易日盛股价报5.53元,跌幅6.75%。

持股4年左右,小米科技拟减持
12月19日晚,东易日盛发布了《关于持股5%以上股东减持股份的预披露公告》。
公司称,持股5%以上股东小米科技因资金需求,拟通过集中竞价交易方式减持其持有的公司股票不超过419.54万股,拟减持股份数不超过上市公司总股本的1%,减持期间为自公告披露之日起十五个交易日后的3个月内,即2025年1月13日至2025年4月11日。减持价格视市场价格确定。

根据公告披露信息,目前小米科技持有东易日盛股票2100万股,占东易日盛公司总股本的5.01%,位列公司第三大股东。
早在2020年10月,东易日盛控股股东北京东易天正投资有限公司就与小米科技签署了《股份转让协议》,拟将其所持的公司2100万股股份(无限售流通股,占公司总股本的5.01%)协议转让给小米科技,股份转让的总价款为1.39亿元,每股转让价为6.62元。
彼时,东易日盛还表示,公司将依托小米科技之母公司小米集团在智能物联领域的深入布局,并结合东易日盛在家装领域的深厚积淀和数字化能力,共同探索AIoT物联技术与智能家居生活方式的融合,为消费者塑造家庭生活新智能场景,提升家居智能化新体验。
该协议转让股份在2021年1月完成过户,此后4年左右时间,小米科技一直持有东易日盛股票,一股没有卖过。

记者留意到,东易日盛曾经多次在投资者平台上回复跟小米科技的合作情况。公司曾表示,坚持聚焦家装主业发展,积极与小米科技探索家装领域合作。公司董秘也曾回复称,公司与小米科技在互联网营销、供应链金融等方面均有开展合作,双方将持续在智能家居生活方式的打造方面深入探索、合作。
东易日盛经营承压,亏损进一步加大
资料显示,东易日盛主要从事面对个人客户的整体家装设计、工程施工、主材代理、自产的木作产品配套、软装设计及精装后的家居产品等家居综合服务。
然而,近年来东易日盛经营业绩承压。财报数据显示,2022年、2023年东易日盛分别实现归母净利润-7.51亿元、-2.08亿元,已连续两年亏损,累计亏损近10亿元。2024年前三季度,东易日盛实现营业收入11.34亿元,同比下降45.96%;归属于上市公司股东的净利润为-5.81亿元。
今年以来,东易日盛出现现金流紧张,发生了银行借款逾期情形,并且面临诉讼案件增加、部分银行账户被冻结、部分资产被查封等情况。
12月13日,公司披露关于新增累计诉讼、仲裁情况的公告。公告显示,截至目前,除公司已披露的诉讼、仲裁事项外,公司新增累计发生的诉讼、仲裁事项金额合计约为1243.63万元,超过公司最近一期经审计净资产绝对值的10%以上。鉴于上述案件处于尚未开庭审理或尚未出具判决结果或判决结果尚未生效等阶段,其对公司本期利润或期后利润的影响存在不确定性。公司将依据有关会计准则的要求和实际情况进行相应的会计处理,并及时按照规则要求履行信息披露义务。
12月18日,东易日盛公告显示,公司控股股东东易天正持有的1600万股(股份性质:非限售流通股)拟将被司法拍卖,占其所持公司股份的12.62%,占公司总股本的3.81%。截至该公告披露日,东易天正持有公司股份约为1.27亿股,占公司总股本的30.22%。若该司法拍卖完成,东易天正将持有公司股份约1.11亿股,占公司总股本26.41%。

