搜索
首页
大数快讯
大数活动
服务超市
文章专题
出海平台
流量密码
出海蓝图
产业赛道
物流仓储
跨境支付
选品策略
实操手册
报告
跨企查
百科
导航
知识体系
工具箱
更多
找货源
跨境招聘
DeepSeek
首页
>
新修订的动物防疫法草案,哪些值得从业者关注?
>
0
0
新修订的动物防疫法草案,哪些值得从业者关注?
宠物行业观察
2020-05-09
56
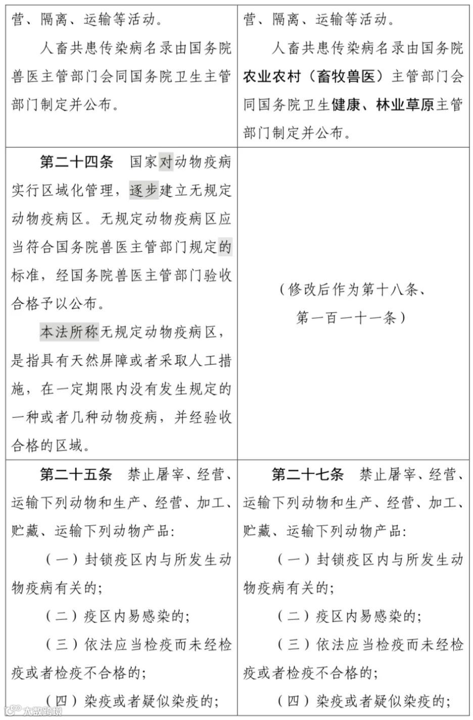
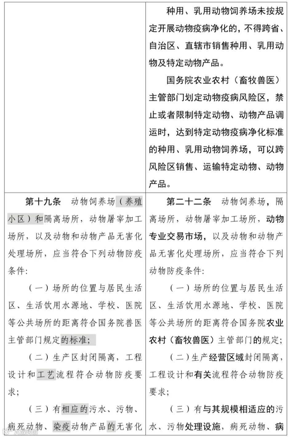
导读:小编整理了《中华人民共和国动物防疫法(修订草案)》中,涉及宠物行业相关的内容,小编整理了以下
日前,中国人大网公布了最新的《中华人民共和国动物防疫法(修订草案)》,涉及宠物行业相关的内容,小编整理了以下新增和参考内容,供大家了解。
第28条新增内容:
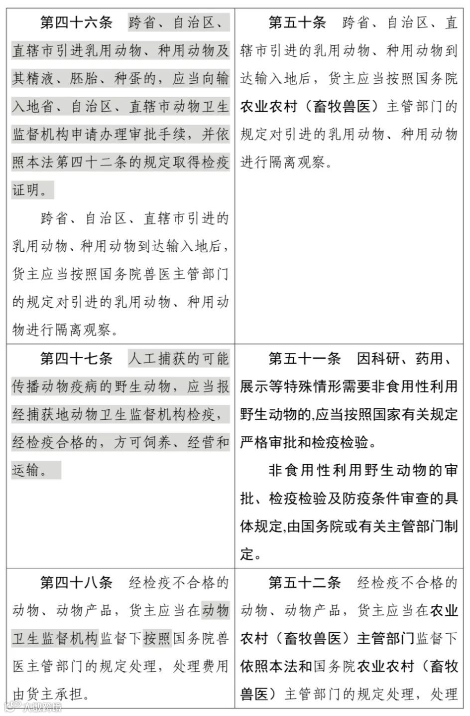
1、单位和个人饲养犬只,必须按照规定定期免疫接种狂犬病疫苗,凭农业农村(畜牧兽医)部门的免疫证明向所在地养犬登记机关申请登记。
2、进入公共场所的犬只,必须按照养犬管理规定佩戴犬牌并系犬绳。
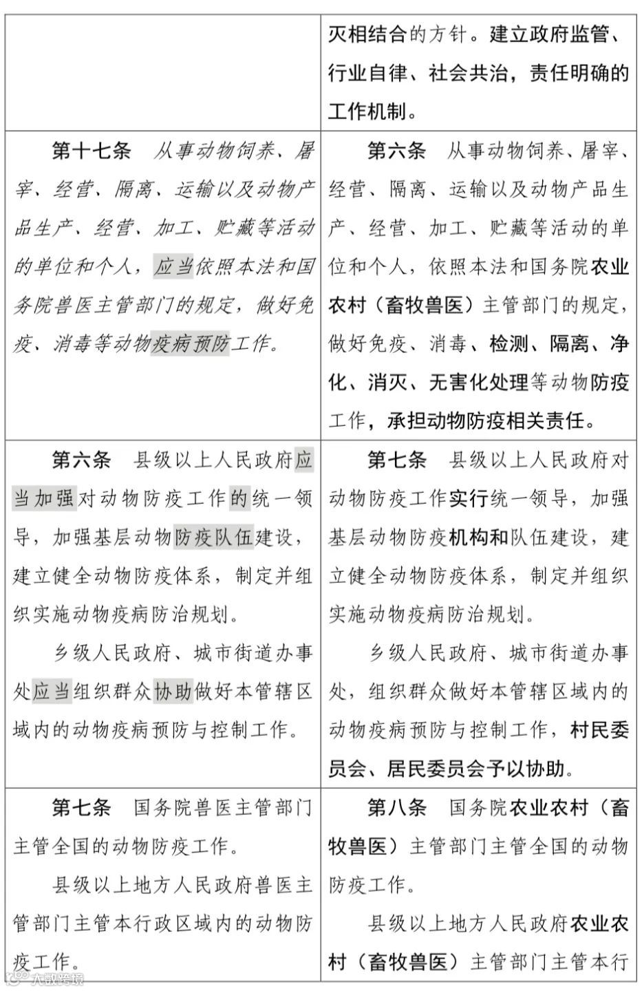
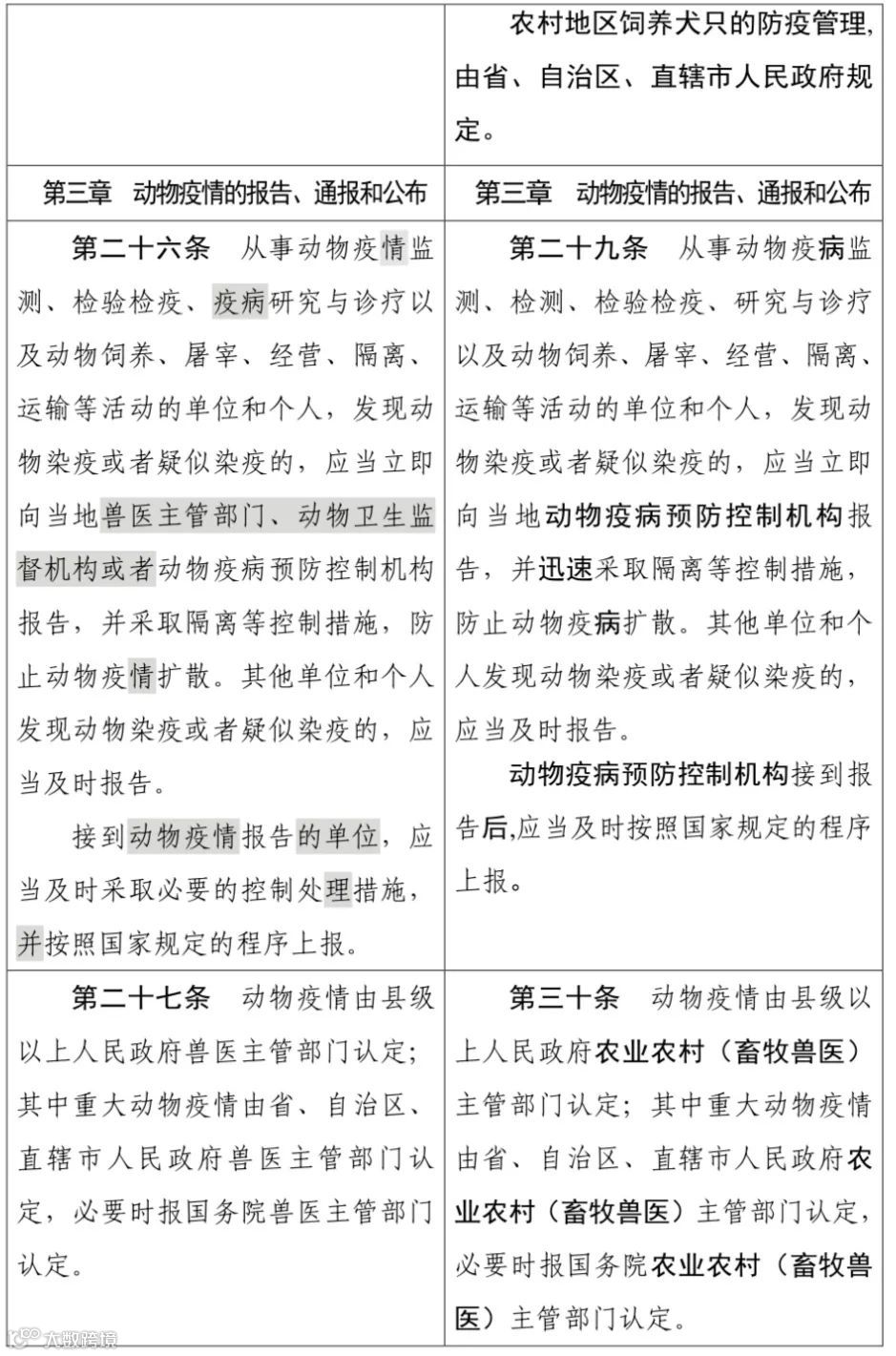
3、县级以上地方人民政府市场监管部门会同农业农村(畜牧兽医)部门对犬只经营流通单位进行登记和监督管理。城市街道办事处、乡级人民政府组织协调居民委员会、村民委员会,做好本辖区内流浪犬、猫的控制和处置。居民委员会、村民委员会指导和监督物业服务企业做好物业管理区域内流浪犬、猫的控制和处置。
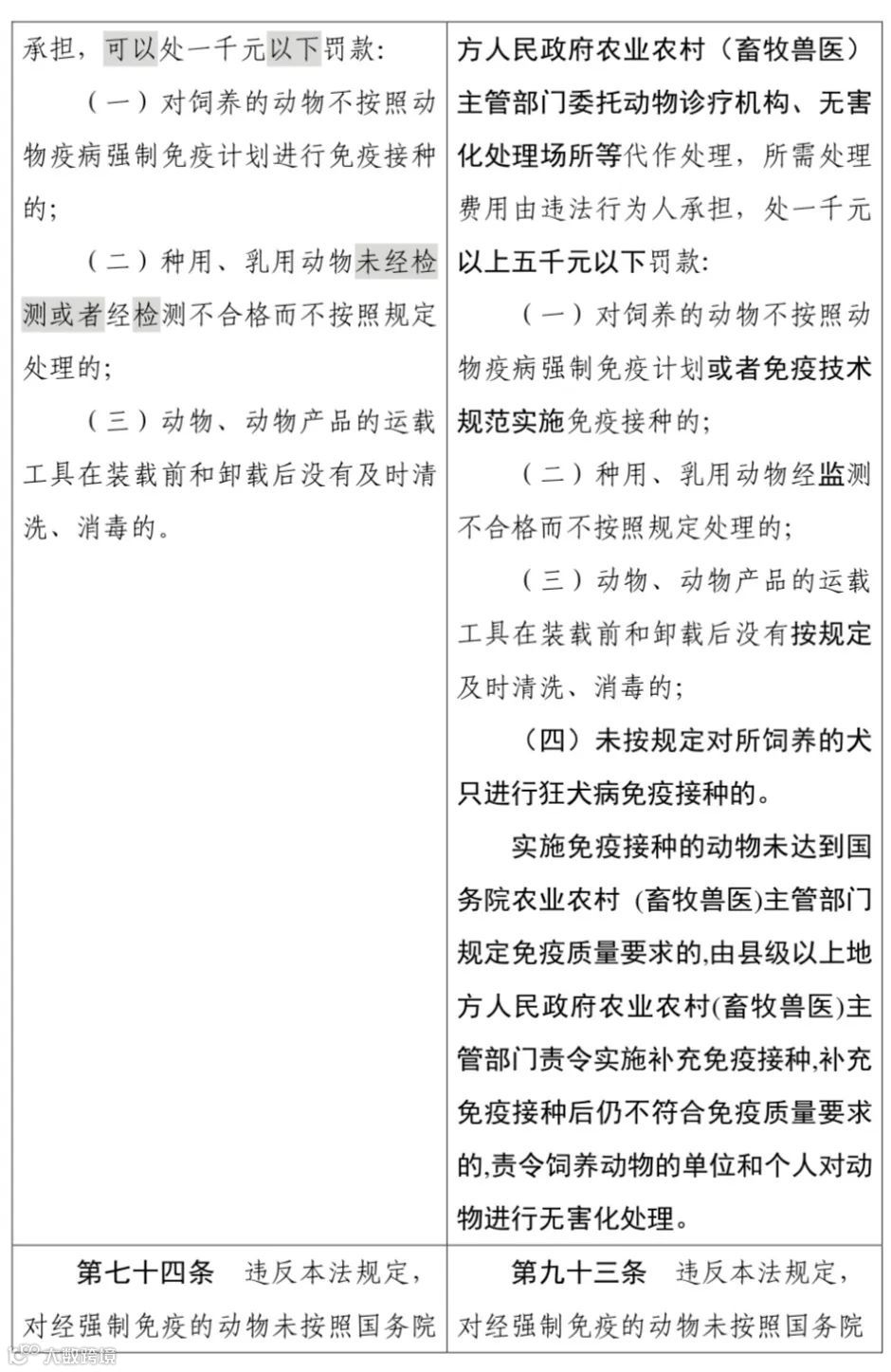
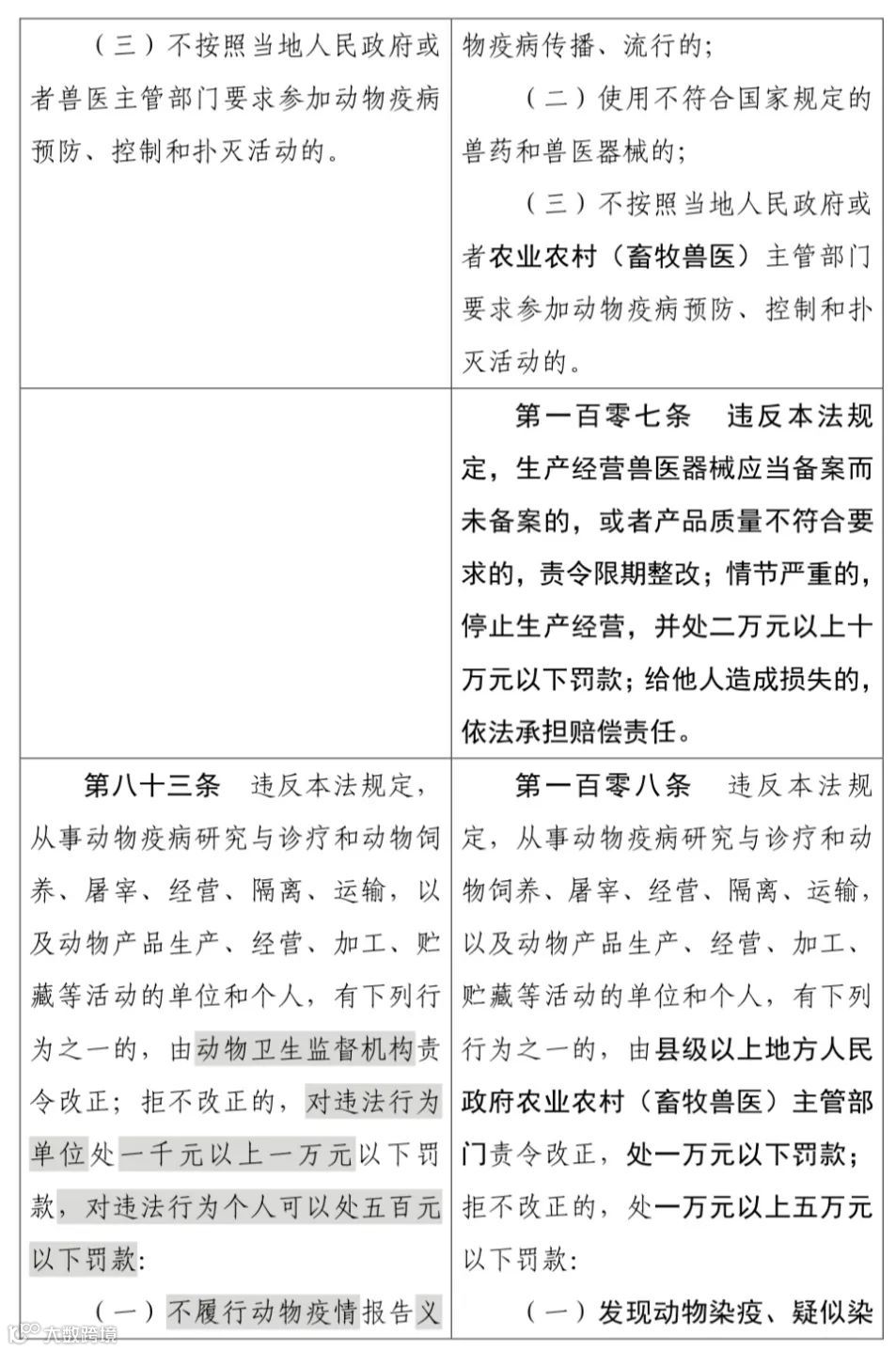
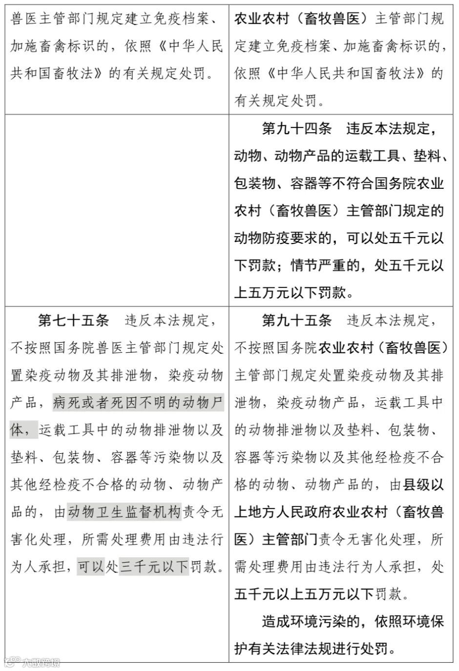
第92条新增内容:
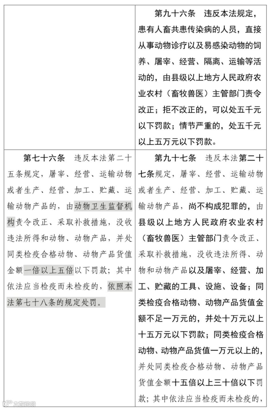
违反本法规定,有下列行为之一的,由县级以上地方人民政府农业农村(畜牧兽医)主管部门责令改正,处一千元以下罚款,在违反规定的行为中,新增部分为:未按规定对饲养的犬只进行狂犬病免疫接种的。实施免疫接种的动物未达到国务院农业农村(畜牧兽医)主管部门规定免疫质量要求的,由县级以上地方人民政府农业农村(畜牧兽医)主管部门责令实施补充免疫接种,补充免疫接种后仍不符合免疫质量要求的,责令饲养动物的单位和个人对动物进行无害化处理。
参考内容:
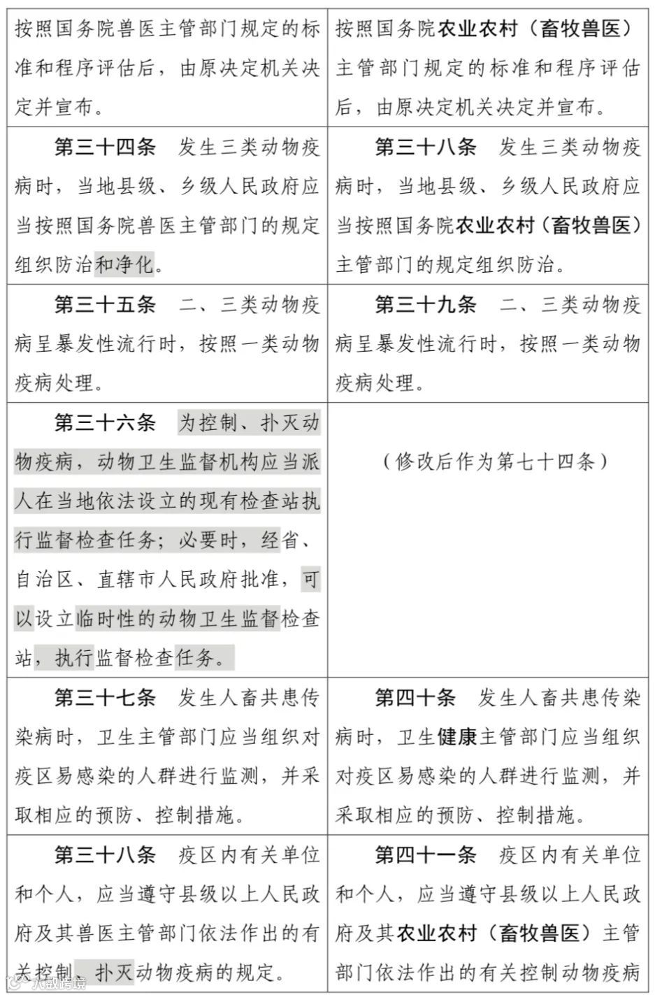
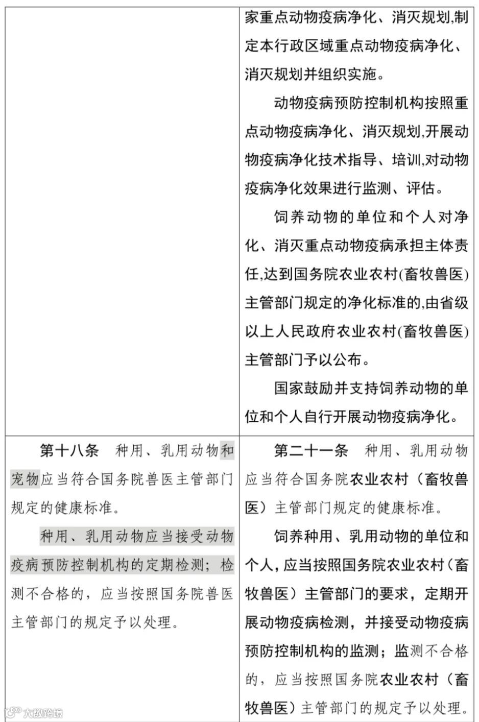
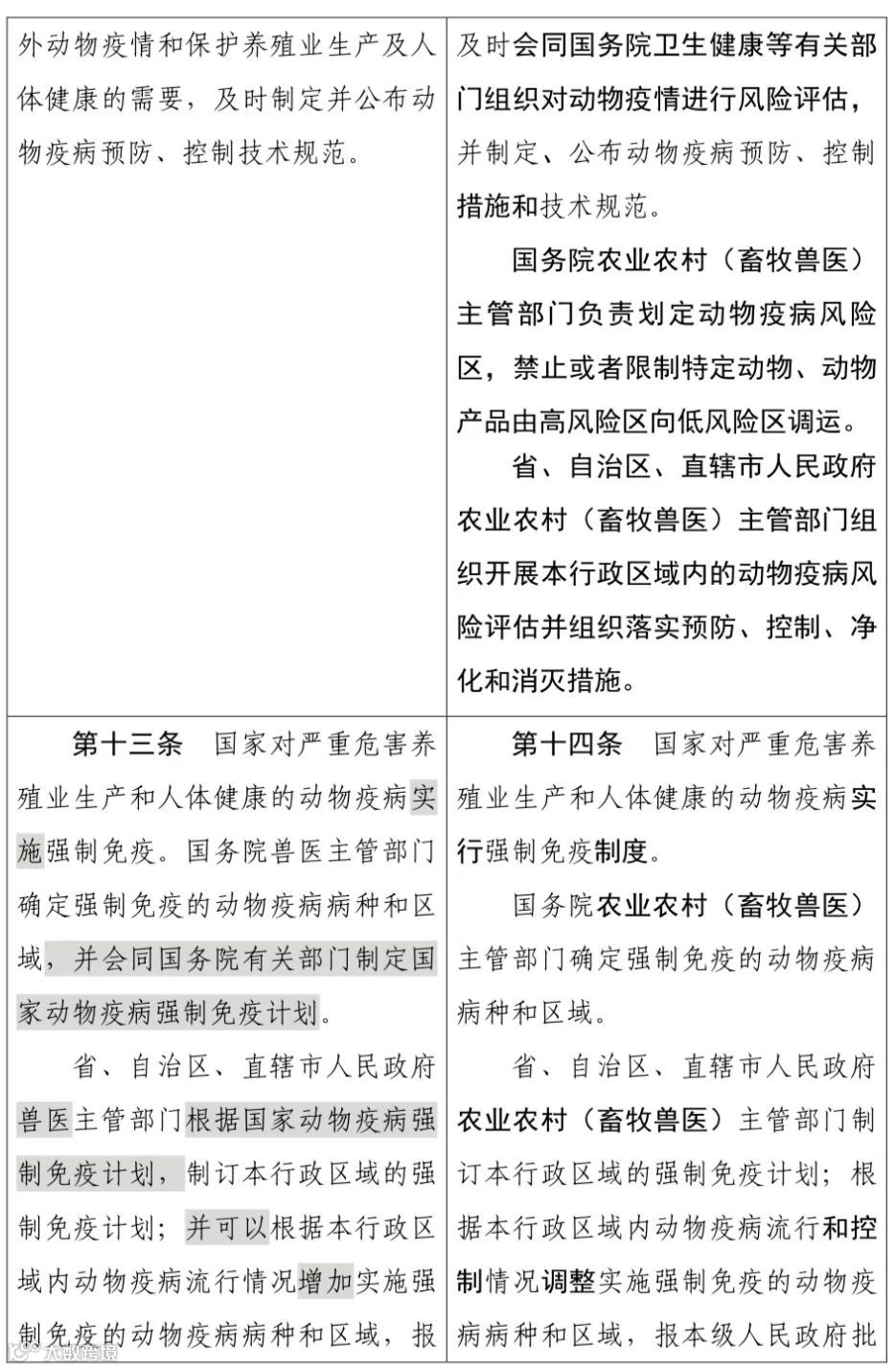
第十条
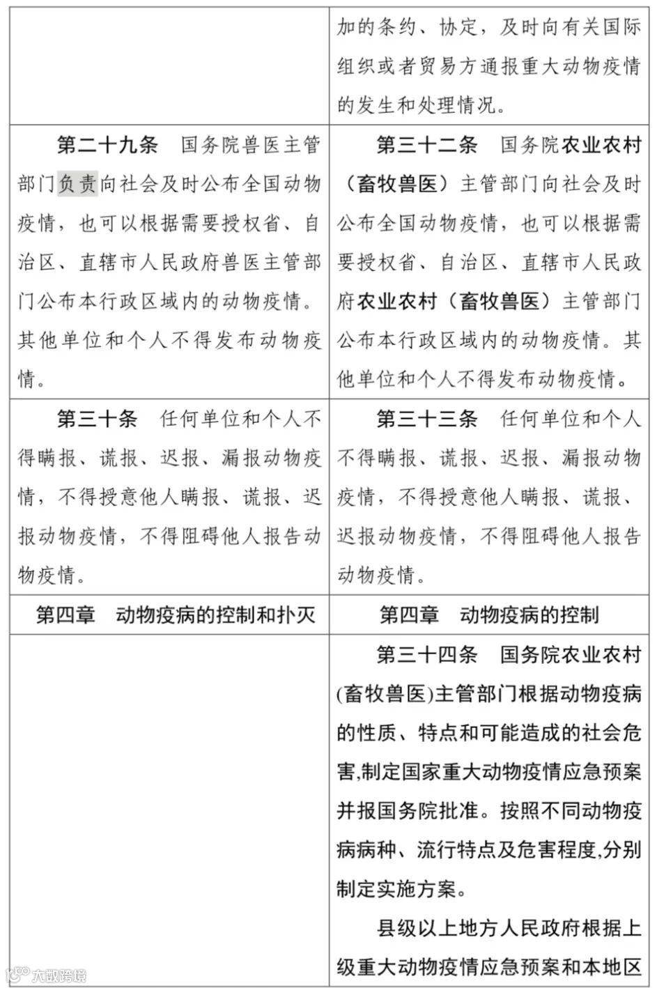
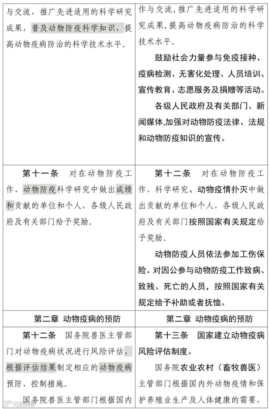
动物疫病预防控制机构承担动物疫病的监测、检测、诊断、流行病学调查、疫情报告以及其他预防、控制等技术工作;承担重点动物疫病净化、消灭的技术工作。
第十一条
鼓励社会力量参与免疫接种、疫病检测、无害化处理、人员培训、宣传教育、志愿服务及捐赠等活动。
各级人民政府及有关部门、新闻媒体,加强对动物防疫法律、法规和动物防疫知识的宣传。
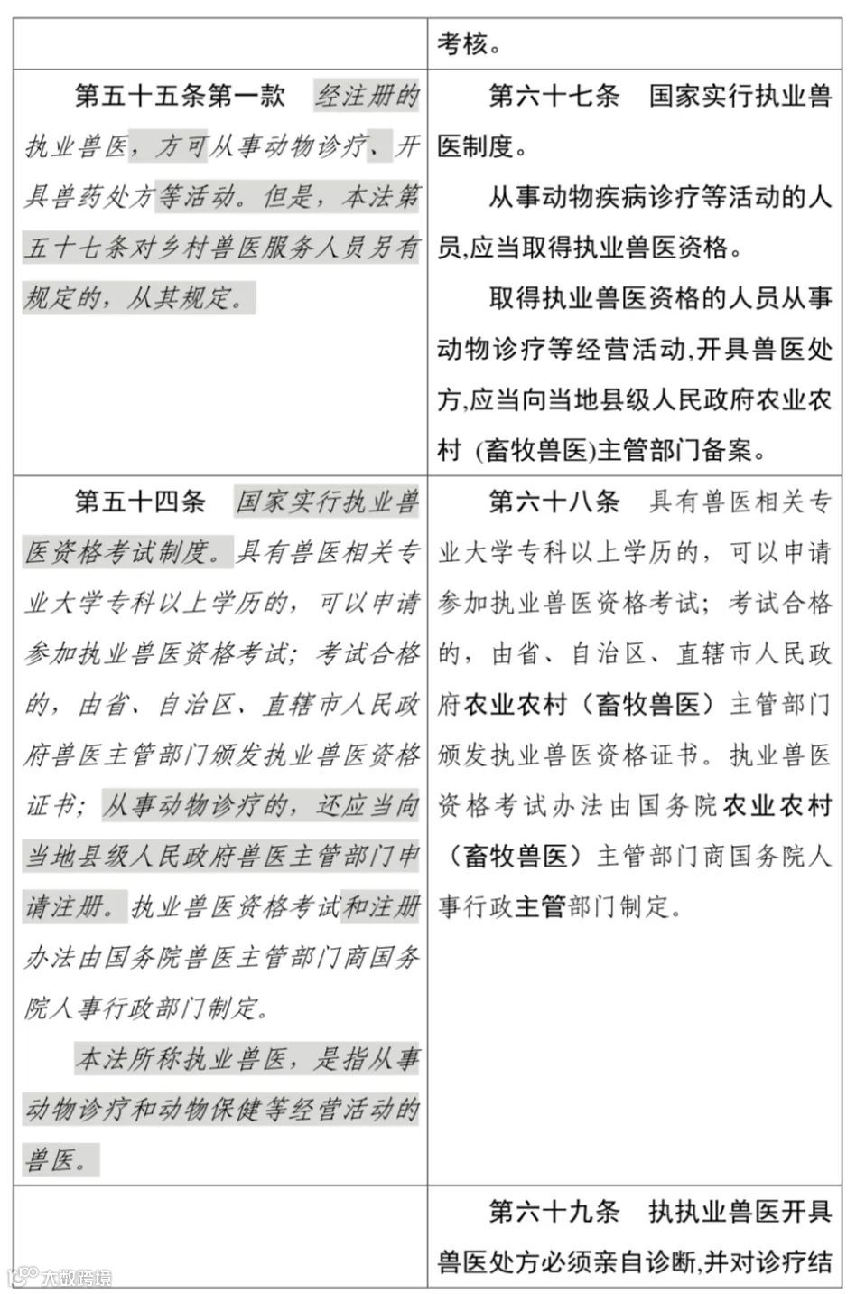
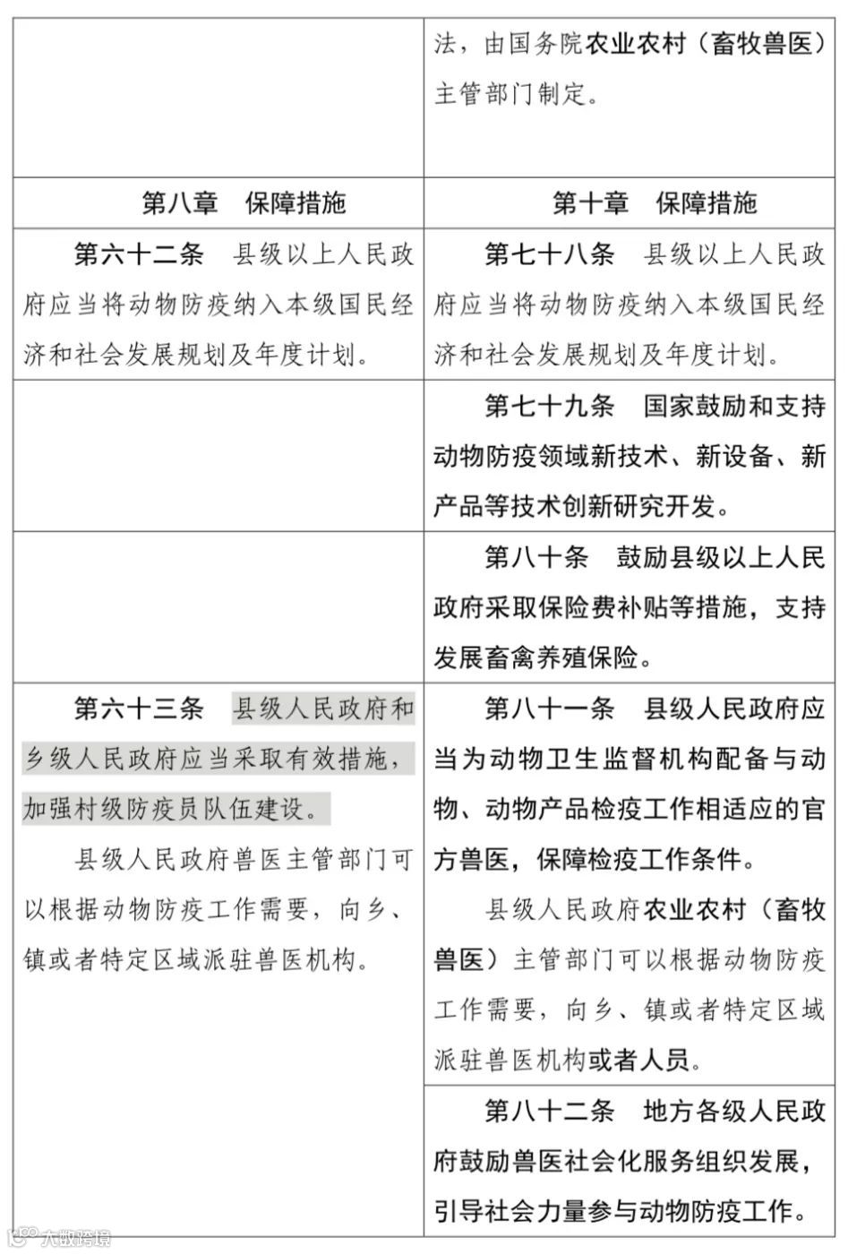
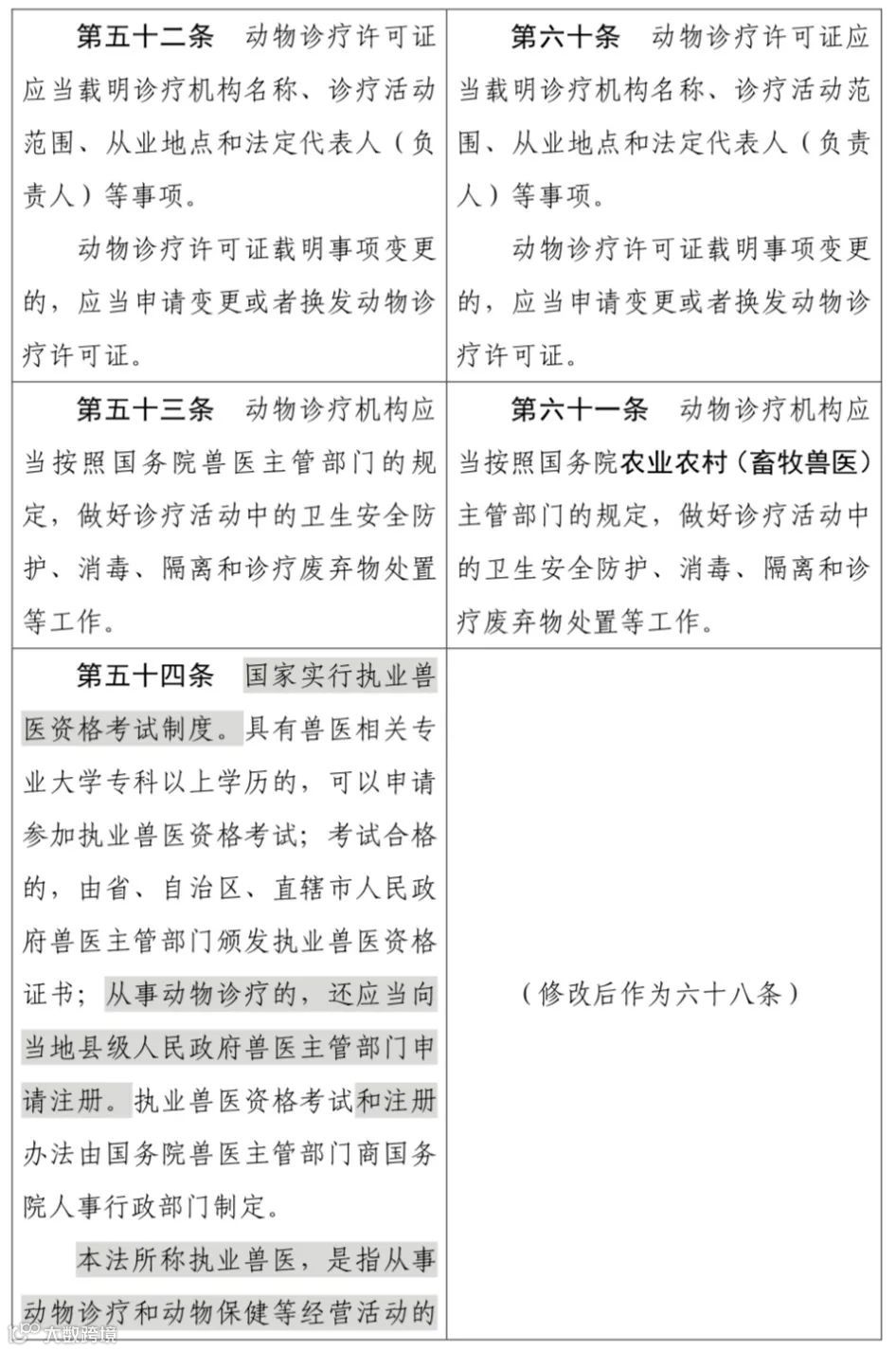
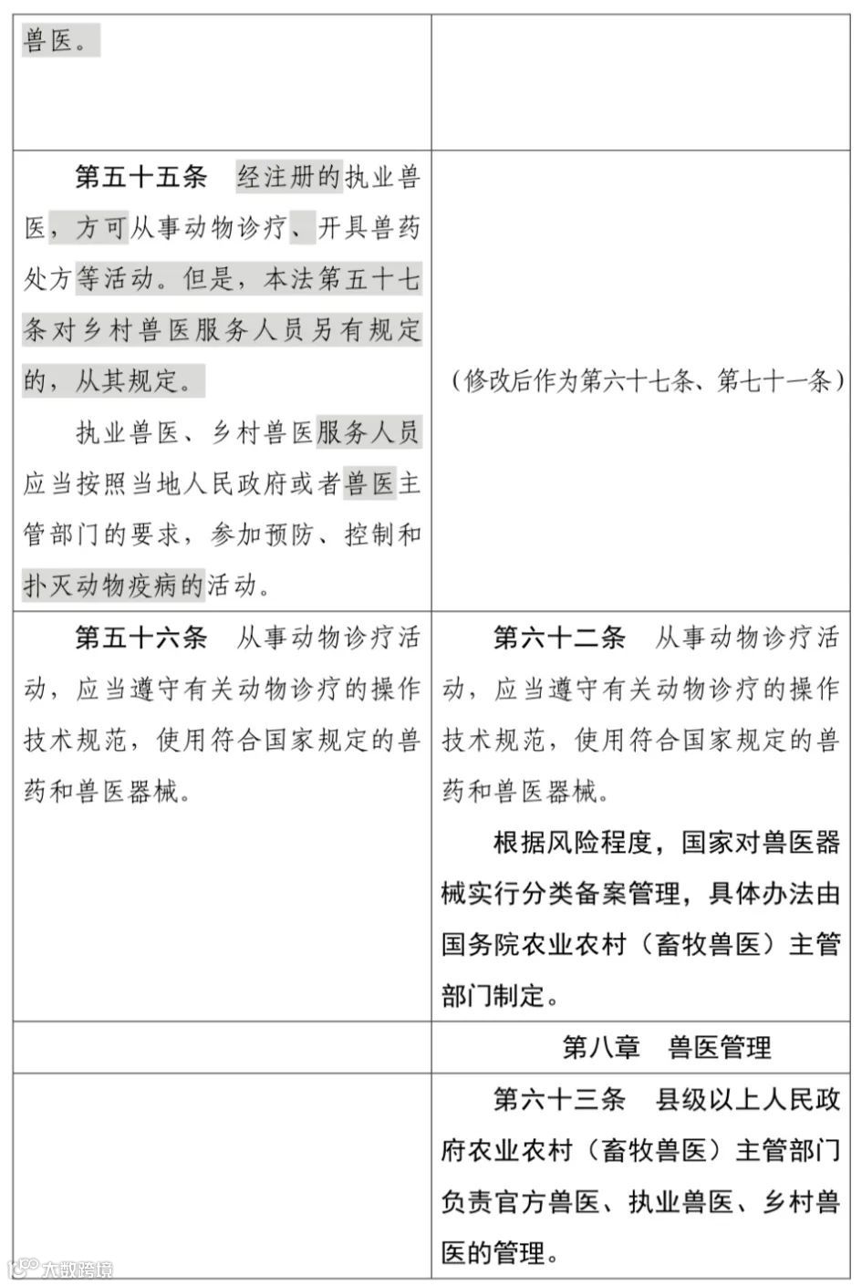
第六十二条
从事动物诊疗活动,应当遵守有关动物诊疗的操作技术规范,使用符合国家规定的兽药和兽医器械。
根据风险程度,国家对兽医器械实行分类备案管理,具体办法由国务院农业农村(畜牧兽医)主管部门制定。
第六十三条
县级以上人民政府农业农村(畜牧兽医)主管部门负责官方兽医、执业兽医、乡村兽医的管理。
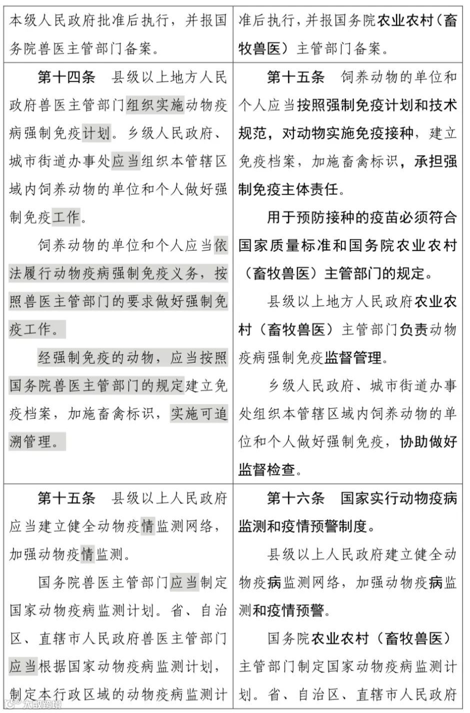
第七十九条
国家鼓励和支持动物防疫领域新技术、新设备、新产品等技术创新研究开发。
第八十二条
地方各级人民政府鼓励兽医社会化服务组织发展,引导社会力量参与动物防疫工作。
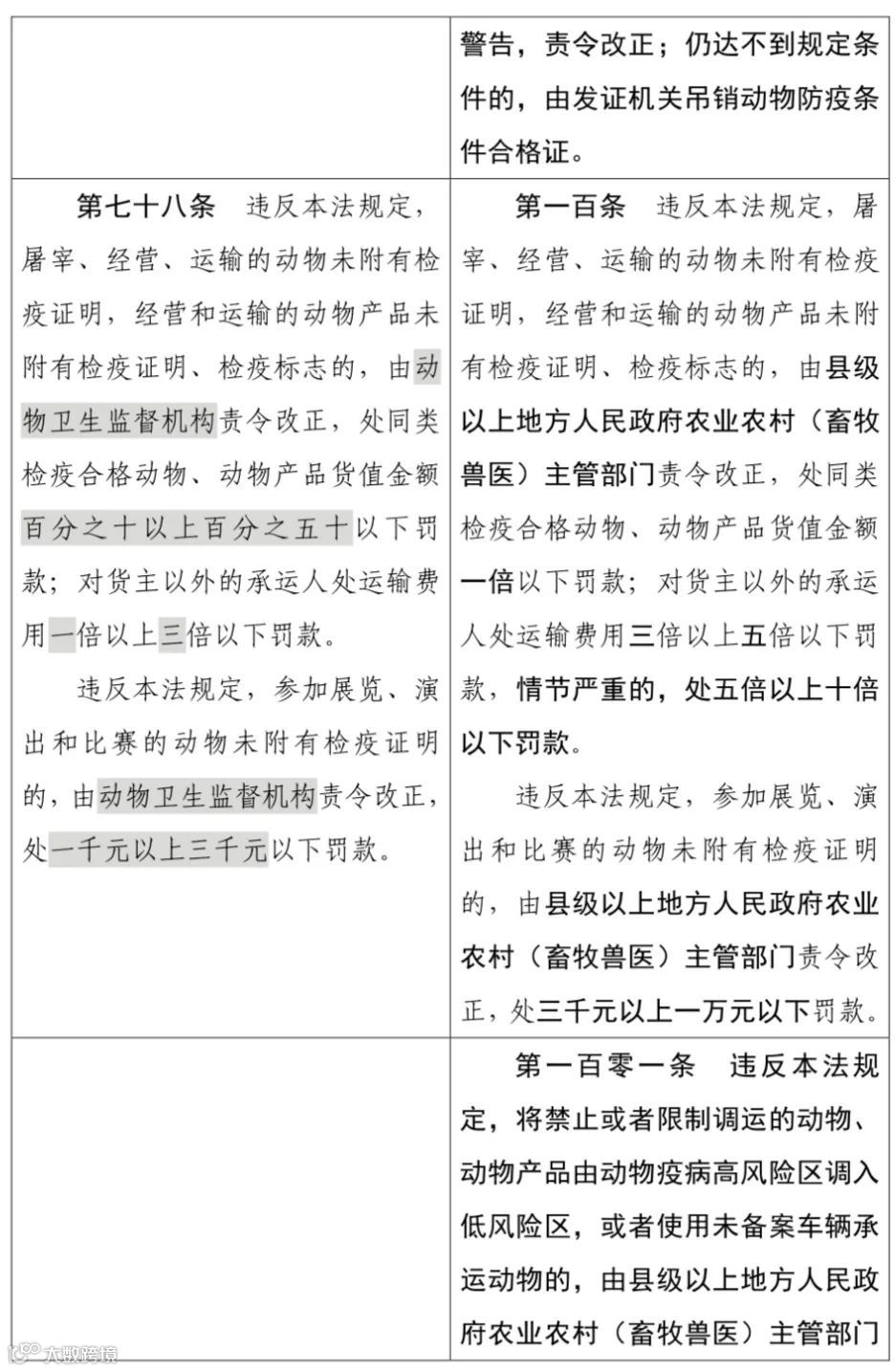
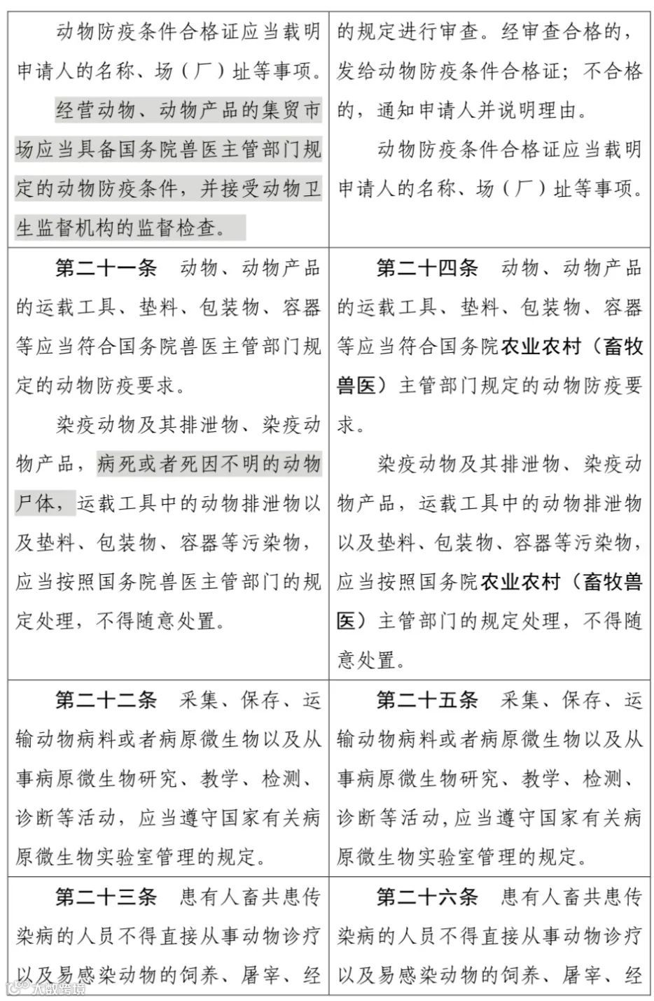
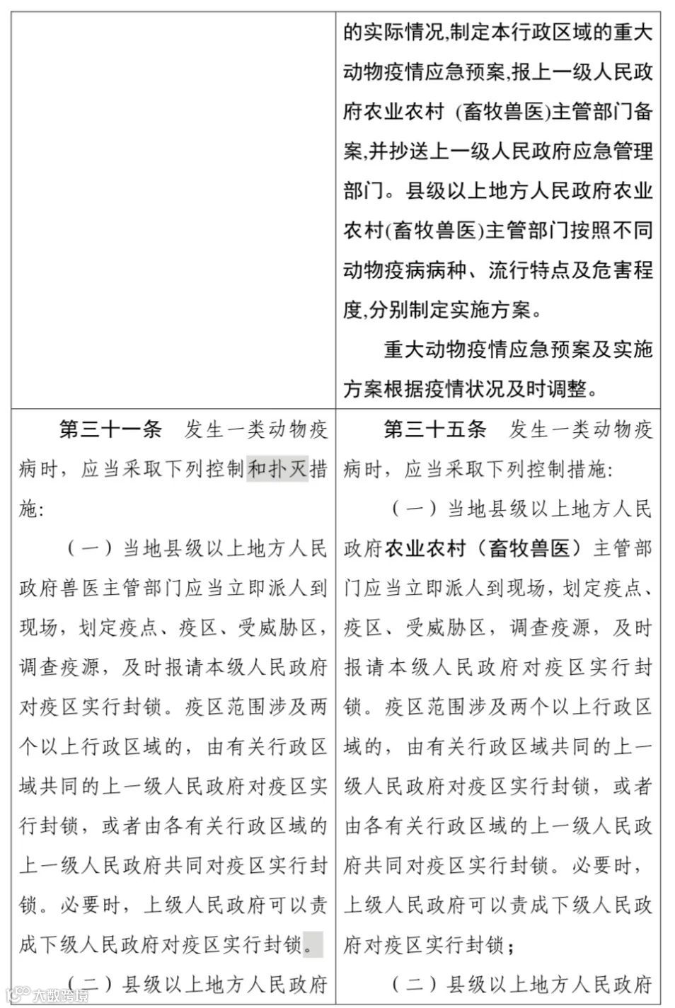
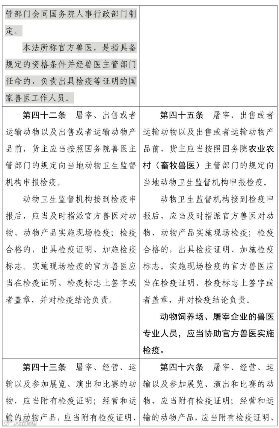
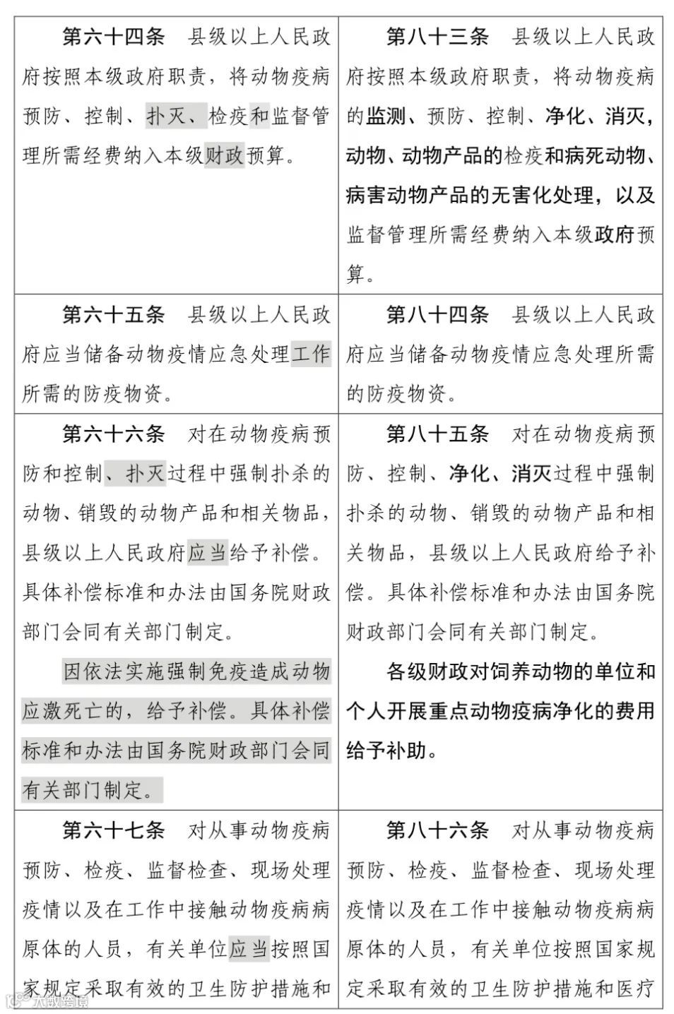
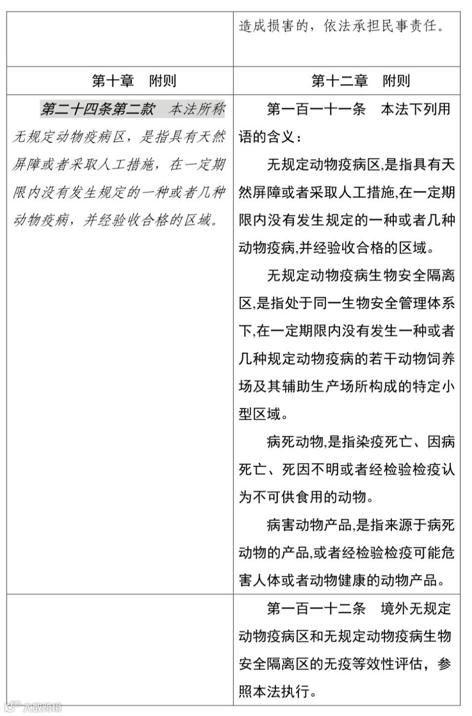
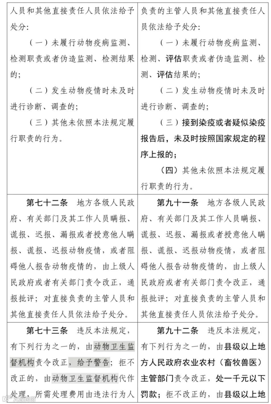
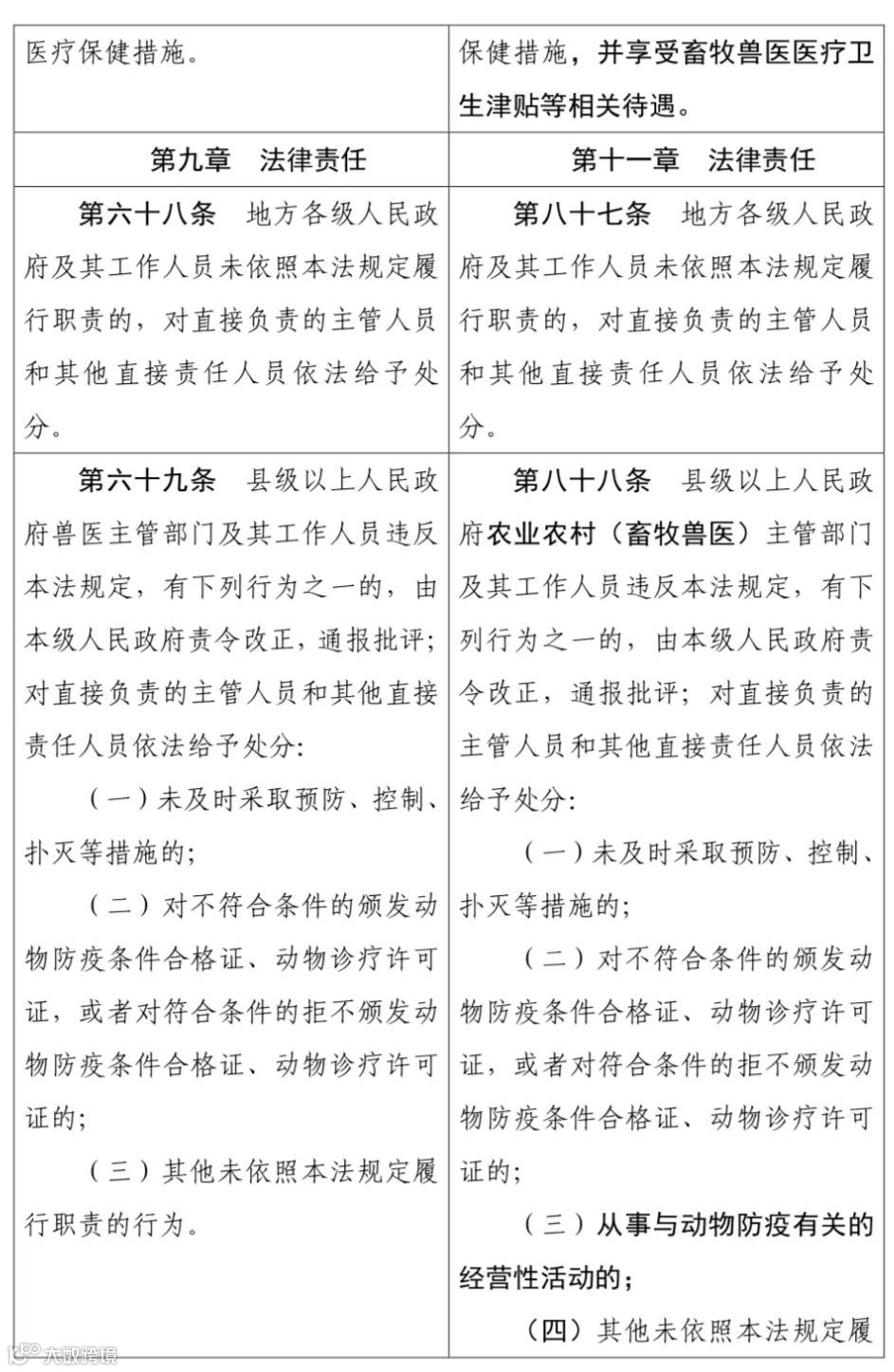
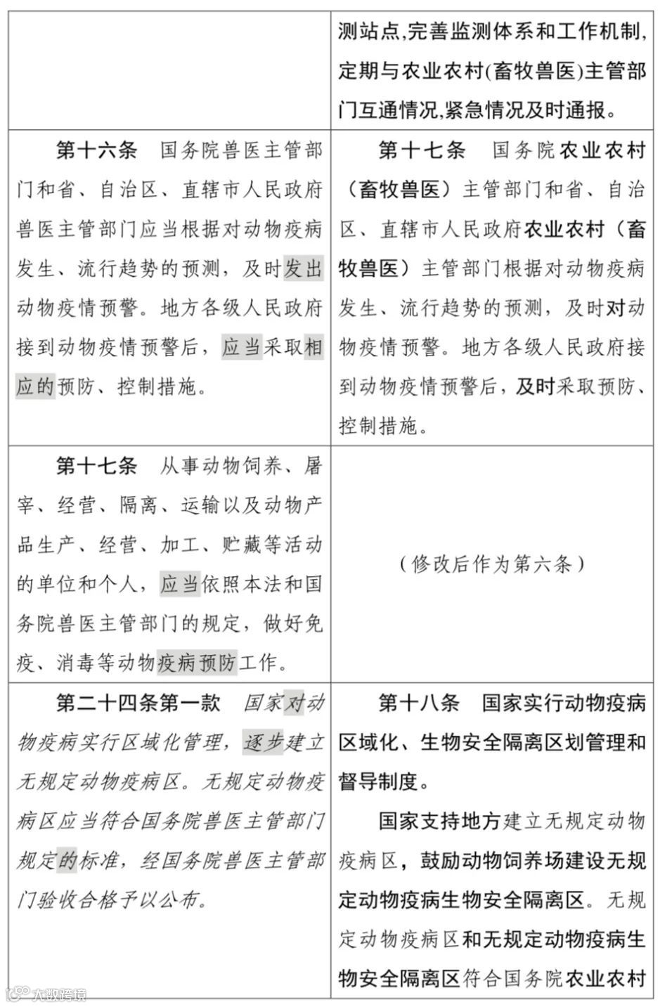
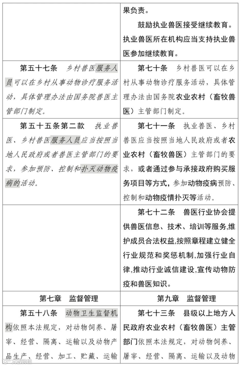
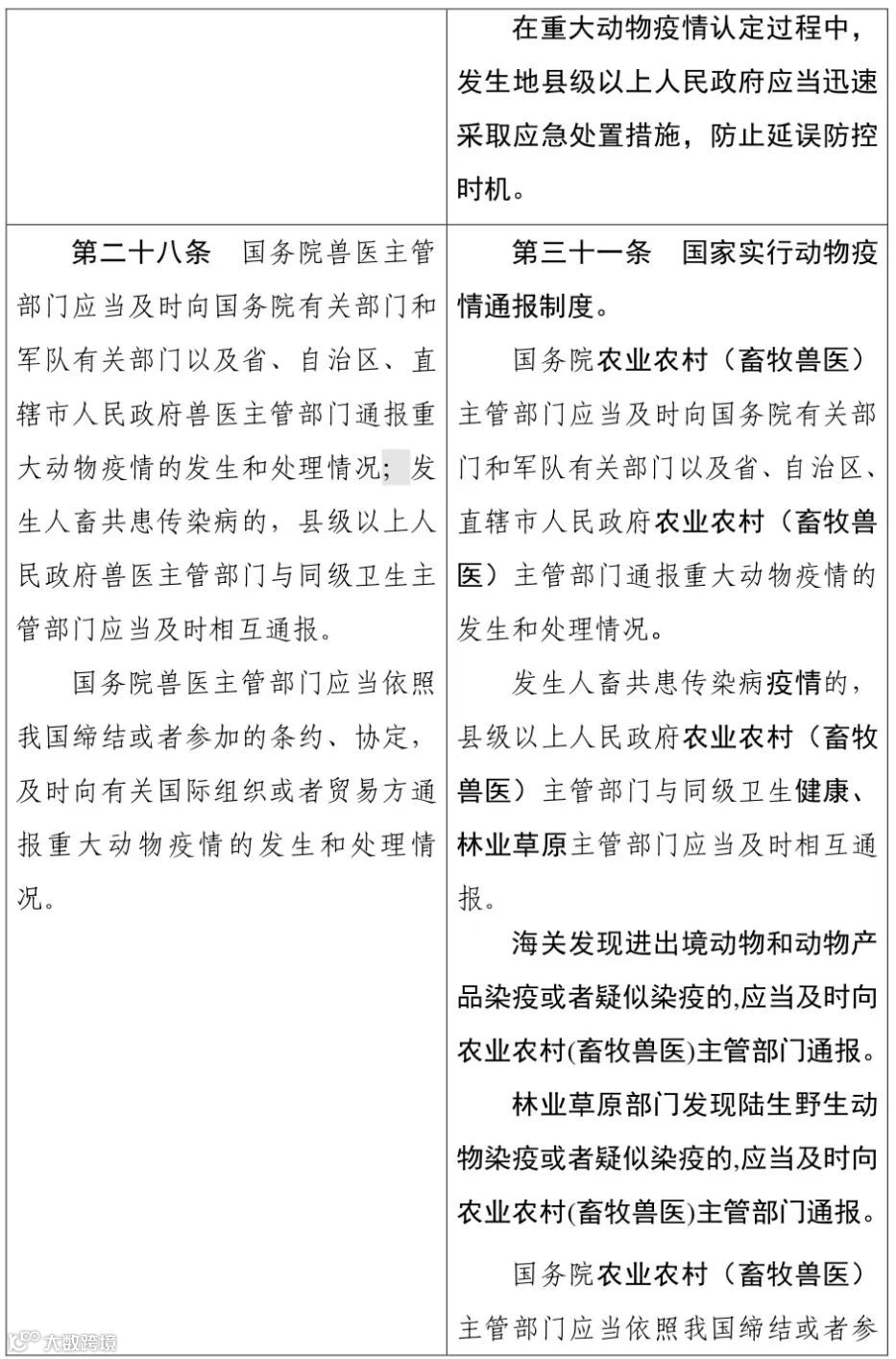
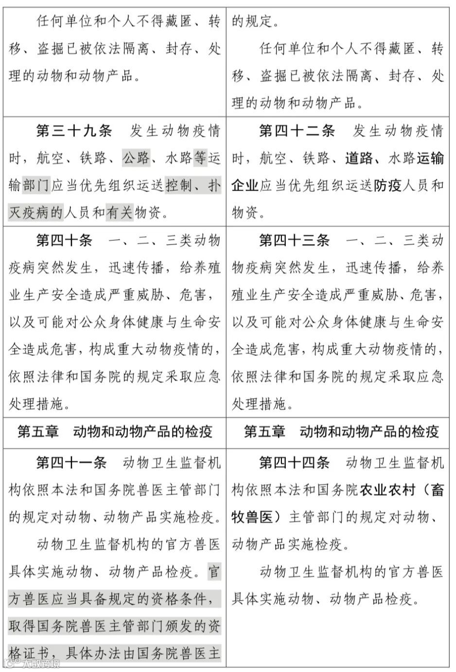
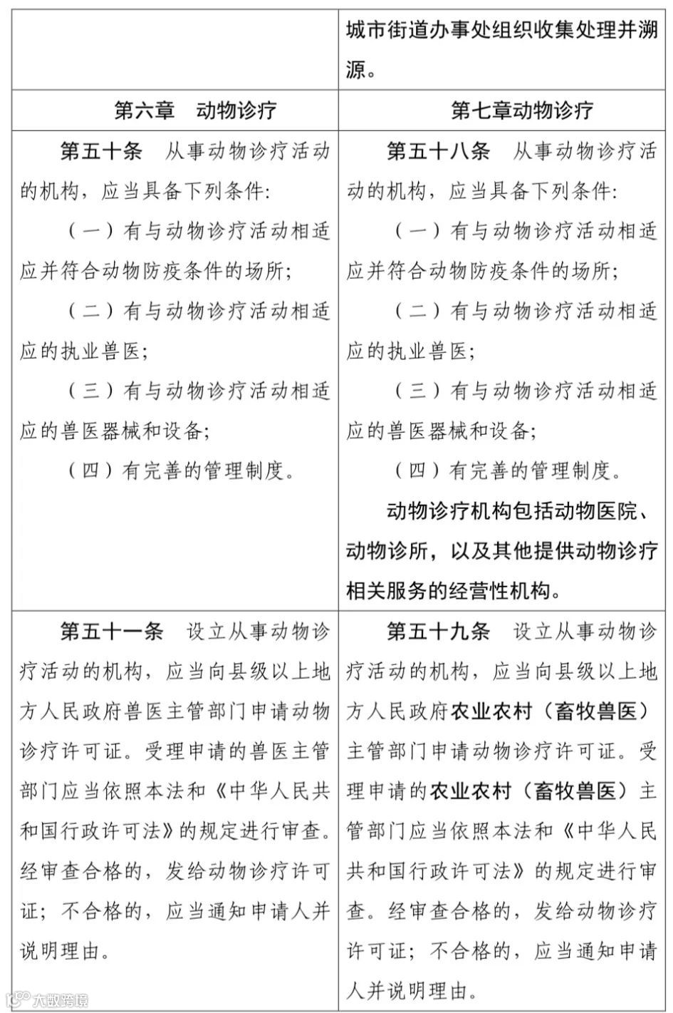
附全文内容:
ps:本材料由中国动物卫生与流行病学中心整理
【声明】内容源于网络
宠物赛道
0
0
宠物行业观察
看百家争鸣,关注宠物行业观察
内容
3099
粉丝
3
关注
在线咨询
宠物行业观察
看百家争鸣,关注宠物行业观察
总阅读
205.6k
粉丝
3
内容
3.1k
在线咨询
关注