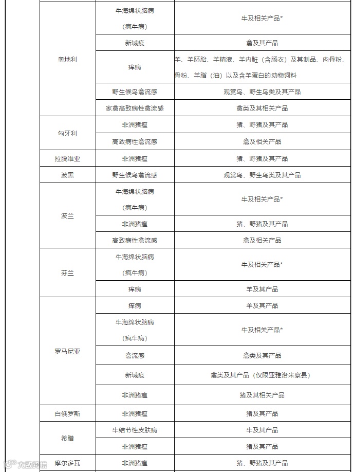
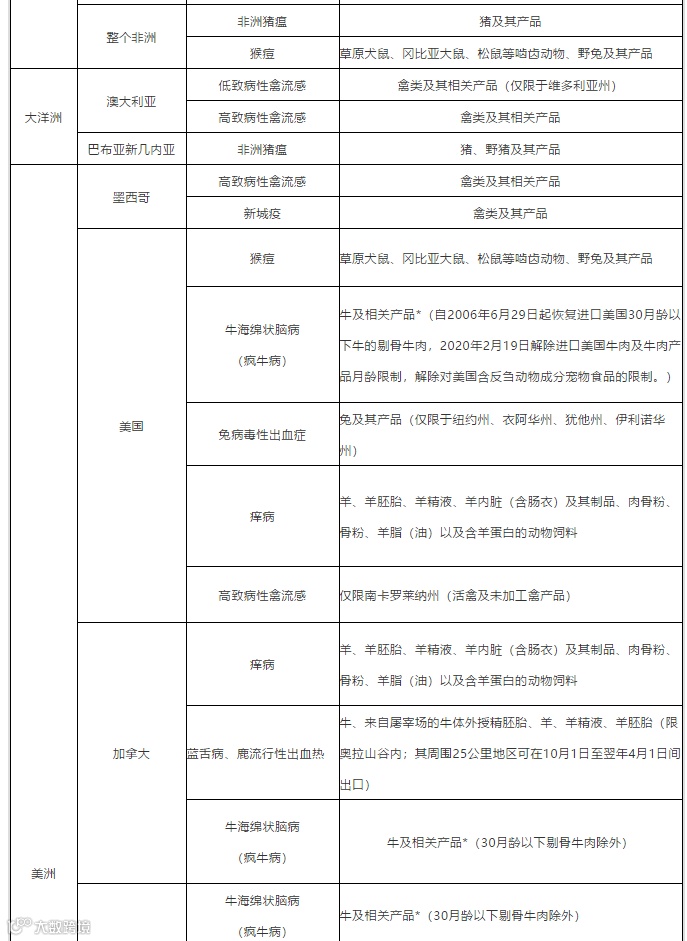
日前,宠物行业观察发布过一文,该文整理了截止2020年3月20日之前,禁止从动物疫病流行国家/地区输入的动物及其产品名录。
近日,官方公布了该目录至5月19日的最新版。
名录如下:

注:* 指除牛皮、牛奶及奶制品、牛精液、牛胚胎、无蛋白油脂及其产品、骨制磷酸氢钙(不含蛋白或油脂)、完全由皮革或皮张加工的工业用明胶和胶原、照相用明胶、非反刍动物源性饲料及产品(出口国家或地区禁止使用的除外)、牛血液制品(收集前供体牛没有接受过向颅腔中注射压缩空气和气体或脊髓刺毁)以外的牛及牛产品。
* 严格按照OIE法典有关技术标准生产的水洗羽绒羽毛不受禽流感疫情禁令限制,国际兽医卫生证书应标明水洗温度、持续时间等详细加工参数且清洁度、耗氧量应符合有关国标要求。
1.本表根据发布的禁令公告、风险警示通告及双边议定书整理而成,将根据国际动物疫情及相应的最新公告、通告适时调整。
2.本表仅作为实施进境动物及其相关产品检验检疫依据。
3.相关产品指源于相关动物未经加工或者虽经加工但仍有可能传播疫病的产品。
PS:信息来源于华思联认证发布的《禁止从动物疫病流行国家地区输入的动物及其产品一览表(2020年5月19日更新)》