
摘 要:
数据作为数字经济时代的重要生产要素,呈现 “井喷式”发展态势,而我国数据要素市场尚处于萌芽阶段,如何通过数据资产化的关键环节,着力推进数据要素市场化建设进程,进而助力数字经济高质量发展成为重点。本文通过对数据资产化过程中诸如厘清数据定义、确定数据权属、定价数据资产以及数据交易流通等关键环节展开分析研究,提出了推进数据要素市场化的建议,即构建数据分级分类确权体系、利用区块链实行数据确权登记、加快建立数据定价规则、探索建立“数据银行”交易等。
关键词: 数据资产化 数据要素 数字经济
立足数据资产化推进数据要素市场化
在数字经济时代, 数据成为基础性、关键性、决定性的生产要素, 并逐渐成为与人、技术、流程同样重要的第四大核心竞争力。当前, 全球数据的“井喷式” 生产为数据资源化奠定了基础。据国际数据公司 (IDC) 预测,2025 年, 全球产生的数据量将达到 175ZB, 而我国数据量增速最为迅猛,在全球占比将达到 27. 8%, 成为全球最大数据圈。① 海量的数据成为驱动数字经济发展的重要引擎, 催生数字经济新产业、新业态、新模式发展, 并对劳动力、资本等生产要素资源产生乘数作用, 放大其在社会各行业价值链流转中产生的价值。加快推进数据资产化、发展数据要素市场成为发展数字经济的关键。2020 年, 中共中央、国务院发布 《关于构建更加完善的要素市场化配置体制机制的意见》, 明确将数据与土地、劳动力、技术和资本等传统要素并列为五大要素之一, 并为推进数据要素市场化改革指明了方向。数据资产化是将数据转化为经济利益的过程, 是推进数据要素市场化的核心。立足数据确权、 数据定价和数据交易等关键环节, 将有力推进数据要素市场化, 引领我国数字经济高质量发展。
① 数据来源于 2019 年 3 月国际数据公司 (IDC) 发布的 《数字化世界———从边缘到核心》 白皮书以及 《IDC:2025 年中国将拥有全球最大的数据圈》。

一、全球加速推动数据资产化探索
数据资产化是培育数据要素市场化的核心, 重要环节包括厘清数据定义、 确定数据权属、 定价数据资产以及数据交易流通等。其中, 数据定义是数据资产化的基础, 数据确权是数据资产化的前提, 数据定价是数据资产化的条件, 数据交易是数据资产化的关键。
( 一 ) 厘清数据定义
虽然在数字经济飞速发展过程中, 数据至关重要, 但各国尚未就数据要素的定义和属性达成共识, 对深化数据资产化发展造成阻碍。在资产化视角下, 数据本身具有非竞争性、 通用性及外部性等特性:一是非竞争性, 相同数据可以同时或在不同时间供多人使用, 而不会耗尽;二是通用性, 数据相对于传统资产具有更高的通用性, 通常可以用于不同行业及不同领域;三是外部性, 数据可以通过采集、 整理、 聚合、 分析等方式处理形成数据产品或服务, 形成数据的使用价值和经济价值。在数据本身特性的基础上, 数据价值受数量、 时间、 质量、 权利等因素影响:一是数量因素, 数据集合使用价值更高, 单个数据的应用有限,而批量、 多维度数据的结合应用将产生巨大价值;二是时间因素, 数据往往具有类似期权的价值, 体现为现阶段数据具有或许能解决未来问题的潜力;三是质量因素, 数据价值与数据的真实性、 完整性、 准确性及安全性等因素成正比;四是权利因素, 完整的数据权可根据应用情况分为多个权利束, 如使用权、 收益权、 共享权、 资本权等, 在不同权利束下, 数据价值并不相同 (见图 2)。

( 二 ) 数据权属确定
目前, 全球主要国家针对数据权利尚无普遍通用的范式, 仅有接近 1/3的国家拥有数据保护的专门法律, 然而对于数据权利的属性和归属等内容体现得也并不充分。各国从不同角度出发对数据确权进行了一些有效探索和实践。一方面, 各国针对个人数据立法保护趋势日益增强, 其主要趋势是强化数据主体权利、 确保对个人数据使用的严格控制。以欧盟为例, 主要采取独立立法的严格保护模式, 通过实行 《通用数据保护条例》 (GDPR), 在个人既有权利的基础上增加了数据清除权和持续控制权等措施, 实现数据主体对其个人数据的更有效控制。另一方面, 各国立法仍在不断探索数据权利保护及开发应用之间的可能性, 以鼓励数据流通和数据产业发展。以美国为例,主要采取分散式规定为主的宽泛保护模式, 通过关于隐私侵权的规定来处理数据权利的法律问题, 同时也会根据数据流动的实际需要进行一定变通, 在数据保护与利用之间达到再平衡。另外, 日本 《个人信息保护法》 对个人数据的保护, 也并不是通过为个人数据增设 “所有权” 等法定权利赋予个人对数据的拥有权或控制权, 而是以数据自由流通为原则, 新设 “匿名加工信息” 制度, 通过赋予数据一定的公共属性以兼顾数据保护与投资激励之间的平衡关系 (见表 1)。


我国数据确权尚处于起步阶段, 中央及地方正积极探索数据确权。2019年 9 月, 工信部开通了我国首个数据确权平台 “人民数据资产服务平台”,以数据确权认证为出发点, 集数据合规性审核、 数据确权出版、 数据流通登记、 数据资产服务于一体, 具有重要试点意义。2021 年 4 月, 北京国际大数据交易所落地, 提供数据产品所有权、 使用权、 收益权等数据产品交易服务, 实现数据流通的 “可用不可见、 可控可计量”。同年 7 月, 深圳发布《深圳经济特区数据条例》, 提出探索完善数据产权, 着力解决数据要素产权配置问题。创设数据权, 明确数据权的财产权属性与数据权的内容, 明晰个人数据权属、 公共数据权属。在法律法规之外, 我国还存在众多数据交易的行业自律性规范, 例如贵州大数据交易所推出的 《贵阳大数据交易所 702公约》、 中国信息通信研究院等联合发布的 《数据流通行业自律公约 (2. 0)版本》、 上海数据交易中心发布的 《数据互联规则》 等, 对数据交易、 数据权益等问题均有涉及。
( 三 ) 数据定价策略
国内外数据平台通过采取不同定价策略, 以提高数据供给方参与积极性, 满足数据需求方的差异性需求, 实现供需双方效益最大化。主要数据交易平台采取的定价策略根据价格是否可变动, 可划分为动态定价策略和静态定价策略, 具体可细分为固定定价、 差别定价、 拉姆齐定价、 自动计价、 协商定价及拍卖定价等方式 (见表 2)。

1. 固定定价
固定定价是指数据卖方和交易平台根据数据商品的成本和效用, 结合市场供需情况, 设定一个固定价格在交易平台上出售, 最终成交价即为该固定价格。以富士通 Data plaza 为例, 该平台采用固定定价方式收费, 用户可以通过平台列表选择需要的数据进行下载。根据定价依据的不同, 分为按数据库范围收费、 按数据大小收费、 按平台数据计算单位定价、 按数据提供方定价收费等。
2. 差别定价
差别定价是指以两种或两种以上不同反映成本费用的比例差异的价格来销售一种数据产品或服务, 而这种差别定价是基于不同的消费者对获取数据的需求不同而实现的。如 Factual 的定价方式是通过浮动价格向公司和独立软件开发商出售数据, 对于小规模的数据, Factual 提供免费服务, 而针对包括 Facebook、 CitySearch、 AT&T 在内的大型客户, 则会收取百万甚至千万美元的服务费。
3. 拉姆齐定价
拉姆齐定价主要针对经济效益不高却极具社会效益的公共数据服务, 是一种在盈亏平衡条件下实现最大化社会总福利的定价方式。拉姆齐定价规则是使价格偏离边际成本的程度与需求弹性成反比, 针对不同的需求弹性消费者, 制定不同的价格, 即弹性较低的消费者价格较高, 而弹性较高的消费者价格较低。目前国内外比较成熟的两部制电价就是依据拉姆齐定价原则制定的。
4. 自动计价
自动计价是指交易所针对不同数据品种设计相应计价方式, 卖方和买方在交易系统的自动撮合下成交。根据成交方式, 最终成交价分为三种形式。一是自动成交价格。当买方应约价大于或等于卖方挂牌价时, 交易系统自动撮合成交, 最终成交价为买方应约价。二是卖方选择成交。对于无法直接成交的应约, 卖方选择能接受的应约价与买方成交。三是数据分拆成交。平台对数据进行合理拆分并提供系统自动报价, 之后撮合买卖双方成交。
5. 协商定价
协商定价是指在数据商品购买期间, 买卖双方通过协商, 对数据商品的价值达成一致并成交。在大数据平台企业对客户 (Business-to-Consumer,B2C) 的交易模式中通常设置一口价出售, 而企业对企业 (Business-to-Business, B2B) 交易时通常采取协商定价, 通过磋商将固定价格转化为组合价或套餐价等。
6. 拍卖定价
拍卖定价通过公开竞价的形式把商品交给最高应价者, 适用于一个卖方和多个买方交易的情形。将拍卖定价引入数据交易中, 不仅能够使买卖双方就价格达成一致, 还能实现数据的商品价值最大化, 有利于促进数据交易流通。
( 四 ) 数据交易流通
全球数据交易规模呈现稳步发展的态势, On Audience 统计显示, 2020 年全球数据交易市场规模达到 414 亿美元。② 自 2008 年起步至今, 欧美国家以数据经纪商 (Data Broker) 模式为代表的数据交易产业已发展成熟, 数据产品覆盖消费行为、 位置动态、 健康信息、 理赔记录等, 并形成以专业数据交易平台和众多 IT 头部企业各自构建的数据交易平台互为补充的格局。例如, Acxiom 等公司通过各种手段收集、 汇聚关于企业和个人的信息;Twitter 将自身数据授权给Gnip、 DataSift 和 NTT DATA 等数据合作伙伴公司进行售卖;Sermo. com 和 Inrix等公司则通过网络和传感器直接从公众采集海量实时数据 (见表3)。


②《数据价值化是数字经济发展的关键》, 新华网, http:/ / www. xinhuanet. com/ info/2021-06/08/ c_ 139995375. htm。
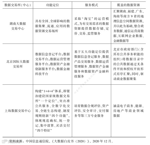
国内数据交易市场起步较晚。2015 年 8 月, 国务院印发 《促进大数据发展行动纲要》, 提出引导培育大数据交易市场。在国家政策的积极推动、地方政府和产业界的带动下, 多地探索建设大数据交易平台。2015 年, 全国第一家大数据交易所——贵阳大数据交易所正式挂牌运营, 此后, 北京、上海、 浙江、 武汉、 陕西、 黑龙江等地先后跟进。据不完全统计, 目前全国共有超过 30 个大数据交易所或交易机构。③ 总体来看, 我国数据交易市场格局与国外类似, 现有数据交易所主要由政府或科技企业发起成立, 除专业数据交易平台之外, 科技企业构建的数据交易平台云集, 如阿里云、 腾讯云、 百度云以及京东万象、 浪潮天元等 (见表 4)。


③《大数据 “交易自由” 还有多远》, 中国新闻网, http:/ / www. chinanews. com. cn/ cj/2022/03-01/9688723. shtml。
二、数据资产化关键环节面临三大难点
目前, 我国以数据资产化进程为标志的数据要素市场化配置尚处于起步阶段, 规模小、 堵点多、 风险大, 支撑数据要素流通的必要条件体系尚未建立, 数据尚不具备作为生产要素所需的资产化机制, 无法界定权属、 无法有效定价、 无法自由流通, 数据要素市场化建设仍面临诸多阻碍。
( 一 ) 数据权责确定难
第一, 数据权利根据主体不同, 在权利内容上存在较大差异。数据按照产生的主体可以分为个人数据、 商业数据和政府数据, 三类主体的数据权属各不相同, 分别为个人层面的基本数据权、 人格权、 财产权等权利;商业层面的对数据的采集、 存储、 迁移、 制造、 分析挖掘、 交易、 分配等权利;政府层面的数据管理权、 控制权、 防护权、 反制权、 司法权等权力。此外, 数据权利的内容往往将随着应用场景的变化而变化, 甚至衍生出新的权利内容, 导致事先确定权利归属极为困难。第二, 数据生产链条涉及多个主体,确定合理的权利分配机制较为困难。数据产生价值通常需要数据收集者对数据主体的数据进行收集, 然后通过处理者对数据进行采集、 处理和分析, 最终产生数据价值, 此过程涉及数据主体、 数据收集者以及数据分析者等多个参与主体。由于数据的各类具体权利分属不同的参与主体, 在不同主体之间设置合理的利益分配机制尤为困难。第三, 严格的绝对权属性或将限制数据收集, 增加数字企业的运营成本, 并对企业创新积极性造成不利影响。例如, 欧盟颁布的 《通用数据保护条例》 作为构建数据权责框架的标志性措施, 将数据控制权赋予个人, 确保数据处理基于个人自愿同意。但在 GDPR实行过程中也引起了一定争议, 有观点认为过分强调公平和隐私可能导致效率受损, 而更为严格的隐私控制也是造成欧洲在数字经济竞赛中落后于中美两国的原因。美国国家经济研究局的数据显示, GDPR 的推行造成企业融资大幅减少, GDPR 使新企业每周减损 90 万美元投资, 使成熟企业每周减损710 万美元投资, 并使新兴、 年轻和成长阶段企业每笔交易融资额分别缩水27. 1%、 31. 4%和 77. 3%。④
④ 美国国家经济研究局 (NBER):《GDPR 对科技创业投资的短期影响》, 腾讯研究院, 2018
年 11 月。
( 二 ) 数据精准定价难
数据要素的定价与其质量因素、 应用场景的经济性和多维性等息息相关, 市场公认的原则是, 更高的数据质量、 更成熟的发展阶段以及更多维的应用场景通常意味着更高的数据资产价值。但数据要素的精准定价则颇为困难, 目前尚未建立有效的数据价值和成本的计量方法, 基于数据要素不具备实物形态的性质, 行业实践中通常采用类似无形资产的评估方式, 通过成本法、 收益法或市场法及其衍生方法进行计量。但从实际情况看, 由于数据价值对应的成本不易区分, 很难用成本法来计算, 以收益法计算则要考虑权利金的节约、 超额收益和增量收益等多重因素, 而以市场法估算数据价值则需要大量全面的交易数据信息作为基础, 目前国内的数据交易平台尚无法提供, 多重障碍导致数据价值的计量面临现实困境。并且, 数据的价值往往是动态变化的, 随着数据被反复使用, 不断集成, 其本身的价值会持续增大,进一步增加了数据精准定价的难度。

( 三 ) 数据自由流动难
当下, 我国数据要素资源自由流动存在诸多瓶颈。一是数据要素交易成本过高, 根据科斯定理, 当交易成本存在且足够高时, 产权的初始分配将会影响物品的最终归属状况并最终影响社会总福利。另外, 数据交易成本过高还将造成数据交易 “脱媒”, 形成监管之外的数据 “灰市”。二是“数据孤岛” 普遍存在, 由于缺乏数据共享的动力和机制, 拥有大量数据的企业等主体形成了一定的数据垄断。例如, 由于互联网的 “赢者通吃,一家独大” 特点, 规模较大的数字平台很容易实现某种程度上的平台垄断, 可能导致 “大数据杀熟” “利用海量平台数据谋取不正当竞争优势”等不合规问题, 并造成数据要素分割分散, 难以发挥数据要素应有的价值。三是缺乏数据共享交换协同机制, 相应的技术标准、 市场环境和分配机制均不成熟, 造成数据的可信流通难以达成, 极大降低了数据要素市场化配置的效率。
三、深入推进数据要素市场化发展建议
在推动数据要素市场化发展过程中, 应注意平衡数据权属与开放共享、精准定价与价值增值、 自由流动和隐私保护之间的关系, 着力构建以政策法规为依归、 技术创新为特征、 绿色发展为目标、 数字要素为核心、 安全可信为基础的数据要素市场化配置新体系。
( 一 ) 构建数据分级分类确权体系
数据确权的本质在于确定数据权利的主体、 属性及其内容的建立, 需要从个人、 社会以及国家等多维度进行权衡。一是权利主体, 即谁应当享有数据权利;二是权利属性, 即给予数据何种权利的保护;三是权利内容, 即数据主体享有何种具体权利。分类型看, 通常个人数据和政府数据的权属问题相对清晰, 个人数据处理过程中的相关基本权利归属于个人,而政府数据往往具有公共产品属性。企业数据由于构成复杂, 包含的产权束相对更多, 其确权则相对困难。构建数据分级确权体系, 就要根据竞争性和排他性, 对数据进行三个级别的划分:私有数据、 准公共数据和公共数据。私有数据具有竞争性和排他性, 公共数据不具有竞争性和排他性,而准公共数据介于二者之间, 具有有限的非排他性和非竞争性。对分级数据来说, 通过对比公共品、 准公共品、 私有品的社会和个人效益最大化,可确定确权优先顺序。一方面, 私有数据确权有利于实现个人隐私保护,从这个角度出发, 私有数据较准公共数据应享有优先权;另一方面, 从数据共享再用的角度来看, 公共数据确权又更加有利于实现社会效益最大化。

( 二 ) 利用区块链实行数据确权登记
由于区块链技术具有不可篡改、 可追溯等特性, 其在破解数据确权难点方面可以发挥独特优势。利用区块链技术实行数据确权登记, 进而推动数据产品流通。具体来看, 数据主体通过将所有权数据上链登记, 确权信息将在区块链上永久保存, 以证明该数据主体对数据的所有权。区块链技术将在数据流通领域产生巨大价值, 首先, 提升数据可信度, 基于区块链技术特性,能够确保上链数据真实性, 为后续双方建立共享合作搭建可信基础。其次,提升数据完整度, 用户通过数据登记可以查询数据产品的画像, 包括产品的来源、 用途和场景、 去向等, 真正做到来源可控、 去向可查。此外, 将有效提升数据价值, 基于可信计算设施、 非对称加密等技术, 可对机构数据脱敏后进行数据共享, 如征信黑名单数据、 用户会员积分互通等, 打破 “数据孤岛”, 提高数据综合利用价值。
( 三 ) 加快建立数据定价规则
加快建立可计量的数据定价规则, 形成合理的市场化定价机制和可复制的交易制度。以适应多种数据类型数据和实际应用需求为导向, 研究开发数据资产价值评估模型, 探索建立一次定价与长期定价相结合的数据资源流通定价机制。探索基于深度学习、 信息熵等新技术的数据资产价值评估和定价方式, 加强人工智能等新一代信息技术在数据资产价值评估和定价领域的应用研究。建立完善评估工作机制, 鼓励数据交易参与主体探索数据资产定价机制, 推动形成数据资产目录和资产地图, 为数据交易提供价值评估和价格依据。
( 四 ) 探索建立“数据银行”交易平台
探索建立 “数据银行” 交易平台, 激活数据要素价值, 可破除数据壁垒, 提升数据的易得性、 便捷性、 通用性。数据银行通过吸纳 “数据存款”, 将分散的数据形成集合, 使其具备易发现、 易访问及互操作等特性。如科学数据银行 Science DB, 是国内首创的论文关联数据存储平台。科研人员通过数据银行储存和出版自己收集整理的科学数据, 而其他研究人员可在数据银行下载和使用共享的科学数据。同时, “数据银行” 承担数据的安全保护责任, 通过隐私计算技术对数据进行脱敏使用和管理。例如, 消费者的网购记录可以通过区块链技术自行储存数据, 之后可以在不泄露隐私的前提下将数据聚合起来变现处理。另外,“数据银行”的交易标的可以从数据本身, 延展到数据处理中心通信能力、存储能力和计算能力, 甚至是背后的算法、人工智能、系统性的解决方案等。2020 年, 我国算力总规模达到 135EFLOPS, 增速达 55%, 高于全球平均 16 个百分点。 ⑤ 根据工信部印发的《新型数据中心发展三年行动计划 (2021~2023 年) 》, 到 2023 年底, 全国数据中心机架规模年均增速保持在 20%左右, 总算力将超过 200 EFLOPS。在此过程中, 数据处理中心闲置的存储能力、 通信能力、 计算能力等, 均可以在数字交易所挂牌买卖, 以及基于大量数据形成的人工智能解决方案、 数字软件等都可以在数据交易所中进行资产变现, 从而最大化激活数据要素市场。

