2024年4月1日,河南自贸试验区迎来挂牌7周年。挂牌七年来,河南自贸区先行先试、以点带面,书写了创新与开放的时代答卷。
新征程上,如何进一步发挥自贸区高水平改革开放“试验田”作用,深化集成性改革和制度型开放,在产业发展、功能提升上取得更大突破?
顶端新闻中原策推出《先锋“试验田”里看变化》专题策划,邀请多位专家学者,为河南自贸试验区实践更高水平对外开放、更高质量发展建言献策。本文从河南自贸区促进外贸新业态发展的角度,探讨河南自贸区以制度创新为核心促进贸易自由化便利化发展的实践与路径。
河南自贸区自2017年4月正式挂牌以来,深入实施制度型开放战略,持续提升贸易、投资、金融、运输往来等自由化、便利化水平,为河南开放强省建设注入强大动能。同时,河南自贸区聚焦“促进贸易自由化便利化”重要使命和核心任务,加快发展外贸新业态新模式,跨境电商、海外仓、外贸综合服务等新型贸易业态蓬勃发展,成为全省外贸增长的新引擎和经济发展的新亮点。
一、河南自贸区推动外贸新业态发展的积极成效
河南省持续推动以跨境电商为代表的外贸新业态快速发展,助推全省进出口提质增效。自2016年郑州获批全省首个跨境电商综试区后,洛阳、南阳、焦作、许昌跨境电商综试区也相继获批,全省跨境电商进出口额从2016年768.6亿元增至2023年的2371.2亿元,发展规模和应用水平稳居全国前列。许昌国际发制品交易市场作为全省唯一的市场采购贸易方式试点,自2021年4月正式运行以来,累计出口货值突破80亿元,展现出强劲发展活力。
外贸新业态发展的园区载体也不断丰富,目前全省共培育认定36个省级跨境电商示范园区,25个跨境电商人才培训暨企业孵化平台;认定了12家省级海外仓示范企业;36家省级外综服企业,全省开设跨境电商专业的院校增至19家,外贸新业态发展的生态环境日益优化。
同时,河南自贸区持续改革探索,制度创新成果不断增多,自2017年4月正式挂牌以来,累计形成制度创新成果559项。其中,“跨境电商零售进口退货中心仓模式”成为国务院第六批改革试点经验在全国复制推广,“跨境电商零售进口正面监管模式”入选全国第三批最佳实践案例,“跨境电商零售进口正面监管模式”被国务院自贸试验区联席办印发简报推广,跨境电商网购备货(1210)监管模式得到全国推广应用。河南自贸区在外贸新业态的制度创新方面发挥了先行先试的重要作用,成为全省外贸发展的重要推动力量。
二、河南自贸区促进外贸新业态发展面临的挑战
河南自贸区在推动外贸新业态发展方面取得了很大成效,为推动全省外贸高质量发展注入新动力。但是作为对外开放的前沿和试验田,河南自贸区在推动外贸新业态创新发展方面仍面临不少挑战。
1.对接国际高标准经贸规则水平有待提高
河南自贸区的改革创新成果以程序性创新和便利化创新为主,碎片化创新较多而系统集成性方案较少,服务业改革开放程度不高,资金、数据、人才、技术等创新要素跨境流动存在诸多限制,在国际高标准经贸规则的研究、对接和试验方面仍有较大提升空间。
2.货物贸易关注多,服务贸易和数字贸易创新少
河南自贸区的改革创新主要围绕货物贸易领域,在跨境电商、海外仓、外贸综合服务等方面的创新实践被全国复制推广。但对服务贸易、数字贸易创新探索的广度和深度还不够,导致全省在保税维修、离岸贸易、文化贸易、保税融资租赁等领域仍处于发展起步阶段。
3.自贸区与其他开放平台的协同发展亟需加强
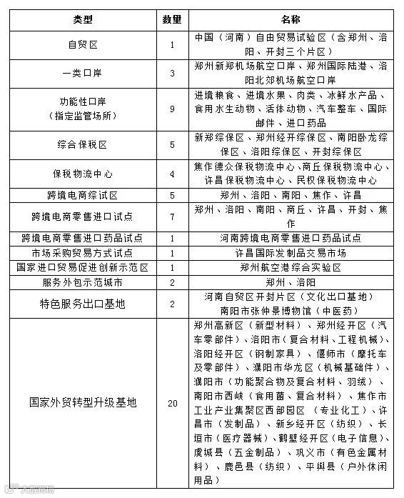
河南加快推进高水平对外开放,各类对外开放载体平台数量多、种类全、规格高,除了河南自贸区外,还有综合保税区、跨境电商综试区、市场采购贸易试点、特色服务出口基地、外贸转型升级基地等(见表1),但以上各类载体平台在政策协同、服务共享、活动联动方面缺少统筹协调,促进和创新外贸发展的“叠加效应”尚未完全发挥。
表1 河南省对外开放平台和载体

三、河南自贸区促进外贸新业态发展的发展路径
1. 积极对接和融入国际高标准经贸规则
一方面积极参与新型国际经贸规则制定。河南自贸区要积极对接RCEP、CPTPP、DEPA等国际高标准经贸规则,在可信任的数据跨境自由流动、数字服务市场开放、互联网开放接入、电子发票和数字身份认证跨境兼容等方面先行先试,并利用河南在跨境电商标准和规则建设方面的先发引领优势,为全球跨境电商规则体系构建贡献“河南方案”。
另一方面深化“丝路电商”国际合作。河南自贸区要积极创建“丝路电商”国际合作先行区,不断扩大“丝路电商”朋友圈,聚焦电子商务制度开放、机制合作等重点领域,共同开展电子商务领域在政策沟通、规则对接、产业促进、地方合作、能力建设等多层次多领域合作,持续探索地方参与“丝路电商”国际合作的示范路径。
2.推动自贸区货物贸易与服务贸易、数字贸易融合发展
一是支持外贸企业加快数字化转型。支持外贸企业加快数字技术应用, 赋能生产制造、市场营销、跨境通关、物流仓储、金融支付、售后服务等环节,提升贸易全链条全环节数字化水平。
二是大力发展知识密集型服务贸易。加快培育本土数字平台和数字贸易龙头企业“走出去”,大力发展数字创意、数字视听、数字展演、数字藏品等数字内容服务贸易,促进移动传媒、网络社交、搜索引擎等数据服务国际化发展,推动中医药、人力资源、语言服务、地理信息、法律、会计、咨询等高附加值服务业发展。
三是加大AI技术在外贸新业态领域的创新应用。提升外贸企业的AI技术应用水平,充分利用文本生产、图片生产、虚拟数字人、文生视频模型Sora等AI工具,加快形成新型贸易领域以人工智能为引擎的新质生产力。
3.加强河南自贸区与其他开放平台协同发展
加强河南自贸区与跨境电商综试区、综保区等开放平台的联动协同发展,利用自贸区的制度创新优势,为各类开放平台载体高质量发展提供强大动能。
一是推动河南自贸区与跨境电商综试区联动发展。加强自贸区与跨境电商综试区的政策对接和优势叠加,瞄准跨境电商产业发展的堵点和痛点,聚焦通关、退税、结汇、金融、跨境数据流动等关键环节,统筹商务、海关、银保、外汇、税务、网信等部门,开展一揽子监管与政策创新。
二是推动河南自贸区与综合保税区统筹发展。大力支持自贸区范围内的综合保税区发展“保税+”业态,推动传统保税加工贸易向服务贸易、技术贸易转变,拓展保税研发、保税文化、保税检测、保税维修、保税展示、保税租赁等“保税+服务贸易”新业态。

