2024年9月14日,因广东图特精密五金科技股份有限公司、保荐人撤回发行上市申请,深交所决定终止其主板发行上市审核。
IPO终止3个月后,2024年12月18日,图特股份携手民生证券、容诚会计所、北京中伦再次冲击资本市场,重启IPO!




广东图特精密五金科技股份有限公司(“图特股份”)是一家集研发、生产和销售为一体的专业精密五金企业。公司始终以市场为导向、用户需求为中心、技术创新为动力,聚焦技术与服务创新,为客户提供五金整体解决方案,主要产品包括铰链、滑轨、移门系统、收纳系统、反弹器等各类精密五金产品,目前公司产品主要应用于家居领域。
报告期内,公司境外主营业务收入分别为 35,737.88 万元、36,416.53 万元和40,570.94 万元,占各期主营业务收入的比例分别为 57.61%、54.21%和 50.98%。公司前五大客户占营业收入的比例分别为 28.27%、33.45%和37.32%。公司重要客户包括印度 Ebco、索菲亚(002572)、韩国 Moonju、北美橱柜龙头企业美国 Woodmark(纳斯达克上市公司)、西班牙 Emuca 等五金品牌商和家居生产企业。
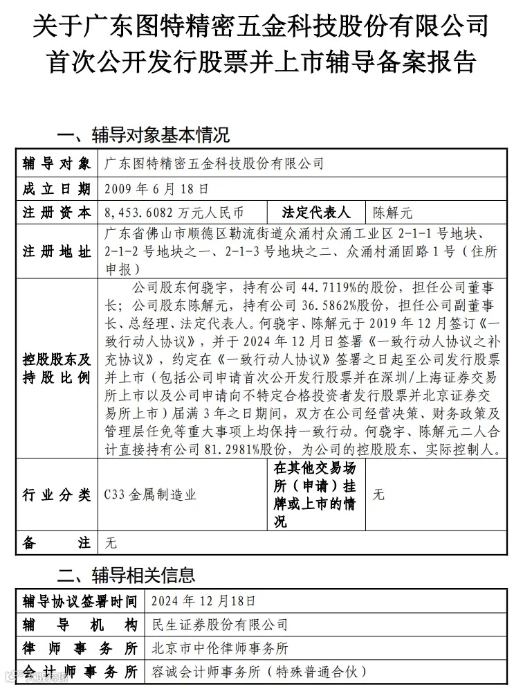
何骁宇、陈解元二人合计直接持有发行人 81.2981%股份,为发行人的实际控制人。
2021 年至 2023 年,公司实现营业收入分别为 64,401.51 万元、69,473.49 万元和 82,568.59 万元,归属于母公司股东的净利润分别为 6,435.53 万元、9,349.93 万元和 13,001.97 万元。

本次股票发行成功后,扣除发行费用后的募集资金净额,将全部用于投资以下项目:
