搜索
首页
大数快讯
大数活动
服务超市
文章专题
出海平台
流量密码
出海蓝图
产业赛道
物流仓储
跨境支付
选品策略
实操手册
报告
跨企查
百科
导航
知识体系
工具箱
更多
找货源
跨境招聘
DeepSeek
首页
>
假期事件盘点及品种前瞻1008 | 黑色建材
>
0
0
假期事件盘点及品种前瞻1008 | 黑色建材
国联期货
2025-10-08
42
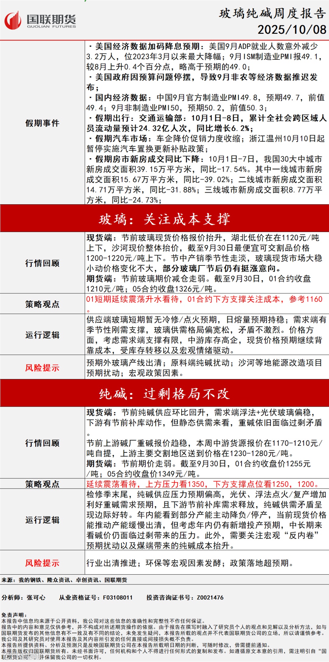
【 黑 色 】
【 玻 碱 】
【 铁合金 】
【声明】内容源于网络
0
0
国联期货
1234
内容
3225
粉丝
0
关注
在线咨询
国联期货
1234
总阅读
14.7k
粉丝
0
内容
3.2k
在线咨询
关注