
好多公司都为固定资产管理的事儿头疼,不过现在有套好东西,是财务总监整理出来的固定资产管理制度和实施细则,有了它,管理固定资产一下子就变得又简单又有效啦!
这里面不光有清楚明白的操作流程,还把管理的细节都写得明明白白。你照着它做,轻轻松松就能掌握资产管理的每一步,不用担心漏报、错报的问题,工作效率也能提高不少,简直就是花一分力办两分事儿!
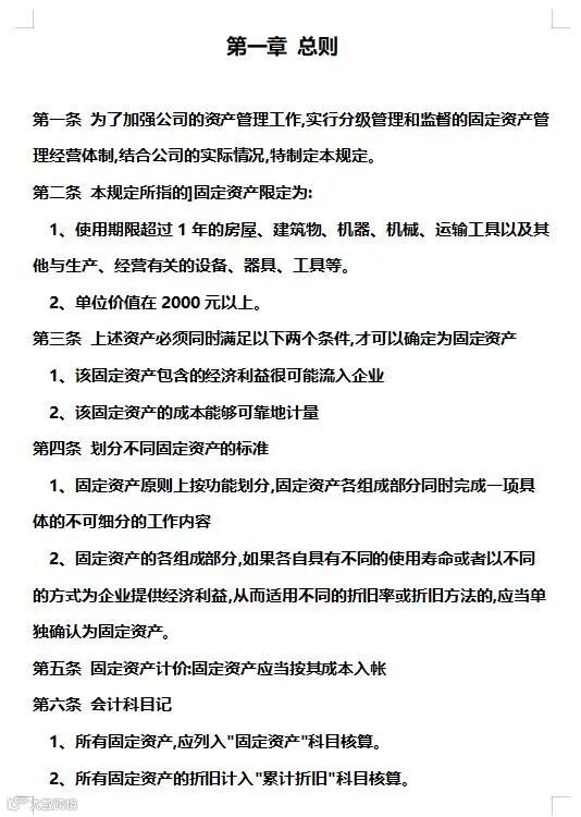
固定资产管理办法细则
固定资产管理制度
固定资产折旧的账务处理
固定资产管理系统
由于篇幅有限,剩余内容就不再一一展示了,需要电子版资料的朋友,可以跟下方提示,免费领取哦~
▎电子版资料抱走方式
1、点一个“在看”+“赞”
2、关注下方公众号,后台回复 111 即可免费抱走!
最后,诚挚的感恩你的点赞ღ( ´・ᴗ・` )比心


