财务人想要从普通会计走上财务管理层,仅仅掌握本岗位职责和工作内容是不够的,想要走上财务管理层,是需要掌握各个岗位的工作职责和工作内容,这样也能在担任财务管理层的时候,也能根据各个岗位的情况,做好财务部门的统筹工作,轻松达到1+1大于2的效果。
核心岗位职责
出纳岗:负责资金收支、银行结算、日记账登记,做到日清月结
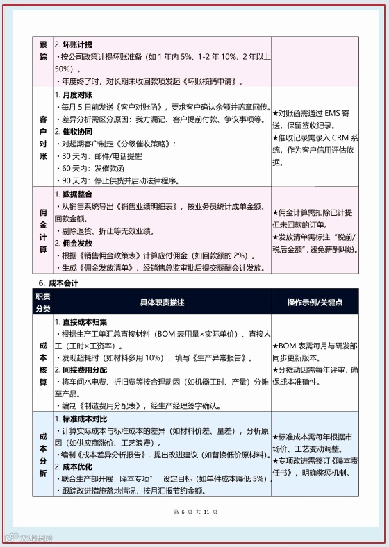
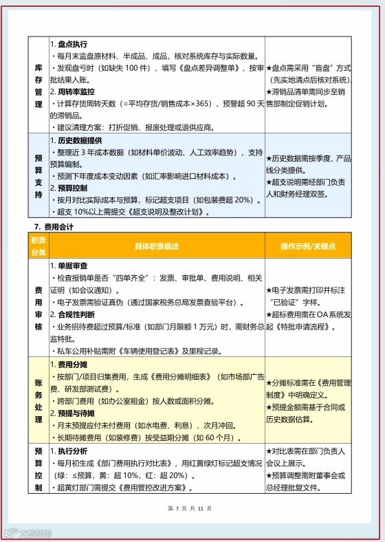
成本会计:监控生产成本、费用分摊、编制成本报表,为企业降本增效
总账会计:处理账务、编制报表、纳税申报,保证财务数据准确完整
财务主管:审核凭证、统筹报税、协调审计,把控整体财务流程
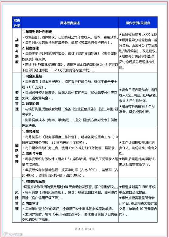
财务经理:预算管理、资金规划、内控建设,为企业经营提供决策支持
这套财务的岗位职责和工作内容涵盖工作内容、技能要求和考核标准,帮你系统构建财务管理思维,真正具备经理人实力!


财务的岗位职责和工作内容







11个财务岗位工作内容及流程




……

END

文章有用的话,记得转发扩散呀!


