“全面开花”
从教书育人到创业致富,秦华一路走来不忘初心。
宠物食品行业他领风骚,为人类和动物造福无穷。
图截取乖宝宠物公告
创业之路
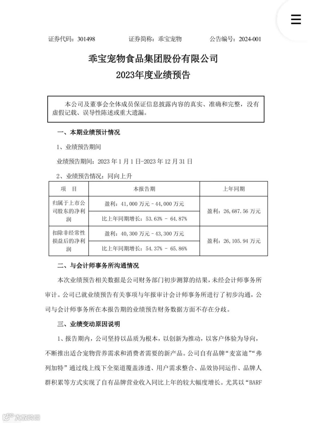
2023年8月16日,乖宝宠物在深交所创业板成功上市,成为中国目前市值最大的宠物上市公司。2024年1月17日,A股最大宠物食品公司乖宝宠物发布了2023年销售预告,其所有品牌均大幅度增长,2023年净利同比预增长53.63%-64.87%,预计去年归属上市公司股东净利润超过4亿元。
乖宝宠物创始人秦华曾经是一名物理老师和副镇长,后来在一次美国考察中看到了宠物行业的巨大商机,于2006年创立了乖宝宠物。
经过多年的发展,乖宝宠物已经成为全球领先的宠物食品供应商,产品销往欧美、日韩等三十多个国家和地区。
秦华1968年出生,本科毕业于聊城师范学院(现聊城大学)物理系。
秦华曾经在阳谷二中做过两年物理老师,后来考了公务员,进入阳谷县乡镇企业局工作。1995年加入了大型肉鸡生产加工企业山东凤祥集团,历任CEO助理、副总经理、总经理、副总裁。期间,他还曾担任山东聊城阳谷县安乐镇副镇长。
乖宝宠物董事长:秦华
图来源网络
2000年秦华开始考察海外宠物食品市场,发现了宠物食品代工的商机。2006年,他辞职创业,创立了聊城乖宝宠物用品有限公司,即乖宝宠物食品集团的前身。
秦华最初主要为国外宠物食品品牌做代工,产品销往欧美、日韩等三十多个国家和地区,主要客户包括沃尔玛、斯马克、品谱等国际一流企业。
2013年乖宝宠物创建了自有品牌麦富迪,聚焦国内宠物食品市场。后来,他又推出了弗列加特和欧力优两个高端品牌,以及收购了美国品牌Waggin' Train。
2023年成功将乖宝宠物上市,成为中国目前市值最大的宠物上市公司。
IPO后,秦华持股45.8%,身家超过100亿元。值得一提的是,在秦华的带领下,乖宝宠物自有品牌销量一直迅速增长,其中麦富迪更是连续三年稳居天猫宠物综合品牌销量首榜。
全品牌增长
近年来,中国宠物市场成长猛讯,其乖宝宠物更是伴随中国宠物经济发展成长最具代表性的中国企业。旗下四大品牌在去年更是取得了不菲的成绩,其中麦富迪2023年销售额约为16.5亿元,同比增长28%。双十一全周期销售额突破3.6亿元,同比增长28%,连续三年位居天猫宠物综合品牌榜第一名。
其代表性产品:麦富迪猫咪冻干羊奶棒
天猫售价:¥29
规格:40g
功效:解决幼猫成长三大问题
消化不良,抵抗力不足,发育长身体
此外,其乖宝宠物旗下另一国产的高端猫粮品牌弗列加特表现也极为突出:2023年全年销售额约为4.2亿元,同比增长200%。其中,双十一全周期销售额突破6400万元,同比增长200%,位居天猫宠物综合品牌销售榜第十九名

代表性产品:弗列加特成猫鲜肉天然粮
售价:439人民币8KG
功效:粗蛋白40%,粗脂肪18%,动物成分占比:90%,
营养添加成分:南极磷虾粉:高抗氧,
双益生元:调节肠道,葡萄糖胺盐酸盐&硫酸软骨素:
保护关节,乳清蛋白粉:蛋白之王
作为国内高质量综合性宠物企业代表,乖宝宠物坚持对科研创新的追求与探索,不仅让品牌的成长步履坚定而有力,更是赢得了行业、消费者对其产品与品牌影响力的认可。
乖宝宠物作为高品质高功效的宠物食品品牌,一直致力于科研创新的探索和实践,不仅让品牌的发展步伐稳健而有力,更是获得了行业、消费者对其产品与品牌影响力的认同。
由此也可以看出,乖宝宠物从创业之始就坚持多领域的布局和发展,显示了其强大的前瞻性和引领力;未来,乖宝宠物还将借助其建立的科研体系进一步适应国家发展的方针政策。

