“龙争虎斗”
要说 2024 年宠物医疗行业最受瞩目的领域,非国产猫三联疫苗莫属。
猫三联疫苗与猫咪的健康紧密相连,在中国,其重要性不言而喻,甚至都不用过多宣传。
KOL 需要国产猫三联疫苗,讲了这么多年进口猫三联,如今早就需要新热点、新故事,来吸引宠物爱好者的关注了。
品牌们更需要国产猫三联疫苗,进口猫三联一家独大,供应不足,国产这么好的机会,谁不想分一杯羹,自然引来众多企业的争抢。
百舸争流
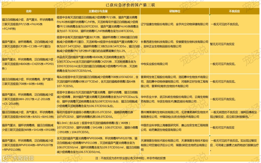
先来看看目前已经入局的知名国产企业推出的猫三联疫苗产品吧,虽然只是简单的非完整统计,但已经有7个品牌了,而且这个名单还会陆续增长中。

而最受人关注的,自然是国内一些知名生物科技企业的加入。比如瑞普生物,依托动物保健领域的自身优势及瑞派宠物医院的渠道,其自主研发的猫三联疫苗历经多年攻关,于2024年1月8日成功获批上市,上市一个月并发售了50多万头份。
此外国货之光泰州博莱得利,也在其猫三联疫苗产品于今年2月上市,截止今年8月15日已销售102万头份。
另外还有唐山怡安、中牧股份等企业,也推出了各具特色的猫三联疫苗产品。
这些产品虽然经由国内优秀企业之手打造,但仍然面临同质化严重,独特性和领先性难以分辨的竞争局面。
往上游看,目前国内几家公认技术领先的研发厂商也是各执一词,均声称自己在该领域拥有领先的技术优势。

文无第一,武无第二。在口水仗没法决出真正的技术第一,究竟谁能拔得头筹?市场尚无定论。
药企:生怕错过
事实上,随着入局猫三联市场的药企越来越多,恐有部分药企更多的心理是“生怕错过猫三联的大风口,是不是真的研究明白或者准备好了”,还需要打上一个问号。当然,大多数肯定是做好了准备的企业。

而针对国产猫三联到底好不好;宠物医疗专业科研党博主们对于国产猫三联疫苗的表述也是有不同的声音。
从社媒舆论来看,自妙三多在国内设置生产线以来,并有同样的产品,国内生产不如进口的声音。而此次国内品牌商家们打出各种宣传概念以来,这一产品就因为各种“领先技术”“全面保护”等宣传受到大多数媒体及博主的支持。但宠经说发现,网络上还有其它的声音,质疑着国产猫三联,据宠经说统计,对国产猫三联进行评价的博主分为三个“派系”。
大多数声音,则更多讲了一个中国产品突破国外垄断,并且在国外品牌独大下做成赛道领先产品代表的故事,如遥遥领先,国货崛起,讲的是民族情怀,他们是“激进派”。
一些严谨的声音,会着重强调疫苗的稳定性、安全性、有效性等,以技术层面表达国产猫三联的优势,他们是意见领袖中的“保守派”。
而有少部分声音会发出质疑,其一方面主要在对临时批文加上没有相关数据的支撑,对此还是有点不放。另一方面在宣传免疫程序方面,此前瑞普生物的瑞喵舒和博莱得利的喵倍护其在发布后宣传首免为两针,但后续把两针更改为推进打三针,并未提供其修改原因及相关数据支持。虽然说常规操作都是建议16周打第三针加强针,但被质疑其严谨性,这类是带着问题看的”质疑派“。
如果细究上文提到的各种质疑与分歧,会发现一个非常有趣的现象,那就是很多角色在听到“国产猫三联疫苗”后的反应,其实是基于自己所熟悉的领域的过往经验。
比如问宠物医院的医生对国产猫三联疫苗的看法,得到的答案往往基于临床使用后的效果与反应,所以会特别注重免疫成功率、不良反应、适用范围等。再如问某些大学的动物医学教授,TA 关注的点往往是研发技术、毒株选择、免疫机制等。

以目前来看,如果从上述两位专业人士的回答中听到“国产猫三联疫苗的描述,其实只意味着“只是在某些特定情况下描述,无论观点是质疑还是支持,其与“国产猫三联疫苗在整体到底效果怎么样”没有关系。
因为距离国产猫三联疫苗品牌们上市还不到一年,这完全是不同领域不同角色的人物基于自身身份与立场,基于过往的经验而得到的回答。
而作为打破进口垄断的国产猫三联疫苗,因科学一直在随着时代发展,所以在技术上一定是比久远的进口疫苗超前的。但本身还在持续迭代与发展着,因缺少数据支持,品牌一定是不够全面的,未来,也相信会有国产品牌赢得大量消费者的信任,超过进口妙三多的市场份额。但也会淘汰掉一些并未做好准备只是想借助风口分一杯羹的企业。
总的来说,对于今天的广大宠物医疗企业来说,今年趁热推出国产猫三联疫苗产品,至少是一个“不坏的选择”,“是一份保险”。
至此,中国宠物医疗市场也真正进入了“国产猫三联疫苗的战国时代”。

