大数跨境
0
0

直播售假被重罚,这家公司摊上事了

直播售假被重罚,这家公司摊上事了 电商行业
2024-12-25
750
导读:出来混,迟早都要还的。

出来混,迟早都要还的。

出品 | 电商行业    作者 | 李响

大牌假货,在直播间“野蛮生长”

仿制始祖鸟冲锋衣、假冒GUCCI包包、伪香奈儿香水……如今的直播间,正遭受大牌假货的疯狂入侵,诸多乱象防不胜防。
今年以来,直播间售假行为频发,已有多起相关案例曝光。
日前,信用广东公布的行政处罚决定书(穗云市监处罚〔2024〕2503号)显示,广州市丽海电子商务有限公司(下称广州丽海),因参与销售侵犯注册商标专用权的商品违法行为,被依法立案调查,并处罚款42万元。
图源:信用广东
广州丽海做了什么?为何会被罚款?依据行政处罚决定书的内容,李响简单盘了一下整个事件的经过:
据聚美丽透露,在2023年2月9日及8月19日,广州丽海与周某某(另案处理)分别通过口头约定,在广州市白云区石潭西路5号的喜多直播基地,利用某直播平台销售假冒兰蔻、科颜氏、资生堂等注册商标的化妆品,并从中抽取销售金额10%的佣金,共计非法获利超过120万元。
简单来说,广州丽海在明知周某某销售的是假冒注册商标化妆品的情况下,为谋取不法利益,依然通过某直播平台带货,为其网络销售活动提供了便利。
经调查确认,被查获的商品涉及多个国际分类第3类商品上的品牌,包括LANCOME、Kiehls、NARS商标商品,以及带有SK-II、VERSACE、SHISEIDO商标的商品。
这些商品分别经商标权利人授权的欧莱雅(中国)有限公司、资生堂(中国)投资有限公司、广州宝洁有限公司及广东贞观知识产权代理有限公司鉴定,均被认定为侵犯注册商标专用权的商品。
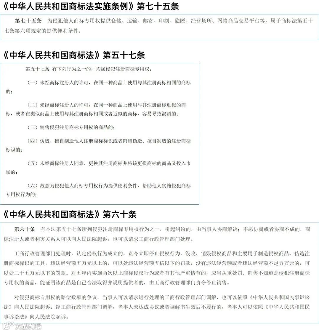
结合行政处罚决定书来看,广州丽海的行为构成《中华人民共和国商标法》第五十七条第(六)项规定所指的侵犯注册商标专用权行为。
因此,依照《中华人民共和国商标法》第六十条第二款的相关规定,广州市白云区市场监督管理局针对广州丽海的违法行为,作出了以下处罚决定:一是要求其立即终止商标侵权行为;二是处以42万元人民币的罚款。
商标法实施条例及商标法
值得注意的是,广州丽海此次受罚的原因,是因其通过某直播平台带货,为周某某提供了网络销售假冒化妆品的便利,这一情形相较于常见的因直接制假售假而受罚的情况较为特殊。
从信用广东平台的搜索结果来看,这是今年化妆品直播售假类被罚案例中的首例。
除了这一典型案例,还有不少常见的情况值得关注。
比如,在今年7月,浙江湖州德清县公安局环侦大队在开展夏季治安打击整治行动中,成功侦破了一起“直播带货”售假案,共抓捕犯罪嫌疑人10名,捣毁4个销售与存储假冒注册商标商品的窝点,并收缴假冒品牌服装15000余件。
据了解,该案涉案金额巨大,达到500余万元。
再比如,据南方都市报报道,今年以来,上海宝山警方先后破获多起利用直播和电商平台进行的侵权假冒违法案件,数十名犯罪嫌疑人落网,涉案总金额超过1亿元。
此类案件频繁发生,且大多与国际国内知名品牌挂钩,国际美妆大牌更是成为了“重灾区”。
图源:聚美丽
据聚美丽不完全统计,在众多被破获的制假案件中,雅诗兰黛、SK-II、兰蔻等国际知名品牌常常作为仿冒对象,在电商平台及直播间进行售卖。
这类售假现象已愈演愈烈,迫切需要社会各界高度关注。

整治假货,迫在眉睫

长久以来,电商行业始终遵循着一条不变的法则:有需求就有市场。
部分消费者由于经济压力,但又追求名牌产品的品质与面子,因此落入了那些价格诱人但真伪难辨的“大牌”产品的陷阱。
除了前文提及的电商平台与直播间,线下渠道同样未能幸免于假货泛滥的困境。
一个极具代表性的例子便是今年4月盒马鲜生所经历的“假兰蔻”风波。
事件缘由为,一位上海顾客在盒马X会员七宝店购置的兰蔻小黑瓶被发现异样,通过专业鉴定平台确认为伪造品。顾客据此提出“假一赔三”的赔偿请求。
图源:上观新闻
尽管盒马已迅速为顾客办理退款,但坚持认为责任主要应由经销商承担,并有意对第三方供货商采取法律行动。
事件最终由上海警方介入调查,并成功抓捕了一批涉嫌销售假冒注册商标商品的嫌疑人。
当然,不仅是国际知名品牌,国内知名品牌的假货问题也同样严重。
2024年8月,安徽省公安部门破获一起规模庞大的非法网络制售假冒知名品牌化妆品案件,涉案金额高达2.5亿元,13名涉案人员被判有期徒刑并处罚金。
图源:宣城市市场监督管理局官网
据了解,该案涉及的化妆品涵盖14种特殊化妆品及38种普通化妆品,侵权品牌包括白云山、润百颜、甄视康等多个国内知名品牌。
可以看到,假冒伪劣品牌商品已广泛渗透到电商平台、直播间乃至线下市场,不仅欺骗了消费者的信任,更严重损害了消费者的合法权益与购物体验,让人们在享受购物乐趣的同时,不得不时刻提防着假货的威胁。
尤其在直播场景中,消费者的真实购物体验会迅速传播开来。一旦某品牌被众多消费者曝光存在假货问题,其信誉度会迅速下滑,直接导致在线购买意愿的骤降。
长远来看,这不仅是对品牌经济利益的严重侵蚀,更是对整个直播电商行业声誉与公信力的沉重打击,进而影响到整个电商行业的健康发展与持续增长。
这种情况下,只有一种解法,那就是品牌方、电商平台及相关监管部门携手合作,共同打击假货现象,彻底斩断这一非法产业链。
或许只有这样,才能从根源上消除假货问题,打造出一个健康、诚信的消费环境。

直播电商,进入真正的下半场

俗话说,物极必反,盛衰有常。
当前,直播电商行业高速增长的阶段已悄然落幕,一个更加注重规范化、标准化的新时代正在到来。
在这一背景下,各大平台已经积极采取行动来展现其打击假货的决心。
日前,微信发布的《2024微信品牌保护报告》显示,2024年1月1日至10月31日期间,微信已对接近1.2万个涉及售假的账号实施了从短期封禁至永久封禁的严厉处罚,这一数字占据同期被处罚账号总数的30%,相较于去年,增长率高达33.3%。
与此同时,微信累计打击了12万余个售假直播间,并对3.2万名从事售假活动的主播进行了处罚。
而在这之前,抖音也修订了《创作者【分享假冒/盗版商品】实施细则》。该规则明确指出,创作者在与用户互动过程中,一旦分享假冒盗版商品及其相关信息,即视为违规,将面临直播中断、内容删除、产品下架、保证金及带货佣金冻结、违约金扣除等一系列处罚措施。
对于情节尤为严重者,还将实施全面禁言处罚,甚至永久关闭权限。
目前,这一《创作者【分享假冒/盗版商品】实施细则》已正式生效。
更早一些,淘宝发布的《2023年淘宝直播安全合规治理报告》显示,2023年间,淘宝针对假货问题治理了超过10000场直播间,并清退了约600名主播;同时,针对虚假宣传问题,处理了24万个直播间,涉及5.5万名主播,全年各类风险直播处置总量近170万场。
无论是淘宝、抖音还是微信,这些电商平台都在严打直播间售假行为,积极推动直播带货行业走向规范化。
这不仅是一个积极的趋势,更是一个鼓舞人心的信号,预示着电商环境正朝着更加健康、透明、有序的方向发展。
直播电商,进入真正的下半场,好戏才刚刚开始。
【声明】内容源于网络
电商行业
电商头部大号,关于电商的一切。
内容 2153
粉丝 2
电商行业 电商头部大号,关于电商的一切。
总阅读1347.3k
粉丝2
内容2.2k