
随着全球经济形式愈发复杂多变,中国外贸天花板压顶亟需冲破中低端锁定。长期以来我国在 OEM 及 ODM 模式下,一部分外贸工厂具备高标准高质量的生产能力,一部分外贸工厂具备研发,设计能力且有自主品牌。如何通过产品力、运营力和品牌力构建,转换增长新动能、换取发展新空间、以实现高质量的韧性增长,是产业带商家勇破新局的关键所在。
中国出海产业带概览
产业带出海从传统外贸迈入品牌发展新阶段

跨境电商+产业带为高质量出海提供强劲动力

传统优势品类继续保持领先,从细分类目切入成为广泛共识

产业带品牌出海案例研究
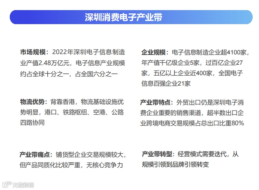
深圳消费电子产业带


【MEEPO】精准切入高性价电动滑板赛道,打造从独立站到亚马逊的品牌出海之路

【MEEPO】五大亮点助力品牌扎根亚马逊,精细化运营实现业绩倍增

福建晋江鞋业产业带


【SAGUARO】以户外涉水鞋细分品类为突破口,差异化构建品牌竞争力

【SAGUARO】从零起步走上增长快车道,深耕日本站点实现年销售额上千万

山东青岛纺织服装产业带

【YOUFAN】稳扎稳打做垂类,以产品差异化为核心提升附加值

【YOUFAN】从外贸工厂到品牌化转型的核心关键

江苏纺织服装产业集聚

【Yvette】深植女性运动内衣与装备赛道,以“专业性”实现海外破圈

【Yvette】多触点渗透品牌独特内涵,线上线下推动全球化出海高增长

杭州萧山羽绒产业带

【REST】坚持“品牌向上、渠道向下”方法论,驱动品牌势能及销量双提升

【REST】数字化供应链与新型全球化组织构建是业绩增长的两大支撑

产业带品牌出海启示
三大路径:每条路径都是产业带品牌出海的有效实践

五大能力:驱动品牌韧性增长,向价值链高端跃迁

借力而行:洞悉趋势方向用好适配资源,自助推品牌价值提升与转化

结语:


