1688交易超时规则即将调整 涉及退款、售后、物流时限
为提升跨境交易买家体验和优化市场环境,1688拟对《1688交易超时规则》进行变更,并将于2025年1月11日正式生效。
一 退款超时:
对于买家已付款但卖家未发货的情况,如果订单未点击发货,买家可以在支付成功后2小时内发起退款申请,除非涉及分阶段交易或加工定制,此时需遵循特定规则。
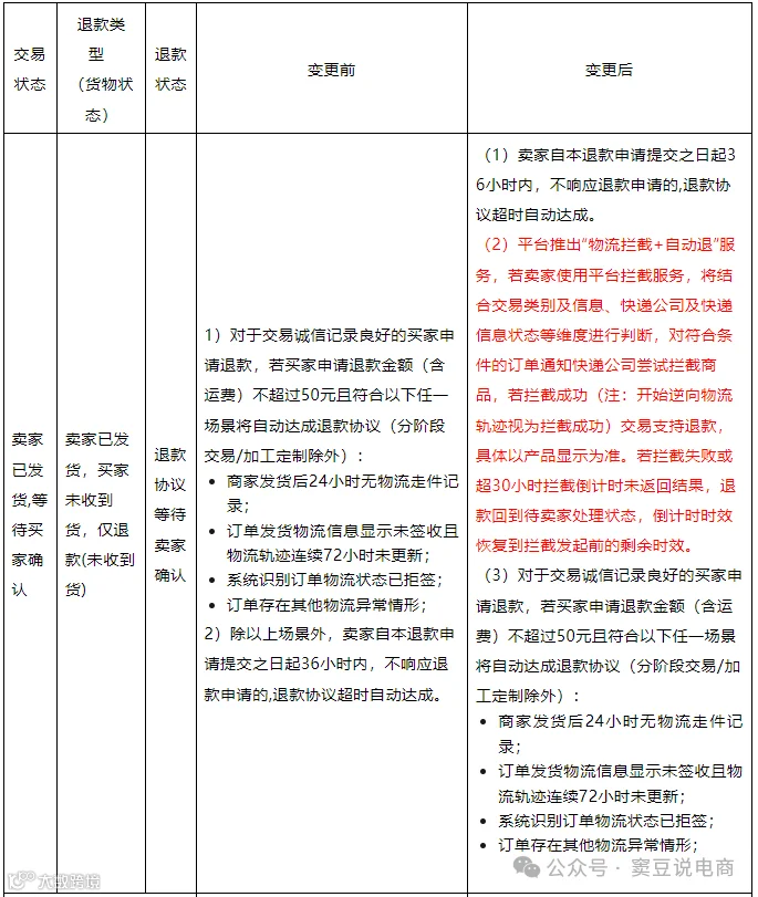
如果卖家已发货但买家未收到货,买家可以申请退款,平台将根据具体情况自动达成退款协议。

二 售后超时:
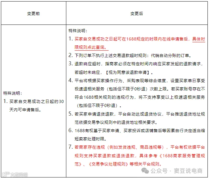
买家可以在交易成功后的30天内申请售后服务,具体时限根据类目特性有所不同。
如果卖家未能在规定时间内处理退款请求,系统将自动达成售后协议。

三 物流超时:
根据最新的规则变更,自动确认收货的超时时间将基于订单的签收时间。如果签收时间在点击发货后的8日内,超时时间为签收时间的48小时后。
对于使用无线上物流追踪的订单,如果无法识别签收时间,超时时间将从点击发货后的30天开始计算。


