搜索
首页
大数快讯
大数活动
服务超市
文章专题
出海平台
流量密码
出海蓝图
产业赛道
物流仓储
跨境支付
选品策略
实操手册
报告
跨企查
百科
导航
知识体系
工具箱
更多
找货源
跨境招聘
DeepSeek
首页
>
张一鸣太狠了,恶意低价将被抖音赶尽杀绝
>
0
0
张一鸣太狠了,恶意低价将被抖音赶尽杀绝
电商行业
2024-12-19
853
导读:张一鸣:口碑很重要,人品很重要,信用很重要,越老越重要,原则要坚定。
张一鸣:口碑很重要,人品很重要,信用很重要,越老越重要,原则要坚定。
出品 | 电商行业 作者 |木易
抖音生活服务整治商家恶意低价
通常,商家为了抢夺更多消费者,会降低商品价格来增加自身的市场竞争力。然而,问题在于有些商家采取了不正当的手段,如设定远低于市场合理价格的售价,或者虚构商品原价等,这些恶意低价的行为扭曲了正常的竞争。
具体来说,恶意低价首先是夸大商品原价/划线价。商家会标高原价或划线价,给消费者造成商品有大幅折扣的错觉,从而产生购买的冲动。例如,一个商品的实际市场价是100元,商家可能会标出原价为300元,然后以100元销售,制造出大幅降价的假象。
其二,不合理低价。如商家设定的价格远低于同类商品的市场价,这种价格通常是不合理的,因为无法覆盖商品的成本和合理的利润。这种做法可能是为了排挤竞争对手或清理库存。
其三,设置低价无效SKU。商家可能会设置一个非常低的价格SKU(库存量单位),但实际上该SKU不可购买或库存为零。当消费者尝试购买时,才发现无法下单,从而转向其他高价商品。
其四,借A卖B。比如商家在推广时,可能以极低价格宣传销售某知名品牌的手机,但当消费者购买时,收到的却是另一个不知名品牌或假冒伪劣的手机。
其五,恶意利用营销工具突破价格规范。商家通过平台的营销工具,如优惠券、红包等,以不合规的方式降低商品价格,违反平台的价格政策。
其六,宣传虚假的优惠信息,如“限时抢购”、“限量折扣”等,实际上这些优惠并不真实或并不优于市场常规价格。
这些违规行为不仅违反了公平竞争的原则,也侵害了消费者的权益。
对此,据亿邦动力获悉,近日,抖音生活服务将面向综合行业所有商家推出恶意低价商品管理规范,禁止商家通过虚构商品原价/划线价、不合理低价、设置低价无效SKU、借A卖B等形式,以明显低于市场的价格,诱导用户点击并购买商品。此规则将于2024年12月25日正式生效。
图源:亿邦动力
商家可先进行整改自查,如有违规商品可自行修改或下架商品。截止到12月24日,平台将对已发布商品进行排查复核,大量发布违规商品商家将被停业,如存在以下情况将进行相应处置:
识别违规商品 1 次,违规商品下架,商家警告;
识别违规商品 2 次,违规商品封禁,商家违规分-10;
识别违规商品>2 次,违规商品封禁,封禁商家对应经营权限7天。
商家发布商品需要明确表明商品服务范围、商品是否有使用限制、是否为咨询评估类商品。
商家和创作者在短视频和直播内容中,理应使用商品实物展示商品使用方式,详细介绍商品详情。此外,商家发布产品的交易价格信息时(包括但不限于产品名称、图文详情等),应避免不正当价格行为,如低价招揽高价结算、价格虚低、价格异常波动等。
直播间的低价乱象,太猖獗
现在的电商行业竞争太激烈,很多商家和主播为了增加直播间的人气和曝光度,利用低价商品引流,甚至催生出了各种低价乱象。
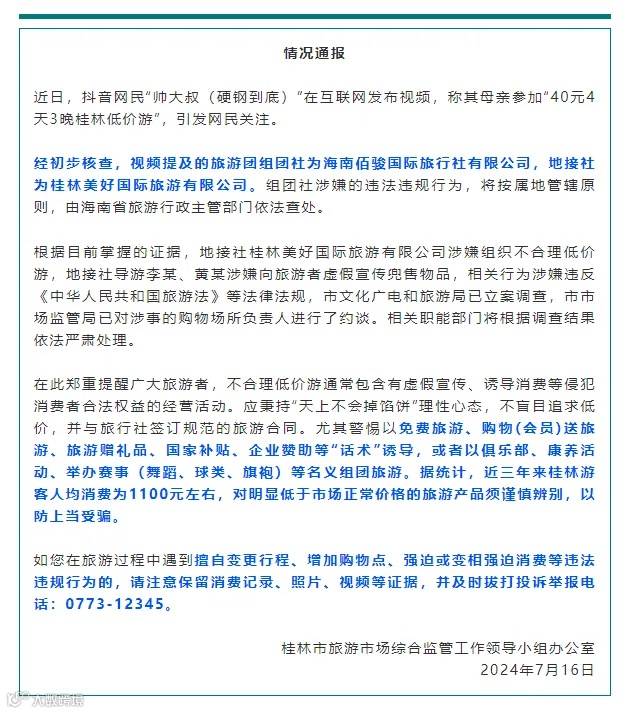
四个月前,“低价游”再次引发全网关注。事情起因是一位名叫“帅大叔(硬钢到底)”的抖音网民在互联网发布视频,称其母亲执意参加“40元4天3晚桂林低价游”的旅游团,该网友劝诫其母亲这是个诱导消费的旅游骗局,但阻拦无果。
后经市文化广电和旅游局立案调查,相关公司涉嫌组织不合理低价游,该旅游团的确涉嫌违法违规行为。
这个事件只是冰山背后的一角,实际上,网上的“低价游”直播间已经泛滥成灾。“1200元全国十几条线路任选”“全程无隐形消费,全程无强制消费”“4天长白山团,两大一小3399元”“6天新加坡+马来西亚团,单人2999元”。
直播间里,主播们声嘶力竭“叫卖”各种看似极具性价比的旅游套餐,实际上背后隐藏着各种陷阱。最终结果可能是旅游团未能按照承诺提供服务,游客遇到退款困难和维权无门的尴尬境地。
面对此类现象,抖音采取了严厉的整治措施。8月份,抖音生活服务发布了《2024年上半年消费者权益保护进展公告》,上半年,平台累计处理了2000多个“低价游”违规直播间,以及1000多名违规商家和达人创作者。抖音生活服务累计处置旅行社履约问题4336起,涉及商家783个。
除了直播间低价游,还有直播间一元购图书、原价两三千一瓶的53度贵州茅台酒促销价1599元一瓶。但当你买回来时,可能图书质量难以保证,飞天茅台变成了其他品种的酒。
仔细观察,抖音意识到这种混乱状态对平台生态的破坏性,因此今年加大对价格违规行为的打击力度,相关规则也变得更加严格和细致。
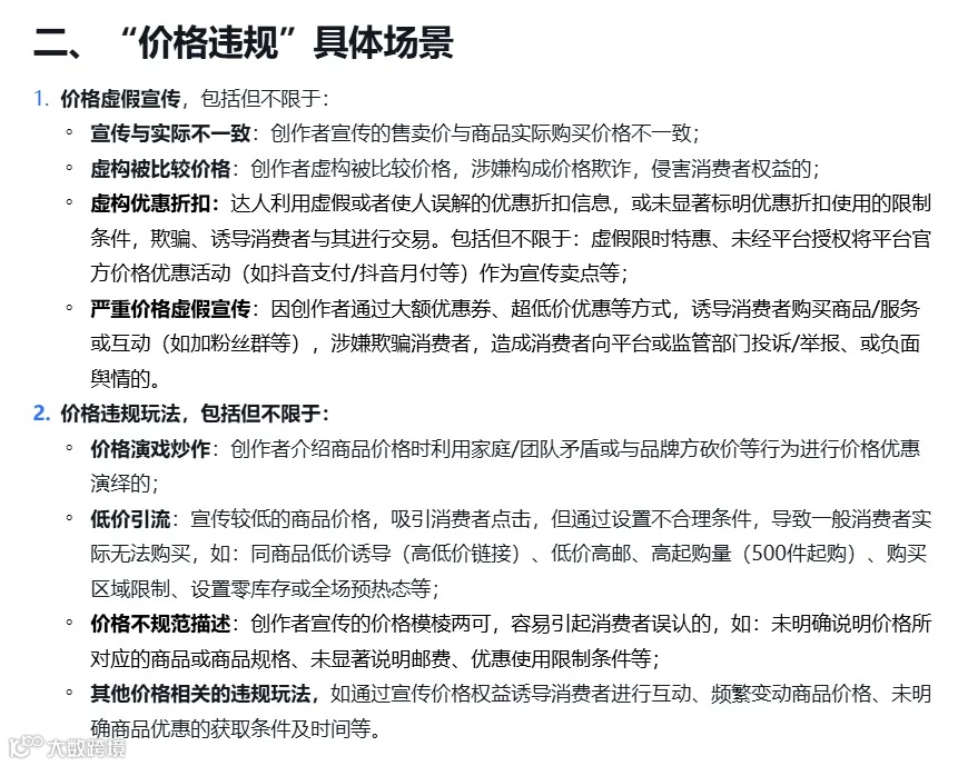
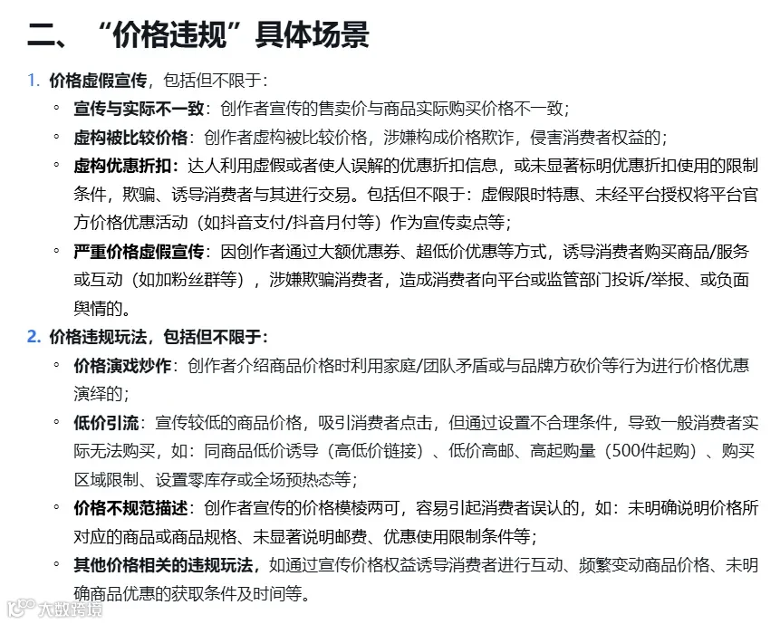
本月,抖音电商还对《创作者【价格违规】实施细则》进行修订,新增了针对特别严重的价格违规行为的处罚措施,包括但不限于商品分享权限永久关闭、扣除违约金5000元。同时,根据违规程度,抖音电商可能将佣金账户冻结30天或180天。
图源:抖音电商学习中心
其中提到的“价格违规”行为,指的是抖音电商达人在商品推广过程中存在价格虚假宣传,或未履行所承诺的价格服务等行为,包括宣传价格与实际不符、虚构被比较价格、虚构优惠折扣、低价引流等。
从平台的角度看,虽然抖音采取低价策略,支持低价商品,但并不是鼓励那些无序的低价。
电商平台卷不动低价了
要说电商平台的价格战役,今年已经比去年有所收敛,这是因为电商平台们都认识到,无节制地降价绝对没有出路。
回看过去一年以来,淘宝天猫集团将“价格力”列为五大战略之一,还设有规则,比如“同款比价功能”“买贵双倍赔”服务,并首次在双11期间实施天天低价策略,将双11“全网最低价”核心KPI;
另一边,京东上线百亿补贴频道,“京东采销”直播间和全网主播比拼价格力,重启社区团购业务,将京喜拼拼改名为京东拼拼。
抖音电商启动了“0元入驻”活动,又在今年将“价格力”设置为优先级最高任务;快手则明确提出了“低价好物”战略,并上线了“大牌大补”的核心玩法。
有专家表示,过度低价竞争的问题已经现形,一些电商平台的流量不成比例地流向低价,商家不惜偷工减料或抄袭造假,陷入“囚徒困境”。在市场发展过程中有价格竞争很正常,但如果超出了合理范围,就会伤及所有市场参与者。
这是各大电商巨头当前需要深刻反思的问题,为了应对绝对低价带来的副作用,电商平台正在做出战略调整,淘宝、抖音电商、拼多多下半年不再将低价作为首要战略,而是转移了业务重心,将GMV作为第一目标。
当然,价格战的竞争并未完全停止,只是随着各大电商巨头的战略调整,竞争的激烈程度有所缓和,不再像过去那样剑拔弩张。
【声明】内容源于网络
零食赛道
0
0
电商行业
电商头部大号,关于电商的一切。
内容
2153
粉丝
2
关注
在线咨询
电商行业
电商头部大号,关于电商的一切。
总阅读
1356.2k
粉丝
2
内容
2.2k
在线咨询
关注