中国企业如何轻松落地沙特?
政策红利+合规用工,把握沙特出海黄金窗口期
沙特阿拉伯凭借强劲的消费能力、大规模基建投入及年轻化人口结构,正成为中国企业拓展海外市场的重要目的地。根据Horizons发布的《2025年沙特阿拉伯出海白皮书》,结合“2030愿景”战略推动的开放政策,当前是中国企业进入沙特的绝佳时机。
一、外资准入放宽,享受多重税收优惠
沙特近年持续优化外商投资环境,允许外资企业100%控股,并无需本地合伙人。此外,针对外资提供多项优惠政策,包括5年免税期、进口关税减免、土地使用优惠等。尤其在数字科技、制造、医疗等领域,外资企业享有与本地公司同等权利,为企业长期发展打下基础。
二、人才需求旺盛,薪资具有竞争力
沙特劳动力市场正在经历结构性转变,新能源、数字经济、AI和电动汽车等领域急需专业人才。数据显示,2024年第四季度沙特籍失业率下降至8%,女性就业比例快速提升。从薪资水平来看,石油天然气行业年薪为9–25万美元,可再生能源行业7–18万美元,IT与AI类岗位则达6–15万美元,旅游娱乐行业也在3.5–9万美元之间。
三、用工合规要点须严格遵守
沙特劳动法对劳动合同、工资发放、加班限制等方面有明确要求:
- 劳动合同必须为阿拉伯语书面合同(可附英文翻译);
- 试用期不得超过90天,可签订固定期限合同(最长2年)或无固定期限合同;
- 工资需通过官方WPS系统发放,次月1日前到账;
- 每天加班不得超过2小时,全年累计不超120小时,加班费分别为150%或200%。
企业在用工规划时应兼顾成本与合规,避免潜在法律风险。
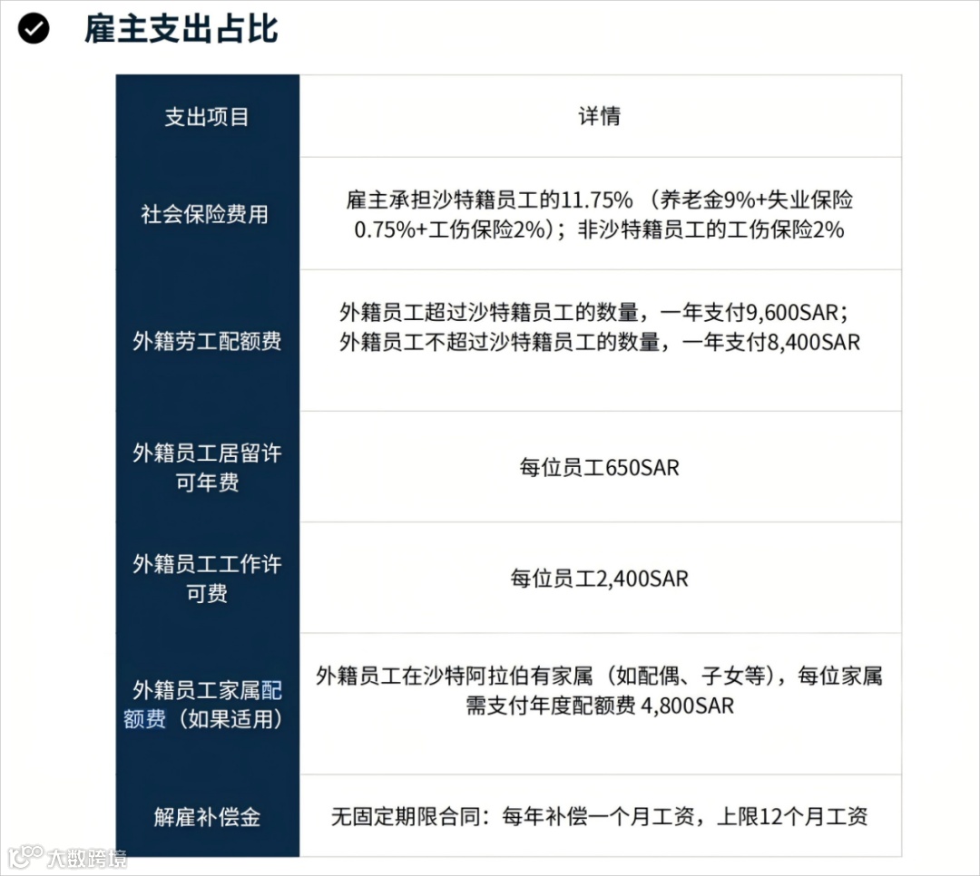
四、合理控制外籍员工成本
聘用外籍员工需考虑以下费用支出:
- 外籍员工居留年费:650沙特里亚尔;
- 工作许可费:2400沙特里亚尔;
- 若员工带家属,每位家属每年4800沙特里亚尔配额费;
- 若公司中外籍员工超过本地员工数量,按每人每年9600里亚尔缴纳配额费,不超过则为8400里亚尔。
建议企业在设立初期合理配置本地与外籍员工比例,有效控成本。
五、签证便利+福利完善,吸引高端人才
沙特提供灵活的签证体系,Iqama工作签证有效期通常为1–2年,NEOM等特区高端人才可申请5年签。申请流程包括:
- 雇主在Mudad系统提交预审批;
- 员工在本国使馆录入生物信息;
- 入境后14天内完成指纹采集并领取Iqama卡。
如携带家属,月薪须达到4000里亚尔,且雇主需支付居留费。此外,沙特实行零个税制度,仅董事会成员境外收入需缴纳20%预提税。
员工福利方面,年假、病假、产假、陪产假均以法律规定形式保障,有助于提升员工满意度及稳定性。
六、支付便捷,金融体系高效支撑运营
沙特本地支付高度电子化,STC Pay、Mada卡普及率高,Apple Pay也广泛适用。企业落地后建议尽快为员工开户,所需材料包括护照、Iqama、雇主信、工资单,起存金额1000里亚尔。跨境支付可使用多币种账户(支持SAR/USD/EUR),便于资金流动和财务管理。
七、抓住窗口期,布局非石油产业机会
目前正值中国企业在沙特发展的关键时期,宏观政策友好、市场空间广阔、数字化基础设施完善。特别是在新能源、汽车、制造、IT、教育等非石油领域,蕴含大量机会。企业应注重合规经营、精准核算用人成本,在确保合规的基础上稳步扩展业务版图。

