01摘要
2024年,营销平台已成为连接品牌、消费者、代理商和技术服务商的数字化基础设施。营销平台不仅提供了营销技术和市场的交融空间,还促进了多元化营销角色之间的互动与合作。
营销平台的三大核心要素包括营销产品、营销工具和营销服务。这些要素共同构成了营销平台的骨架,支撑着品牌在新营销时代的深度运营。
营销产品是营销资源的商品化表现,它们满足了品牌在传播、互动和销售等方面的多样化需求。品牌推广类、用户互动类和销售转化类营销产品构成了媒体营销产品的三大类别,它们帮助品牌实现品牌力、互动力和销售力的提升。
营销工具是提升营销效率的关键,它们包括数据工具、创意工具、投放工具等,覆盖了从洞察策划到内容创意、广告投放、效果测量的全流程。这些工具使营销活动更加精准、高效。
营销服务则是解决复杂营销需求的专家,提供知识与培训、案例与趋势、咨询与解决方案以及商务服务。这些服务帮助品牌更好地理解和运用营销产品和工具,实现营销目标。
国内媒体如抖音、阿里巴巴、腾讯等均构建了各自的营销平台。这些平台通过整合内部资源,提供了从品牌推广到电商经营的全方位服务。在国际舞台上,Google、Meta、Amazon等巨头也构建了强大的营销平台。
营销平台的生态构建涉及核心角色、求变角色和新势力角色。品牌、消费者、代理商、技术服务商和个体创作者在这一生态中扮演着不同角色,共同推动营销平台的发展。
消费者在新营销时代展现出折叠、摇摆的消费人格,他们追求极致、个性化的消费体验。品牌需要通过营销平台深入理解消费者需求,提供个性化的营销内容。
品牌在新营销时代的数字化进阶表现在对“货+渠道”的数据触点打造,以及营销人员数字技能的提升。品牌通过数字化手段拓展销售渠道,赋能门店数字化转型,从而获取更多数据反哺营销。
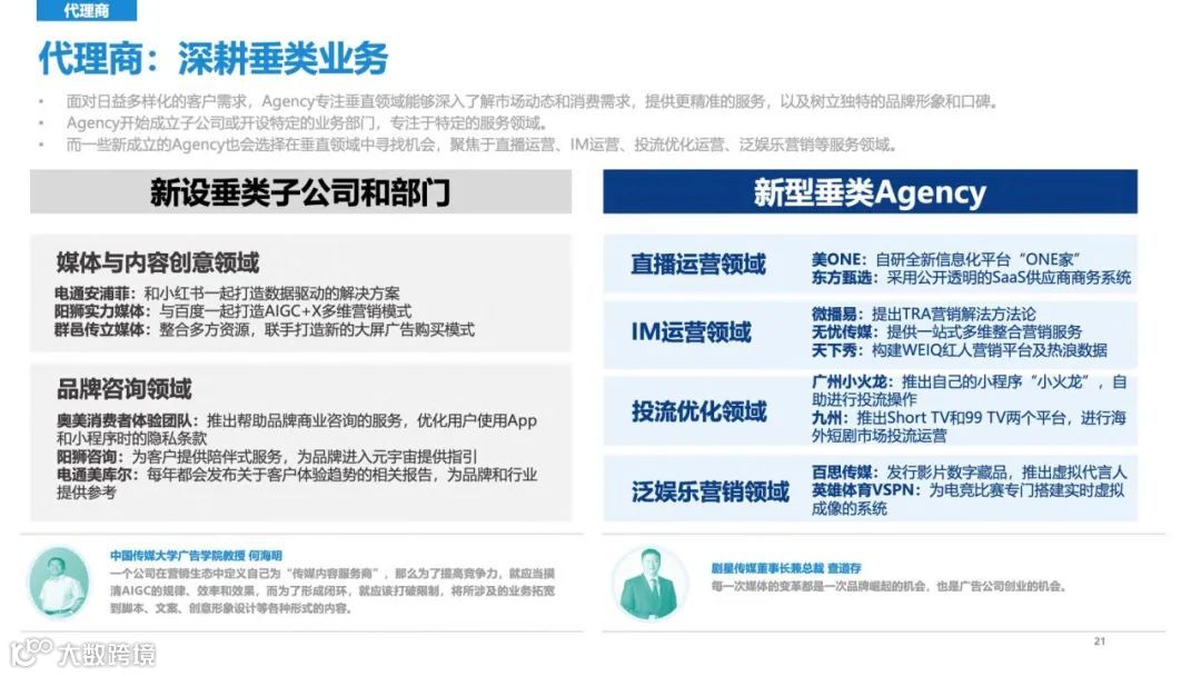
代理商在新营销时代正通过自研营销工具和外部技术合作,提升数字营销能力。他们深耕垂直领域,助力品牌的营销下沉和出海,满足市场的多样化需求。
Martech服务商在新营销时代迅速崛起,提供从广告与促销到数据管理的全方位服务。他们通过技术创新,帮助品牌实现营销活动的自动化和智能化。
02引用内容
































































03参考研报&来源
2024年新营销5.0:新营销,营销平台时代报告-中国传媒大学
本平台只做公开内容的整理分析分享,内容来源于网络,仅供参考,不构成任何建议,版权归原撰写发布机构所有,所有内容通过公开合法渠道获得合理引用,如涉及侵权,请及时联系我们删除;如对内容存疑,请与撰写、发布机构联系。


