
每一条差评,都是商家心里永远的痛。

淘宝天猫关闭全额退款评价入口
淘宝施行了近十年的评价体系,突然迎来重大调整。
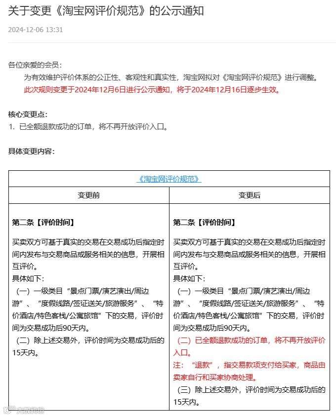
日前,淘宝发布关于变更《淘宝网评价规范》的公示通知,将于12月16日逐步生效,天猫平台规则也将同步修订。
具体变化为,针对已全额退款成功的订单,将不再开放评价入口。

在以往,除了涉及酒旅预订等交易的评价时间为“90天内”,其他淘宝订单的评价时间都是交易成功后的15天内,且消费者无论是否进行了退款都可以评价。
而评价的好坏,直接会决定商家的店铺评分和信用评价情况,进而影响到日常经营。
比如根据最新的“淘宝店铺综合体验分”,在“宝贝质量”维度有针对“商品差评率”的指标考核,由近30天描述相符被评价1星或2星的次数/ 近30天确认收货订单笔数计算所得。
若因差评率过高导致店铺综合体验分下降,可能会降低商家的搜索排序结果,并无法报名参加平台特定营销活动(如“双11”等),或报名参选平台特定优质店铺等。
淘宝制定这一规则的初衷,显然是为了鼓励商家重视商品质量,给予消费者更优质的购物体验。
不过从实际情况来看,部分店铺中差评过多,也不能完全归因于商品质量问题,这背后可能还有着多重因素。
比如让众多商家深恶痛绝的“羊毛党”,频繁利用“仅退款”“差评”等机制漏洞敲诈勒索商家。
今年7月蓝鲸新闻就曾曝光过,有人通过在电商平台广泛散布消息,宣称会在下单后迅速申请仅退款、恶意差评等,以向商家施压,要求缴纳数十元至数百元不等的“保护费”。

图源:蓝鲸新闻
还有一种情况,则来自于同行的不正当竞争,通过恶意差评等手段降低竞争对手的店铺权重。
今年11月公安部网安局就曾公布过一起典型案例:某电商公司在8月突然收到大量集中差评,客户反映产品质量存在问题。但经过与生产工厂核实后,该公司发现这些差评内容与事实不符,明显是有人蓄意抹黑。
此后经过公安机关的调查发现,真相是另一电商企业为了打击竞争对手,组织员工有计划地购买该公司产品,并在网站上发布恶意差评。
而《中华人民共和国反不正当竞争法》规定,经营者不得编造、传播虚假信息或者误导性信息,损害竞争对手的商业信誉、商品声誉。最后,公安机关依法对涉事员工作出了行政处罚。
当然,更加普遍的一种情况是,有些消费者进行了全额退款后,仍出于宣泄情绪等原因给予商家差评。在部分情境下,此类差评给商家带来的长期损失,远远超过了消费者因购物体验不佳所带来的损失——是否称得上公允还有待商榷。
因此回到淘宝对评价功能的最新调整来看,关闭全额退款订单的评价入口,确实能够过滤掉很大一部分恶意差评,从而进一步保护商家利益、优化营商环境。

向不合理规则开刀,营商环境持续优化
事实上,早在今年10月,为了减少不合理商品评价,淘宝已经决定关闭“全额仅退款”订单的评价入口,预计一年将减少265万条中差评。
而这只是淘宝过去一段时间松绑仅退款、优化营商环境的举措之一。
针对仅退款,除了关闭评价入口以外,淘宝还升级了异常行为识别模型,日均拦截量40万;不再主动介入优质服务商家,给予更高的售后自主权;同时对消费者因商品品质问题发起的退货申请加强了举证要求,此前披露的全平台退货凭证覆盖已提高20%。
在淘宝的推动下,松绑仅退款的新策略上线两个月后,淘宝日均拦截不合理“仅退款”超40万笔。
10月12日,淘宝平台事业部总裁处端在天猫双11发布会上表示,今年以来宏观政策为电商行业发展创造了重要机遇,淘宝天猫通过解绑仅退款、升级运费险、摆脱低价内卷,有效治理电商行业“三大顽疾”,为商家带来积极、稳定的营商环境。

图源:淘宝
其中,像是上线“退货宝”、推出新版“体验分”体系等等,也都证明了淘宝正在积极调整“不合理”或“不再适用”的一些平台规则,持续推动营商环境的改善。
综合淘宝近期的动作来看,此次关闭所有全额退款订单的评价入口,显然也是出于优化营商环境的考量,对此前政策进行了延伸。同时这也意味着,未来消费者的评价将更加真实、客观,有助于在平台内形成良性循环,让消费者更专注于商品本身的质量。
不过当然,任何政策的调整都需要平衡多方利益。在关闭全额退款评价入口后,也可能会有新的问题出现。
比如从消费者角度来看,限制其在全额退款后对商品或服务的反馈,可能会影响消费者表达不满和分享购物体验的渠道;
此外,由于全额退款的评价不再开放,其他消费者在做出购物决策时也可能会缺少一部分参考信息,以至于对最终的购物决策产生影响。
而对于商家来说,新规的出台和实施也无法一劳永逸地解决恶意差评问题。比如就有不少商家反映,用户未来仍可以先给差评再申请退款。
无法否认的是,电商平台的很多规则,其实初衷都是好的。就像“仅退款”的初衷,是为了提升用户体验、保护消费者权益,通过提高用户满意度来促进更多的成交,并筛选出优质商家、增加订单量来提升商家利润,抵消售后成本,形成良性循环;
此前允许用户在全额退款后进行评价,也是为了向其他用户展现更加多样的购物体验,为消费决策提供真实客观的参考……
但规则的制定终究有着滞后性,即使在发现漏洞后不停地“打补丁”,也难免会有新的问题出现。
因此可以说,电商生态和营商环境的改善势必会是一个持续的过程,寄希望于通过一条新规彻底平衡好商家和消费者的利益也不现实。
好在,每次迈进一小步,总会离终点更近一步。
在行业走向可持续发展的过程中,平台、商家、消费者等多方的努力同样重要——我们只是需要多一点耐心。

