搜索
首页
大数快讯
大数活动
服务超市
文章专题
出海平台
流量密码
出海蓝图
产业赛道
物流仓储
跨境支付
选品策略
实操手册
报告
跨企查
百科
导航
知识体系
工具箱
更多
找货源
跨境招聘
DeepSeek
首页
>
更新美国纳税身份信息注意事项
>
0
0
更新美国纳税身份信息注意事项
阿简的跨境成长日记
2025-10-02
4
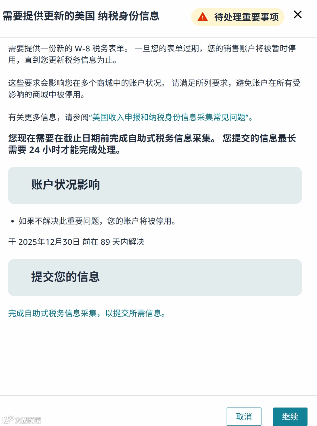
导读:最近两天陆续有卖家收到【更新美国纳税信息】的通知,开通远程配送的卖家更是会导致美国站、加拿大站、墨西哥站和巴西
最近两天陆续有卖家收到
【更新美国纳税信息】
的通知,开通远程配送的卖家更是会导致美国站、加拿大站、墨西哥站和巴西站4个站点同时收到风险提示信息。
不过卖家无需紧张,只要在美国站提交了确认信息,其他站点的风险提示也会消失。
这次的验证很简单,主要让卖家产生疑惑的就是最后提交的
【签名】
问题。
今天这边文章将为大家梳理下验证流程:
基础纳税信息是默认填充的(与申请店铺时提交的信息一致),一般情况下无需更改,直接进入下一步即可。疑问点主要在
W-8BEN
表单下的这个签名问题上
很多人并没有仔细阅读这份表单内容,直接凭自己感觉签了法人名字,提交时却报错,其实表单里已经显示了应该签名的内容,图中红框标记位置,将这部分信息复制粘贴到签名框位置即可。
简单总结就是验证的第一页【您的税收分类】勾选的是【个人】的话,签名位置填写【公司名的英文】;如果勾选的是【业务】的话,签名位置填写【法人姓名】。
【声明】内容源于网络
0
0
阿简的跨境成长日记
各类跨境出海行业相关资讯
内容
112
粉丝
0
关注
在线咨询
阿简的跨境成长日记
各类跨境出海行业相关资讯
总阅读
6.2k
粉丝
0
内容
112
在线咨询
关注