搜索
首页
大数快讯
大数活动
服务超市
文章专题
出海平台
流量密码
出海蓝图
产业赛道
物流仓储
跨境支付
选品策略
实操手册
报告
跨企查
百科
导航
知识体系
工具箱
更多
找货源
跨境招聘
DeepSeek
首页
>
您有一份11.11私域营销锦囊待领取!
>
0
0
您有一份11.11私域营销锦囊待领取!
微盟营销
2021-10-28
227
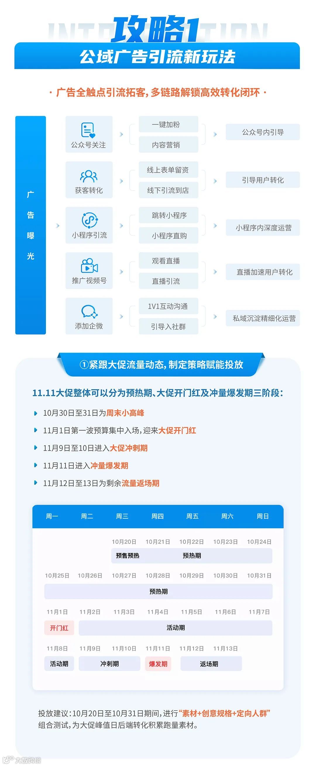
导读:营销组合拳助力品牌迎战11.11!
【声明】内容源于网络
私域营销
0
0
微盟营销
微盟营销,以大数据、智能算法、营销自动化等技术及优质媒体资源,为客户提供海内外营销服务,并覆盖私域运营及短视频、直播服务,助力客户实现品效合一的全链路营销增长
内容
570
粉丝
0
关注
在线咨询
微盟营销
微盟营销,以大数据、智能算法、营销自动化等技术及优质媒体资源,为客户提供海内外营销服务,并覆盖私域运营及短视频、直播服务,助力客户实现品效合一的全链路营销增长
总阅读
67.1k
粉丝
0
内容
570
在线咨询
关注