大数跨境
0
0

辛巴徒弟蛋蛋摊上事了

辛巴徒弟蛋蛋摊上事了 电商行业
2024-12-03
1782
导读:一波未平,一波又起,辛巴被回旋镖击中了。
辛巴徒弟蛋蛋摊上事了

辛巴徒弟蛋蛋,被曝虚假宣传 

又有一位知名主播,摊上事了。
近日,打假博主“蛙哥出击”发视频称,辛选主播蛋蛋在直播间推荐的一款牛排涉嫌产品标签虚假标注。
在带货时,蛋蛋称:“这款国产原切牛排配料表非常干净,标注成分为牛肉、饮用水、食用盐、白砂糖、酿造酱油、香辛料、碳酸氢钠,收到货就是这个品质。”
辛巴徒弟蛋蛋摊上事了图源:快手
然而,消费者邮寄样品送检后,产品中却检出保水剂、稳定剂、酸度调节剂等成分。且配料表中并没有标注这些食品添加剂。
辛巴徒弟蛋蛋摊上事了图源:抖音
“蛙哥出击”表示,这种情况侵犯了消费者的知情权、选择权。对于隐瞒添加剂信息的牛排,辛选没有审慎核实,旗下主播涉嫌对产品做了虚假宣传。
他还称,在配料表上明确标注该牛排为速冻调制食品的情况下,主播蛋蛋多次声称牛排为现杀、原切产品,涉嫌误导性宣传。

辛巴徒弟蛋蛋摊上事了

图源:快手
在视频中,蛙哥质疑道:“这种宣传会让消费者误认为它是原切牛排,而原切牛排和调制牛排是完全不同的执行标准和食品安全等级,主播是怎么有胆量推荐给大家?甚至还说适合孩子吃?”
据经视直播消息,辛选工作人员对此回应称,消费者可以向他们提供涉事牛排的订单编号,他们在查询相关信息后,会向公司反映情况。
该牛排的生产商也表示,他们将对涉事牛排成分进行核查。如果配料表里确实含有博主所检测出的食品添加剂,会让品控人员标出来,进行完善。
杭州高新技术产业开发区(滨江)市场监督管理局则表示,他们会在收到投诉人举报材料后,进行调查了解。
目前,官方还未公布具体的调查结果。
但值得一提的是,打假人“蛙哥出击”的快手账号已经被封禁。据本人在其他平台透露,违规原因是攻击、抹黑其他主播。

辛巴徒弟蛋蛋摊上事了

图源:快手

辛巴徒弟蛋蛋摊上事了

图源:抖音
事情真相和后续发展将会如何,最终还是要看官方回应。对此,我们可以静观其变,让子弹再飞一飞。
辛巴徒弟蛋蛋摊上事了 

辛选陷入多事之秋

根据公开信息,辛选成立于2017年,是一家以供应链为核心的数字新零售企业。目前,辛选的集团员工已超4000人,用户总数超过8500万。
在辛选的人才培养机制中,师徒制可以说是发挥了不小的作用。
作为快手一哥的师父辛巴,和作为快手一姐的徒弟蛋蛋,无疑是辛选乃至整个快手电商的“台柱子”。
但也正因如此,他们面对的诱惑和陷入争议的风险都超出常规水平。
这不,不仅徒弟这边被曝出新料,师父之前引发的风波也还未完全平息。
日前,辛巴因涉及虚假宣传而被立案调查,引发广泛关注。
11月29日,博主桃白白style称,他收到了广州市白云区市场监督管理局的答复书,内容为此前举报辛巴直播带货的反馈。
答复书显示,经调查,其举报的辛巴在某场直播推广中涉嫌虚假宣传的情况,部分属实,决定依法立案调查。
该举报中所涉及的产品,正是辛巴和蛋蛋在某场直播中,共同带货的一款HomePro合普诺爱毕可免疫球乳铁蛋白粉。
在宣传该产品时,蛋蛋宣称:家里小孩有鼻炎的、发烧的,不用去给他吃感冒药,给他们上两条爱毕可,他那个烧应该就发不起来了。
辛巴的宣传也很直白:有鼻炎的和孩子免疫力低下的,大夫线下给开的就是这款。喝完之后,你发现自己不爱感冒了,口腔不溃疡了,鼻炎不犯了,难受的时候会长荨麻疹,脚气会犯,口气也会犯,反正各种炎症,长期喝它就OK。
在直播时,辛巴还多次暗示该产品的功效:鼻炎、总流鼻涕,吃完两三个小时鼻涕没了。

辛巴徒弟蛋蛋摊上事了

图源:快手
和往常类似,为了“给家人们谋福利”,辛巴在直播中不断把产品价格“打下来”,从一开始的“399元两盒”,最终到“399元5盒”。 
直播中,蛋蛋称该产品的销量已超20万单。如果按照每单399元的价格计算,本场直播中合普诺爱毕可的带货销售额或为7980万元。
然而,有网友就产品功效去询问品牌客服时,旗舰店客服却否认该产品能治疗发烧、脚气等,并表示产品不能代替药物治疗,只能提高免疫力。
舆情持续发酵,面对@桃白白style的喊话以及大众的质疑,辛巴本人还未做出正面回应。
但在辛巴直播账号页面内,此前售有合普诺爱毕可的产品链接已经检索不到了。
而辛巴818专属店客服和HomePro合普诺母婴旗舰店客服,均回应称:这款产品是符合标准的。
“符合标准”这一,似乎并没有正面回应产品虚假宣传、夸大功效等问题。辛巴或许应该再给消费者一个更加诚恳的交代。
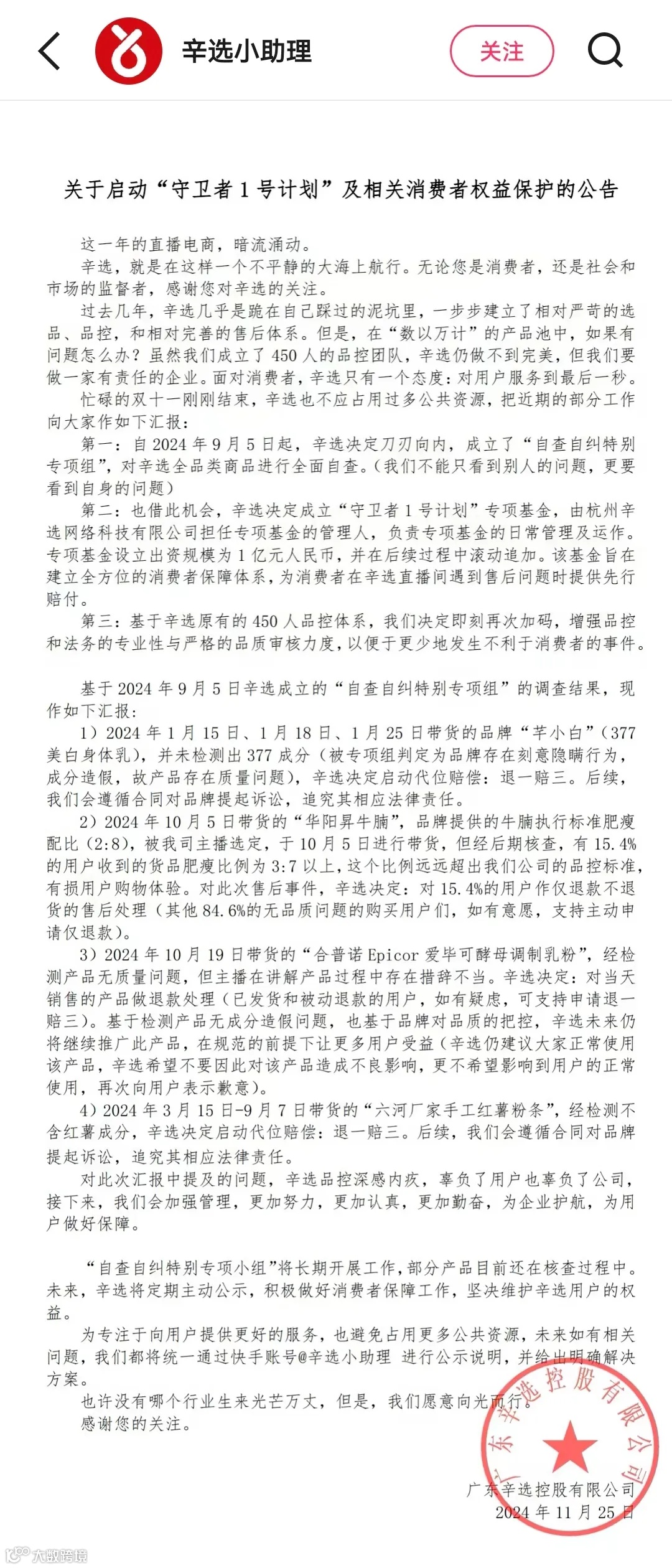
值得一提的是,在11月25日,白云区市场监管局决定对辛巴虚假宣传事件开始依法调查时,辛选集团也发布了《关于启动“守卫者1号计划”及相关消费者权益保护的公告》。

辛巴徒弟蛋蛋摊上事了

图源:快手
公告称,辛选自2024年9月5日起就成立了“自查自纠特别专项组”,专门负责对辛选全品类商品进行全面自查。
辛巴还决定自掏腰包,投入一个亿成立“守卫者1号计划”专项基金。用于在辛选消费者遇到售后问题时,提供先行赔付。
公告中一共提到了四款产品,涉事争议产品“合普诺Epicor爱毕可酵母调制乳粉”就在其中。
公告表示,经检测该产品质量无问题,但主播在讲解过程中存在措辞不当。为此,对该产品做退款处理,有疑虑的用户支持退一赔三。
这般主动立正挨打、自省自查的姿态,无疑对很多消费者起到了安抚作用,甚至收获了不少用户的好评。
辛巴徒弟蛋蛋摊上事了

直播电商走到拐点时刻

今年以来,接连有网红主播因为带货问题翻车,引发广泛关注与大众热议。
“眼看他起高楼,眼看他楼塌了”的情况屡见不鲜,也为行业敲响了警钟。
有数据显示,2023年,全国12315平台接收网购投诉举报1261.1万件,占投诉举报总量的56.1%,平台接收直播带货投诉举报同比增长52.5%。
直播带货投诉举报量也逐年上升,5年间增幅高达47.1倍。
显然,人们的诉求日益强烈,对直播带货行业的信任也越来越岌岌可危。
辛选特意成立专项小组,快速赔付、解决问题,为此不惜投入巨款,说明辛巴已经敏锐地意识到:随着消费者对大主播的祛魅,他们对直播带货出问题的容忍度越来越低。
对此,带货平台也在进一步加强对售假的管制,以修补消费者对于带货行业的信任。
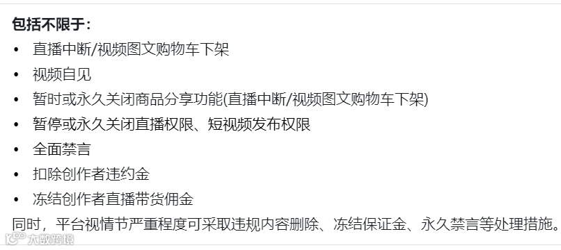
例如,抖音最近修订了《创作者【分享假冒/盗版商品】实施细则》。该规则于2024年11月27日正式生效。
如果有创作者在与用户进行交流互动时,分享假冒盗版商品及相关信息,就会被判定违规,遭到中断直播、删除内容、下架产品、冻结保证金和带货佣金、扣除违约金等处罚。
情节特别严重者,还将被全面禁言,甚至永久关闭直播权限,永久关闭商品分享功能。

辛巴徒弟蛋蛋摊上事了

图源:抖音电商中心
可以说,直播带货行业已经走到拐点,到了不破不立的时候。
面对新的挑战,平台必须进一步加强对网红带货的管理,并且最好加大对违规主播的处罚力度。只是不痛不痒的小惩大诫,恐怕很难对深陷流量与名利漩涡的主播们造成威慑。
主播们也必须意识到,那个红利满满、一路绿灯的时代已经过去,接下来是需要比拼“内功”的阶段。
唯有坚持诚信经营,用心保护消费者权益,才能在激烈的电商浪潮中站稳脚跟,长久屹立。
【声明】内容源于网络
电商行业
电商头部大号,关于电商的一切。
内容 2153
粉丝 2
电商行业 电商头部大号,关于电商的一切。
总阅读1347.3k
粉丝2
内容2.2k