锂电池储能系统水路安全运输指南
锂电池储能系统作为锂电池货物的一种,在水路运输中被划分为第9类危险货物,相较于一般锂电池货物具有能量密度更高、结构更复杂的特点,能量密度高意味着一旦出现火灾事故难以短时间内扑灭,对水路运输安全造成严重潜在威胁;结构更复杂导致了生产企业、港口及运输企业在锂电池储能系统的包装、运输规定等方面仍存在疑问。

锂电池储能系统结构复杂
为保障山东沿海港口锂电池储能系统水路运输物流链安全、畅通,山东海事局组织青岛海事局包装危险货物监管创新工作室,会同中国船级社编写《山东沿海港口锂电池储能系统水路安全运输指南》。
PART1适用范围
山东沿海各港口出运锂电池储能系统的船载危险货物申报和运输,不适用于使用梯次电池、有安全缺陷或损坏的锂电池类危险。
PART2指南性质
《山东沿海港口锂电池储能系统水路安全运输指南》为推荐性指南,不作为行政执法的依据。
PART3指南总览
指南由7个部分,1个附录组成。
指南系统梳理、参照国际公约、国内法律法规及规范相关技术要求,对锂电池储能系统的水路运输分类、包装、装箱、运输和应急等方面进行指导,7个部分分别是术语和定义、锂电池储能系统水运运输条件、托运程序、装箱要求、装载要求、应急处置指南、引用文件,附录是柜体强度试验要求。
PART4主要内容
一、术语和定义
对锂离子电池、电池单体、电池组、电池模块、电池簇、货物运输组件、货物集装箱、锂电池储能集装箱、锂电池储能柜、锂电池储能系统共计10个术语进行定义。
二、锂电池储能系统水运运输条件
1分类和编号
锂电池储能系统为第9类危险货物,根据产品类型不同,分为装在货物运输组件中的锂电池组(以下简称锂电池储能集装箱)、柜式锂电池储能系统(以下简称锂电池储能柜)两种。
锂电池储能集装箱,外观上同货物运输组件相似,适用UN3536运输,正确运输名称为安装在货物运输组件中的锂离子电池组。

图片来源于网络:锂电池储能集装箱
锂电池储能柜,柜体不满足货物运输组件定义,适用UN3480运输,正确运输名称为锂离子电池。

图片来源于网络:锂电池储能柜
2一般要求
锂电池储能系统中的电池或电池组应符合《国际海运危险货物规则》(以下简称《国际危规》)2.9.4.1-2.9.4.7的各项要求。
3锂电池储能系统电池试验要求
|
电池 |
联合国《试验和标准手册》第三部分第38.3 节试验要求 |
|
电池单体 |
T.6 挤压/撞击试验 T.8 强制放电试验 |
|
电池模块 |
T.1 低 气压试验 T.2 高低温试验 T.3 机械振动试验 T.4 机械冲击试验 T.5 外部短 路试验 T.7 过充试验(如适用) |
|
电池簇(额定能量不超过 6200Wh) |
应符合UN38.3.3.1(f)的要求 T.3 机械振动试验 T.4 机械冲击试验 T.5 外部短路试验 T.7 过充试验(如适用) |
|
电池簇(大于 6200Wh) |
应符合UN38.3.3.1(g)的要求 |
4锂电池储能系统构造要求
锂电池储能集装箱箱体及内部支架或柜子、锂电池储能柜柜体及内部支架,应有足够强度,能够承受电池的载荷和在运输过程中产生的惯性力载荷而不产生影响安全的变形或损坏。
5锂电池储能系统箱体和包装要求
锂电池储能集装箱箱体应持有检验机构出具的集装箱检验证书和集装箱安全牌照批准证明书。
新规定来了!海运时可将储能柜柜体作为坚固的外包装!
锂电池储能柜可以将柜体作为坚固的外包装或者在柜体外额外添加坚固的外包装,除坚固的外包装,锂电池储能柜还应具有保护外罩或托盘或其他搬运装置。
6检验检测机构要求
为水路运输锂电池储能系统出具报告的检测机构应具备国家法定的相关资质:中国检测机构和实验室资质认定(CMA)、中国合格评定国家认可委员会认可(CNAS)或国际实验室认可合作组织认证(ILAC-MRA)。

锂电池储能集装箱箱体应由国家海事管理机构认可的船检机构检验。
三、托运程序
1锂电池储能集装箱
锂电池储能集装箱内的电池不受标志或标记要求的约束,箱体上应张贴每侧各张贴一个第 9 类危险货物标牌,显示以黑色数字表示的联合国编号。

2锂电池储能柜
锂电池储能柜内的电池不受标记或标志要求的约束,柜体两侧应张贴张贴锂电池标志、正确运输名称以及联合国编号。

3锂电池储能系统电量及防短路要求
锂电池储能系统运输过程中电池的荷电状态(SOC)建议不大于 50%,应采取有效措施防止电池或电池组在运输过程中损坏、短路。
4托运订舱要求
托运人订舱托运时应当告知承运人锂电池储能系统危险属性信息、荷电状态,提供UN38.3测试报告、锂电池储能集装箱箱体检验证书及锂电池储能柜柜体强度证明资料(如有)。
5船舶载运危险货物申报和报告要求
托运人应办理危险货物适运申报,船舶应办理船舶载运危险货物进出港口申报。
四、装箱要求
锂电池储能系统采用通用货物集装箱、台架箱或经专门设计的框架集装箱运输时,或锂电池储能集装箱通过专门设计的框架集装箱运输时,装箱作业应满足海运危险货物集装箱装箱安全技术要求(GB 40163-2021)的相关要求,并签发装箱证明书、制作装箱记录。
五、装载要求
1码头资质要求
锂电池储能系统应在有作业资质的码头开展装卸作业,在码头的堆存作业应遵守《港口作业安全要求》(GB 16994.3-2021)的相关要求。
2船舶适装要求
载运锂电池储能系统的船舶需持有相应船舶证书,表明船舶具有载运锂电池储能系统的资质。
3集装箱船上的积载隔离要求
锂电池储能系统在集装箱船集装箱船上的积载隔离要求上的积载应当符合国际公约、船舶证书的要求,在符合上述要求的前提下,建议锂电池储能系统避免紧邻装有第 2.1、3、4、5 类危险货物的集装箱, 在水平方向至少隔开一个箱位或船舶货舱壁。
锂电池储能系统建议舱面积载,垂直方向的积载不应超过船舶甲板的最大承重。
在合理可行条件下建议尽量保持阴凉、远离热源积载, 以 避免因环境温度升高引发锂电池热失控。
4散杂货船(或多用途船)上的积载要求
新规定中表述:锂电池储能柜可以不用集装箱,直接积载于散货船上运输。
锂电池储能系统在散杂货船(或多用途船)上的积载应当国际公约、船舶证书的要求,积载位置应配有系固锚点,并由船检机构出具关于锚点和系固强度的检验证书或证明。
除装在货物运输组件中的锂电池储能柜外,锂电池储能柜应单层积载,货物上方不宜搭载其它货物。
在合理可行条件下建议尽量保持阴凉、远离热源积载, 以避免因环境温度升高引发锂电池热失控。
六、应急处置指南
1船舶应急防备建议
建议船舶配备水灭火系统、绝缘消防员装备、测温监控装置,编制相应的事故应急处置方案,定期对装有锂电池储能系统的集装箱或装货区域进行安全巡视。
2船舶应急反应建议
出现险情时,根据实际情况启动应急预案,当使用大量水来灭火时,应实时评估船舶稳性,并持续监控现场,防止复燃。
七、引用文件
指南参考或引用以下文件:《国际海运危险货物规则》、《1972年国际集装箱安全公约》、联合国《试验和标准手册》、联合国《集装箱法定检验技术规则》、《便携式电子产品用锂离子电池和电池组安全技术规范》(GB 31241-2022)、《电力储能用锂离子电池》(GB/T 36276-2018)、《海运危险货物集装箱装箱安全技术要求》(GB 40163-2021)、《预制舱式锂离子电池储能系统技术规范》(GB/T 44026-2024)、《港口作业安全要求》(GB 16994.3-2021)。
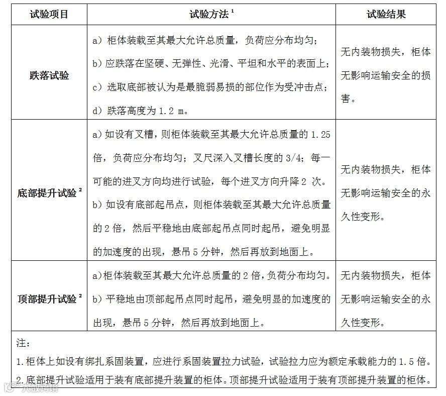
附录-柜体强度试验要求


