大宗粮食物流一般服务于粮食从种植生产、储存、贸易、分销,到加工生产、产地销售整个商流,是一条完整包含前端收储、包装、中间长干线运输以及末端粮食配送的物流服务链条。
1)2023年粮食总运量4.7亿吨,以中短途为主
2023年全国粮食国产6.96亿吨,进口1.62亿吨,根据粮食的流通率和商品率进行计算得到粮食的总运量为4.7亿吨。
其计算公式为:2023年粮食总运量=【(国产粮*商品率)+进口粮】*粮食流动率。
从运输方式来看,粮食的干线运输主要以水路运输为主,占比高达52%,运量为2.4亿吨;其次是公路干线运输,占比31%,运量为1.5亿吨;最后是铁路干线运输,占比17%,运量为0.8亿吨。

公路的运输场景可以大致分为铁水短驳、边境陆运、产地直发三大类,一般以中短途运输为主。

第一类运输场景:铁水短驳,主要是从铁路场站或者水运港口到储粮仓库或者终端用户饲料厂或者养殖厂。目前国内粮食主要的水运港口有广州港、日照港、钦州港等,主要的铁路场站有哈尔滨铁路局、沈阳铁路局等。这类一般运距偏短,多在100km以内。
第二类运输场景:边境陆运,主要是从东南亚等国家到国内的边境城市,比如从泰国、老挝、柬埔寨、越南、哈萨克斯坦等国家到国内的云南、广西、内蒙等地,多为中长途运输,运距一般在500km以上。
第三类运输场景:产地直发,多为省内直发或者到达周边城市,多为中短途运输,运距一般在300km左右。
2)国内的自产粮整体呈现出“北粮南运,中粮西运”的特征
我国粮食产区高度集中,2022年我国13个主要产粮区的粮食产量占全国78%,基本上为净流出省份,尽管2023年的数据还未披露,但整体流向变化较小。从下图可以看出,黑龙江、吉林、内蒙古这三个省份的粮食流出量占比超过70%,其中黑龙江流出量达到84%。

粮食的销区主要集中在长三角、泛珠三角、京津冀等地区,国内粮食产销分离较为严峻,这也为粮食物流的发展提供了较大的增长空间。
从粮食产区的区域结构来看,粮食的生产大省主要集中在北方,整体上呈现“北粮南运(玉米)、中粮西运(小麦)”的运输格局。从下图中可以看出,我国东北地区主要是流出玉米、稻谷等品类,主要流向华南、华东等地区,中部地区的小麦、稻谷主要往西部地区流出。

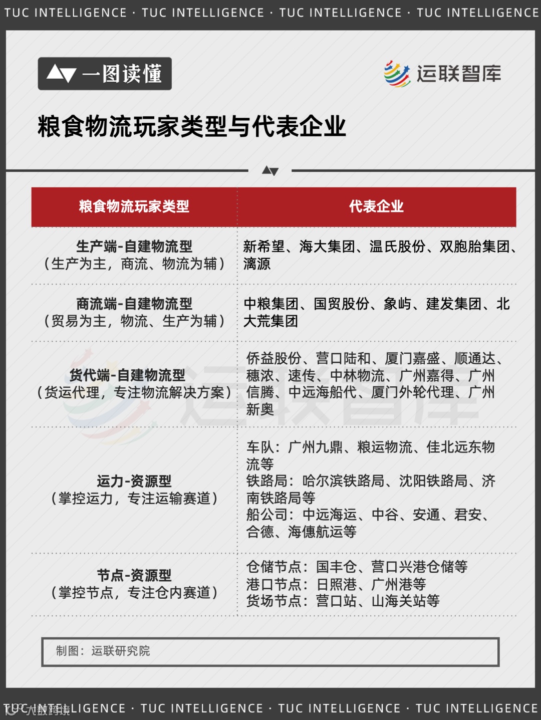
3)粮食物流玩家主要分为5类,主流运力为属地化的中小车队
目前,国内粮食物流为全流通领域,组织化程度低,参与的角色玩家众多,竞争相对激烈。大的贸易商和生产商拥有比较完善的仓储、物流设施,享受国家多项政策的支持,已经发展为比较大的粮食物流服务商。
但是整体来看,我国粮食物流市场发展相对落后,整体组织化程度较低。

国内的粮食物流玩家主要分为 5 类,第一类是生产端的玩家,这类玩家以生产为主,商流和物流为辅,一般自建物流来服务集团主业务,例如新希望、海大集团、温氏、双胞胎等;
第二类为贸易端的玩家,这类玩家以贸易为主,物流和生产为辅,一般也是自建物流来服务主要业务,例如中粮集团、象屿、建发、北大荒等;
第三类为货代端玩家,主营业务是货运代理,专注粮食物流解决方案,一般也是自建物流,例如侨益股份、营口陆合、厦门嘉盛、顺通达等;
第四类运力端玩家,掌控运力,专注运输赛道,例如广州九鼎、粮运物流等;
第五类为节点型玩家,掌控节点,专注仓内赛道例如国丰仓、日照港、营口站等。

