海峡两岸经济合作框架协议原产地证书实务指南
ECFA原产地证书申请与填制要点解析
本期聚焦《海峡两岸经济合作框架协议》(ECFA)原产地证书,深入解析其申请流程、填制要求及常见问题。
PART 01|基础知识
1. ECFA原产地证书的定义与作用
ECFA(Economic Cooperation Framework Agreement)是大陆与中国台湾地区于2010年6月签署的经济合作协议。自2011年起,清单内产品逐步实现零关税,其中大陆出口至中国台湾地区的267种货物可凭ECFA原产地证书享受关税减让,涵盖矿产品、化工品、纺织原料、机械设备等。
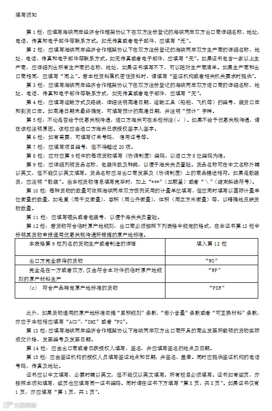
2. 原产地证书样式与信息内容
ECFA原产地证书以中文填写为主,必要时辅以英文,共包含15项信息栏位,具有唯一编号。
空白证书示例
3. 申请时间与有效期
建议在货物出口前办理,如未及时申领可在报关之日起90天内补发。证书有效期限为签发之日起12个月,补发证书则从报关日起计算12个月内有效。
4. 申请流程与渠道
可通过以下平台在线申请:
- 中国国际贸易“单一窗口” — 海关原产地证书模块
- “互联网+海关”一体化网上办事平台 — 原产地证书签发
PART 02|常见问题解答
Q1:竹筷(HS编码:44191290)是否可以申请ECFA原产地证书?
不能。该产品不在台方早期收获清单中,不具备享受ECFA优惠关税资格。
Tips:企业应关注台方享惠清单更新,以便评估产品是否符合申请条件。
Q2:使用进口椰壳碳化料生产的活性炭能否申请?
可以。HS编码38021000的活性炭符合“从其他品目改变至此”的原产地规则,满足PSR标准。
Q3:首次申请需注意哪些填制差异?
- 证书必须以简体中文填写,必要时辅以英文
- 地址信息仅限省市级,不可写县级或更详细地址
- HS编码应填写进口方8位HS编码
- 出口商声明栏需签名并注明地点和日期,无需盖章
相关填制说明请参考:
- ECFA原产地证书背面填写须知
- 中国国际贸易单一窗口用户手册
Q4:如何正确填写“原产地标准”栏位?
| 情形 | 填写字样 |
|---|---|
| 完全获得的货物 | WO |
| 全部由原产材料生产 | WP |
| 含非原产材料但符合PSR规则 | PSR |
| 适用累积、微小含量或可互换条款 | PSR ACU / PSR DMI / PSR FG |
Q5:多生产商商品能否填报同一份证书?
可以,但需列明所有生产商名称及地址。若资料属机密,可备注“签证机构或相关机关要求时提供”。
Q6:一份证书最多申报多少项商品?
每份证书不得超过20项商品,超量可拆分为多个证书,发票号后可加“-1”、“-2”区分。
Q7:唛头含特殊字符无法录入怎么办?
可在“包装唛头”栏填写“见附页”,随后附打印唛头并加盖骑缝章。
Q8:发票为第三方出具能否申请?
可以。第三方公司信息将自动显示在特殊描述栏,但中国香港等地属于非缔约方。
Q9:证书签发后发现错误如何修改?
可在报关之日起90天内向原签证机构申请更改,并退回原证。新证书内容保持一致性,除修改部分外均需与原件一致。
Q10:是否需现场领取?
无须现场领取。证书可在线自助打印,含海关电子印章及官方授权人员签名。
首次打印前需在“单一窗口”完成电子印章及签名授权配置。
来源:福州海关12360

