随着全球化的不断深入,中国制造业正站在新的历史节点上,跨境电商与地方产业带的结合,正成为中国制造走向世界的新引擎。
商务部国际贸易经济合作研究院最新发布的《2024年国家高端智库研究报告》深入剖析了“跨境电商+产业带”的内涵、发展现状及未来趋势,为我国制造业的转型升级提供了新思路。
报告指出,“跨境电商+产业带”模式是跨境电商对各地优势产业带全面赋能,推动特色产品出口,实现产业转型升级,培育自主品牌的模式。
目前,我国“跨境电商+产业带”的主要有三种类型:“跨境电商+新兴产业带”“跨境电商+成长产业带”“跨境电商+成熟产业带”。以下是报告的主要内容摘要:
报告摘要
1. “跨境电商+产业带”的内涵及分类
- 跨境电商通过数字化、协同创新、精准营销、智能物流等方式,推动产业带数字化、产品创新、国际市场扩大、高效履约。
- 根据品类和发展阶段,可以将“跨境电商+产业带”分为九大类,其中A1、B2、C3是当前中国的主要类型。


2. 中国“跨境电商+产业带”发展的新进展
- 中国跨境电商出口规模持续扩大,已进入规范发展的新阶段。
据海关总署初步测算,2023 年,中国跨境电商出口 1.83 万亿元,同比增长 19.6%,比去年高出7.9 个百分点。
- 呈现出集聚化、品牌化、高端化和全球化等新特点。


3. 跨境电商推动产业带高质量发展的机制分析
- 跨境电商推动产业带数字化、产品创新、国际市场扩大、高效履约。
当前跨境电商推动产业带转型升级的路径主要有四个路径:一是基于跨境电商的数字化、网络化特性,加快产业带企业的数字化进程;二是基于跨境电商直面消费者的特点,促进产业带企业以需求引领创新研发;三是基于跨境电商能快速触达各国市场,助力产业带企业扩展国际市场;四是基于跨境电商健全的物流体系,提升产业带企业海外履约效率。
4. “跨境电商+产业带”高质量发展的制约因素
- 技术研发投入不足、知识产权保护存在难点、产业生态协同性需提升、专业技术人才缺口较大。
调研发现,“跨境电商+产业带”的制约因素是由跨境电商和产业带两侧问题共同组成,主要表现在:产业带技术研发投入不够、跨境电商知识产权保护存在难点、产业带和跨境电商都存在生态协同较弱、制造业和跨境电商都存在专业技术人才不足等。
5. “跨境电商+产业带”高质量发展的对策建议
- 鼓励跨境电商产业带研发创新、完善跨境贸易知识产权保护体系、提升跨境电商产业带生态服务、健全人才培养与供求调节机制。
报告节选


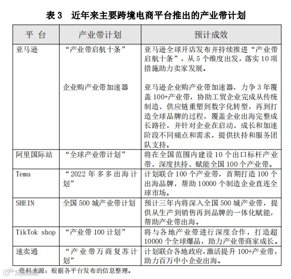
除以上内容之外,报告中还列举了中国部分“跨境电商+产业带”的实例,覆盖多个省份和产业类别。


同时,也强调了“跨境电商+产业带”模式对于推动中国制造业全球化和数字化转型的重要性,并提出了相应的发展策略和建议。



