点击蓝字,关注我们
俗语说:凡事预则立,不预则废。可见预测作用之大。那预算管理是做什么呢?官方的解释是:以企业战略目标为导向,通过对未来一定期间的经营活动与财务结果进行全面的预测和筹划,科学合理地配置企业各项财务和非财务资源,并对执行过程进行监督和分析,对执行结果进行评价和反馈,指导经营活动的改善和调整,进而推动实现企业战略目标的管理活动。
预算的目的在于实现战略目标、优化资源配置、提升管理效率。预算是保障组织有序发展、资源利用效率最大化的重要工具。流程上包括战略规划、目标制定、资源配置、财务分析、费用管控、考核激励等。
一
预算编制
1
财务预测与企业战略
预算要保证战略目标的实现,那目标是否合理,资源是否到位,风险是否可控,这些都是需要考虑的因素。所以预算编制环节更多的是对战略方向和企业资源的复盘。分析企业价值驱动过程、分析企业商业模式、风险应对的方式、价值提升的路径、投资人的预期回报等等。具体如下:
盈利预测前的准备包括:
2
编制方法
(以上为基础的编制方法。)
企业在不同的发展阶段,具体的预算目标和对资源的需求是有差异的。企业应当准确把握不同发展阶段的特点,灵活确定相应的预算目标。例如,处于初创期的企业,预算目标的重点应倾向于产品和市场的开发;处于成长期的企业,利润目标成为预算重点;处于成熟期的企业,成本费用成为预算重点。因此,实操中,我们针对不同生命周期的项目可以实行预算差异化管理。
1、导入期:项目仅有商业构想,努力推出能够满足市场需求的产品和服务,争取生存。这个阶段通常初始投资额较大,投资风险高,新品研发不确定,现金流为负。资本预算是关注重点。以下为小编实操中资本预算的一份参考模版。
2、成长期:有明确的市场目标和策略,积极参与竞争,追求更大的发展。企业这个阶段应建立预算管理体系。以销售预测为龙头,以销定采,现金流从负趋于平衡,重点关注销售预算。这个阶段重点考核销售额、利润率、周转率。
参考模板如下:
3、成熟期:市场份额稳步扩大,建立以盈利为目标的经营策略,强调财务监控。此时市场份额稳定、市场价格平稳,利润空间增大,现金流为正,企业应重点关注成本和费用控制。这个阶段重点完善各项管理流程和制度。以下以差旅费为例:
4、衰退期:此时企业尚需确定新的发展方向,要进行必要的重组和并购。销售面临负增长,欠款要及时追缴,从而为新品开发及新项目投资储备资本。这个阶段要格外关注现金流量预算。要格外关注各项活动对现金流的影响,减少资本投入,最大限度提高周转,收回现金流。
模版参考如下:
二
预算执行
1
财务预算分析
预算、核算和分析是财务管理的“三把斧”。预算需要有核算支撑,而分析可以说是将预算数据与核算结果进行对比的过程。尊重财务结果,形成以结果为导向的财务管理文化。要做好预算分析工作,一方面是需要企业内部流程配置到位,另一方面是财务分析方法到位。专业力是财务兜底的硬实力。
以现金流管理-因素分析为例,参考模板如下:
可能出现的情况有:
2
预算分析反馈
以财务分析为牵引,重要的是要完成战略复盘。战略是否是否可以继续驱动企业发展,企业当前价值是否合理,主要的风险因素及其影响、资本回报是否达到目标等等。
3
预算控制与调整
从企业资源投入到目标实现是一个过程,这个过程是否符合企业预期,是否能够实现企业的战略目标。不仅有赖于企业预算编制的准确合理,更取决于资源是否投入,如何投入,如何使用。有预算编制而无预算控制,就难以实现预算目标。
在对预算进行分析复盘后,如果内外部的环境/条件发生了变化,与预期偏差大,那就意味着预算需要及时进行调整。是否可以及时预警并调整,这里的效率提升离不开技术支持。信息化、数字化、智能化。预算信息系统涉及到企业办公OA、业务系统、财务系统以及AI/BI等工具的有效使用。
三
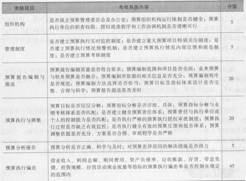
预算考核
1
主要内容
2
指标参考
E
N
D
关注我
了解更多
跨境电商
财务知识
跨境电商Nubi
对跨境电商财税感兴趣的小伙伴,
欢迎关注小编的文章和课程
一起交流,共同成长!

