搜索
首页
大数快讯
大数活动
服务超市
文章专题
出海平台
流量密码
出海蓝图
产业赛道
物流仓储
跨境支付
选品策略
实操手册
报告
跨企查
百科
导航
知识体系
工具箱
更多
找货源
跨境招聘
DeepSeek
首页
>
2025践行主机现代化:主机上云技术白皮书
>
0
0
2025践行主机现代化:主机上云技术白皮书
行业报告内参
2025-09-30
6
导读:2025年,企业核心系统正经历从“稳态运行”到“敏态创新”的深度变革,主机(Mainframe)作为承载金融、政务等关键业务的数据基石,其上云转型已成为企业数字化进程中的“最后一公里”攻坚战役。
来源:华为
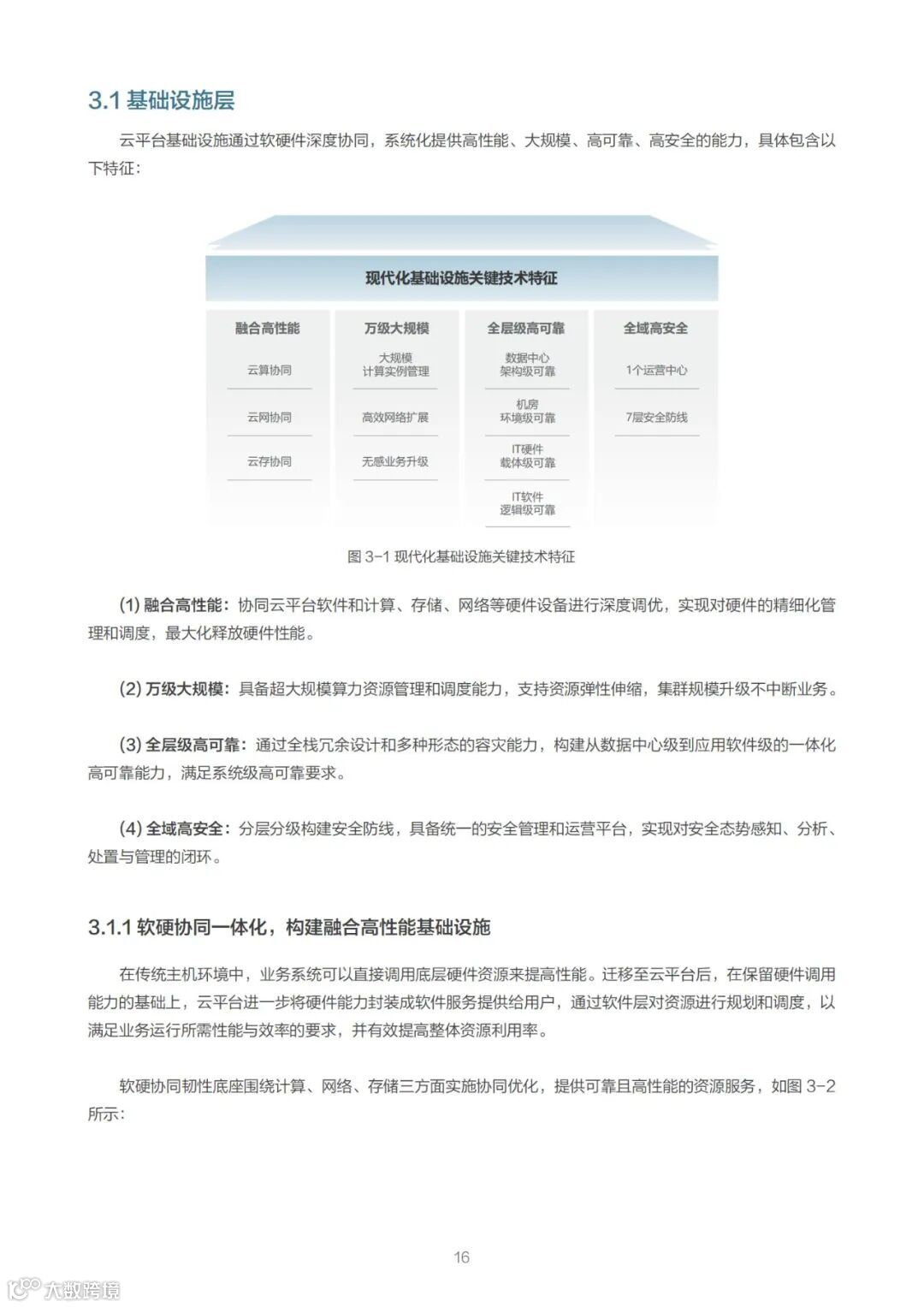
2025年,企业核心系统正经历从“稳态运行”到“敏态创新”的深度变革,主机(Mainframe)作为承载金融、政务等关键业务的数据基石,其上云转型已成为企业数字化进程中的“最后一公里”攻坚战役。
未来,随着异构算力融合、AI智能运维及信创生态成熟,主机上云将从“技术可行性”迈向“规模化推广”,成为企业核心系统迈向智能化的关键跳板。
完整版获取方式
本报告有62页,如果您觉得有帮助
希望获取电子版内容参考学习
请转发、评论、关注三连
然后联系我:报告
【声明】内容源于网络
0
0
行业报告内参
1234
内容
530
粉丝
0
关注
在线咨询
行业报告内参
1234
总阅读
4.8k
粉丝
0
内容
530
在线咨询
关注