近日,亚马逊宣布了几项关键的合规政策,这些政策将于12月开始实施。未及时遵守这些规定可能导致产品被下架,甚至账号被禁用。
以下是这些政策的生效时间和重要性:
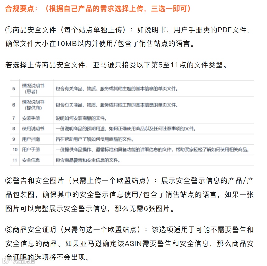
01欧洲GPSR合规倒计时,12月13日生效
通用产品安全法规(GPSR):请在12月13日之前完成相关合规工作。
该法规要求卖家在产品详情页上展示特定的警告和安全信息,并指定一名欧盟负责人。上传信息后,确保点击保存以激活深蓝色高亮显示。
此外,产品的标签也必须符合GPSR的标准,展示以下四类信息。
02.12月30日前,请更新美国纳税身份信息

在12月30日之前,卖家需要更新其税务身份信息。未能及时更新可能会导致账户被暂停,直至提供最新的税务信息。

03.12月31日,缺少COO信息商品将受到限制

所有在欧洲和英国站点销售的卖家必须在12月31日之前提供原产国/原产地(COO)信息。


未遵守此要求的卖家将收到平台提醒。请在截止日期前确认并提交COO信息,以避免产品因缺少COO信息而受到限制,影响在欧盟和英国的流通。

遵守这些合规要求对于维持业务的连续性和稳定性至关重要。请尽快检查并确保您的业务符合所有相关要求。


