大数跨境
0
0

ASO优化无效怎么办?6层深度排查清单解决排名不动问题

ASO优化无效怎么办?6层深度排查清单解决排名不动问题 点点出海
2025-09-28
67
导读:从元数据设置、关键词策略到算法过滤全面解析ASO优化无效原因

你是不是也踩过这样的坑?关键词查了 3 天,元数据改了 5 版,连角色海报、玩法截图都换了新风格 —— 本以为 ASO 优化后能冲一波排名,结果几周过去,应用商店里的位置半分没动。

开发者首次做 ASO,都很难达到预期效果,要么漏了关键设置,要么踩了算法的 “隐形雷”。
ASO 从来不是 “堆‘手游’‘游戏’这类泛词” 这么简单,而是一套需要 “系统排查” 的工程。点点数据「6 层深度排查清单」,从基础设置到算法过滤,帮你精准找到 “卡壳点”,把之前的优化努力真正转化成排名提升。
01 根基审计:元数据 4大 “隐形坑” 排查
元数据是APP在应用商店的“第一张名片”,基础设置错漏会直接让后续优化失效,对照下表逐项自查,避免无效投入。
•优化行动点
逐项核对标题、副标题、描述、图标和截图,确保它们精准传达了核心价值并覆盖了目标关键词。将“本地化”任务加入产品路线图,优先处理前3大目标市场,每天使用点点数据【ASO关键词】追踪关键词覆盖数量变化,确保优化生效。
02 靶心诊断:关键词 4 大 “避坑” 指南

关键词是 ASO 的 “流量入口”,用点点数据分析关键词竞争度筛选优质词,对照下表避开 “泛流量词” 陷阱,精准抓有效流量。

•优化行动点
通过点点数据导出当前所有关键词清单,做 3 轮筛选:1. 删 “无关虚荣词”;2. 标 “巨头垄断高难度词”;3. 补 “长尾衍生词”。用关键词排名监测功能追踪日排名波动,每周更新优化优先级,集中资源攻高回报词。
03 临门一脚:转化率(CVR)4 大优化方向
就算关键词排 top3,玩家不点下载也白搭。分析产品并定位短板,对照下表优化,把 “曝光” 变 “下载”。
•优化行动点
定期进行A/B测试(尤其是Google Play)优化你的商品详情页元素,制定一个A/B测试计划,优先测试不同的首图、视频和副标题,这是提升CVR性价比最高的方式。
04 适应环境:算法与市场 3 大应对策略

应用商店算法每年更新多次,市场节点(如春节、世界杯)也会改变用户搜索习惯,无视变化会让优化失效,可对照下表避免 “优化脱节”。

•优化行动点
在点点数据设 “政策 + 算法 + 节点” 三重提醒,每月初列 “优化重点表”:合规优先、算法侧重紧跟、节点提前准备。确保优化方向始终贴合外部环境。
05 知彼知己:竞品 3 大监测维度

竞品会分流你的流量,用点点数据的竞品监测功能盯动态,对照下表主动防御,避免被动挨打。

•优化行动点
每月做 1 次 “竞品分析表”,记录 3-5 个核心对手的关键词、素材、活动变化。从中找优化灵感(如竞品的高转化素材逻辑),同时制定防御策略,确保自己的 ASO 竞争力不落后。
06 最后一步:用 “增量下载” 激活算法

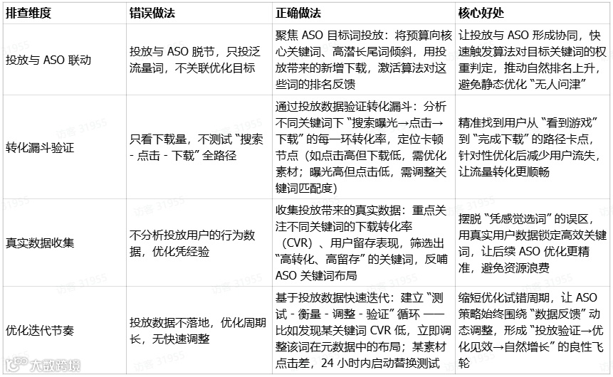
如果前 5 层都没问题,排名仍不动,可能缺 “算法反馈信号”—— 应用商店算法需要 “新增下载” 验证 “游戏值得推”,适度投放能激活优化效果。

•优化行动点
若您确信产品基础优化已臻完善,不妨策略性地扩大投放预算,主动向算法证明您的价值。同时,紧密监控投放带来的数据变化,将其作为优化迭代的核心依据。
突破 ASO 僵局,靠 “系统排查” 而非 “盲目试错”
ASO 不是 “一次性优化”,而是 “持续排查 + 动态调整” 的工程 —— 当排名不动时,别乱改元数据,按这份 6 层清单逐层查,总能找到 “卡壳点”(可能是本地化漏了、竞品抢了词,或是缺增量下载)。
如果你没时间逐一排查,或想快速突破僵局,点点数据专业团队可提供全方位 ASO 诊断服务:
✅ 帮你查:元数据漏洞、关键词竞争力、流量质量问题、竞品威胁;
✅ 给方案:定制关键词优化策略、高转化素材方向、投放激活方案;
✅ 盯效果:后续跟踪排名变化,实时调整优化动作,确保你的 ASO 投入真正变现成排名和下载。
让你的APP摆脱 “优化不动” 困境,靠 ASO 持续拿自然流量!


文:April Z

END

【声明】内容源于网络
0
0
点点出海
点点出海是互联网出海服务平台,专注应用、游戏、电商出海,提供信息服务,工具服务等一站式解决方案。点
内容 1219
粉丝 1
点点出海 点点出海是互联网出海服务平台,专注应用、游戏、电商出海,提供信息服务,工具服务等一站式解决方案。点
总阅读67.0k
粉丝1
内容1.2k