【季度申报】新版电子税务局季度申报操作全解析
新版电子税务局上线后,企业季度申报操作成为关注焦点。本文详细解析新版系统下的季度申报流程,并提供企业所得税月(季)度预缴纳税申报表及填报说明,帮助纳税人准确理解各项填报要求,确保申报顺利进行,有效规避税务风险。
新版电子税务局季度申报操作指引
企业所得税季度预缴申报
企业所得税预缴申报表填报逻辑介绍
免税收入、减计收入、加计扣除新填法
案例解析:企业所得税预缴申报表的填报方法
企业所得税月(季)度预缴纳税申报表(A类)
企业所得税月(季)度预缴纳税申报表(A类)填报说明
企业所得税月(季)度预缴和年度纳税申报表(B类)
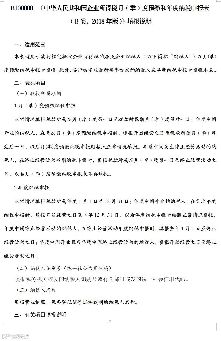
企业所得税月(季)度预缴和年度纳税申报表(B类)填报说明

