2025H1全球TOP16电子代工厂商经营情况(单位:亿美元、%)
注:最新汇率已按当期调整,捷普等按自然年财季调整,下同
资料来源:各公司财报及预测、芯八哥整理
营收与净利润增速对比
TOP16电子代工厂商营收及净利润增速对比(单位:%)
资料来源:各公司财报及预测、芯八哥整理
订单现状与发展预期
部分电子代工厂商最新订单现状及发展预期
资料来源:芯八哥整理
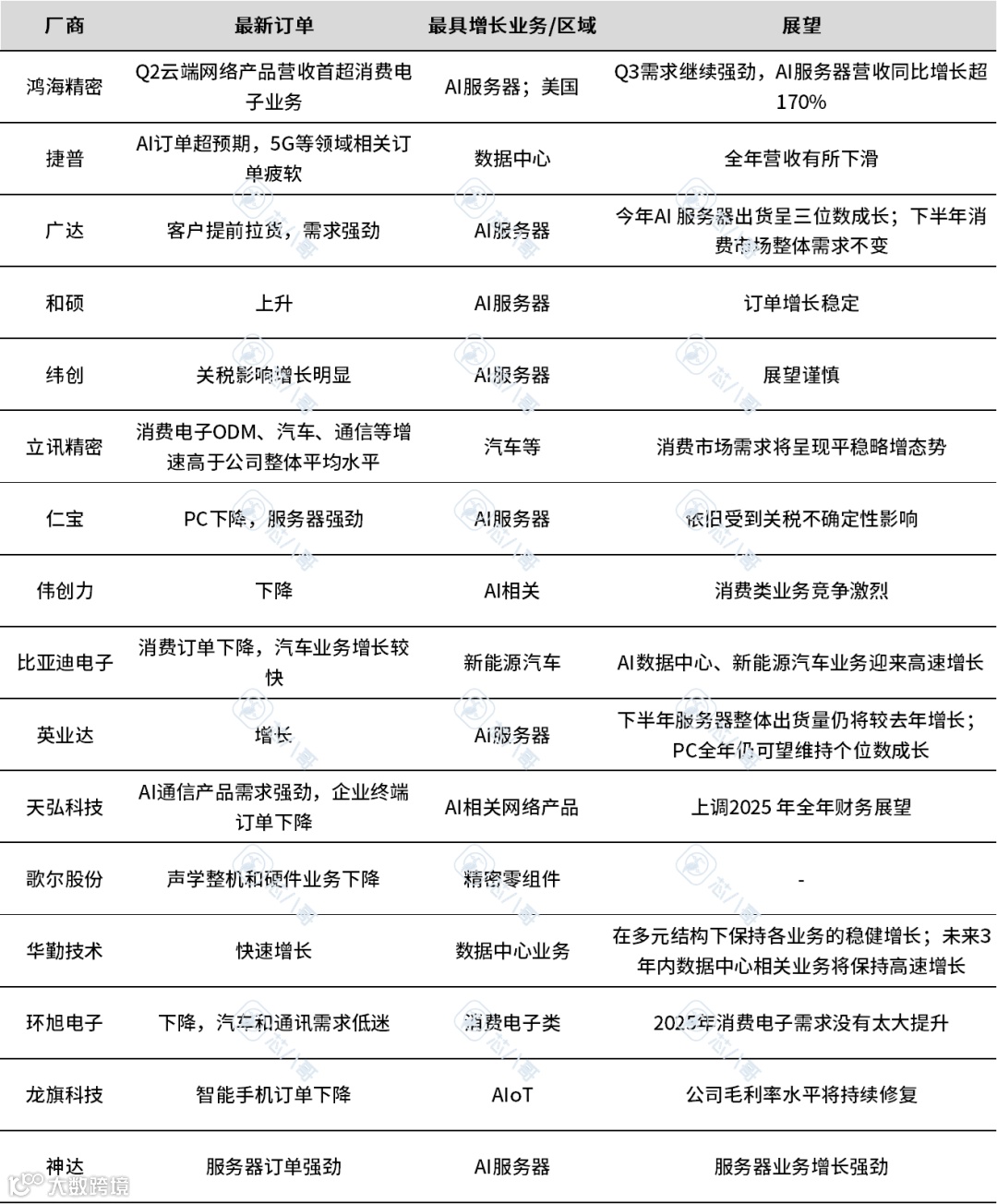
AI服务器产能布局规划
部分电子代工厂商AI服务器产能布局规划
资料来源:芯八哥整理
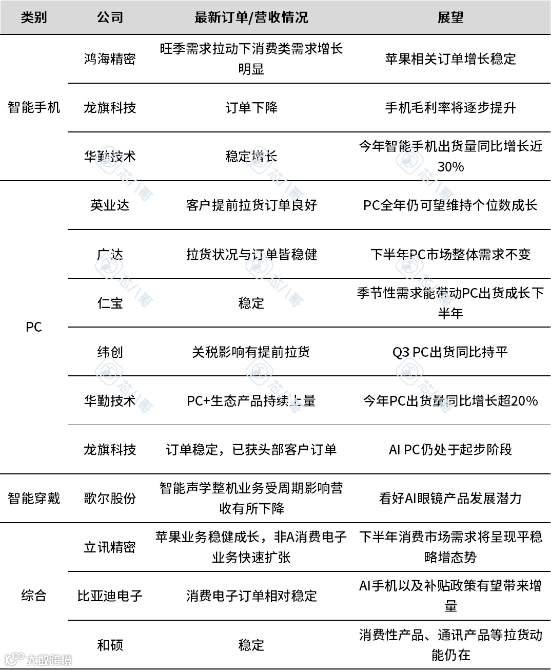
消费电子订单及发展预期
部分电子代工厂商消费电子订单及发展预期
资料来源:芯八哥整理
中国大陆厂商全球化布局
部分中国大陆电子代工厂商全球化布局情况
资料来源:芯八哥整理

