方解石行业相关概述
方解石是一种化学式为CaCO₃的碳酸钙矿物,是天然碳酸钙中最常见的形态,分布广泛。其质地较软,颜色多为白色或灰色,透明度较高,晶体形态多样,包括针状、板状、柱状、片状等。名称“方解石”源于其独特的解理特性——受外力敲击时易裂成方形碎块。
方解石主要形成于海洋环境中的生物沉积或化学沉积过程,如珊瑚、贝壳等生物遗骸的碳酸钙沉积。也可在地壳深部经变质作用由其他矿物转化而成。早在古代文明时期,人类已对方解石的结晶与解理现象有所认知。古埃及人曾用其制作透光窗,中世纪则用于雕刻和建筑。现代广泛应用于建材、化工、农业等领域。
当前方解石加工工艺主要分为干法和湿法两种:干法适用于生产粒径d97≥3~5μm的产品;湿法则用于制备更细的粉体,如d97≤3~5μm(d90≤2μm)的超细产品。
方解石行业产业链
中国方解石行业已形成从开采、加工到应用较为完整的产业链体系。上游主要包括矿山开采及初级破碎、磨粉等环节;中游聚焦深度加工,将原矿制成不同规格和品质的方解石产品;下游广泛应用于塑料、橡胶、造纸、涂料、油墨、建材、环保等多个领域。
方解石行业发展现状
方解石是地球上分布最广的矿物之一,为石灰岩、大理岩、钟乳石等岩石的主要成分。在中国,方解石资源丰富,广泛分布于河北、河南、江苏、浙江、安徽、江西、湖南、四川、湖北、广东、广西、甘肃、新疆、贵州、西藏、青海等地,矿床类型涵盖沉积型、热液型和变质型。
重点产区资源概况
甘肃:两当县火漆沟-二郎坝矿区查明方解石矿资源储量达22.6亿吨,是国内最大单体方解石矿床。其中一级品矿石6.1亿吨,属高品位大型矿床。矿石以微-细晶方解石大理岩为主,碳酸钙含量普遍高于98%,CaO平均含量55.36%,白度达93%,有害杂质含量低,符合食品级碳酸钙标准,具备支撑数百家大型碳酸钙企业生产的潜力。
安徽:安徽省为主要方解石产地之一,集中于池州市贵池区、青阳县及宣城市泾县等地。青阳县来龙山矿区南段方解石储量约1.4亿吨,占全省探明储量的40%,是国内罕见的宽厚型大型矿床,品质优良,储量可观。
产量与需求增长趋势
近年来,随着基建项目增加,水泥、石灰石等产品需求上升,带动方解石原石产量持续增长。2024年中国方解石原石产量达2800万吨,同比增长6.44%。
下游市场需求旺盛,推动行业整体发展。2019年至2024年,中国方解石需求量从2755万吨增至3200万吨。其应用涵盖多个领域:建筑中用于大理石、混凝土基础材料;化工中用于生产氢氧化钙、重质碳酸钙,应用于塑料、涂料、造纸等行业;环保领域用于水处理、脱硫和土壤改良;冶金中作为助熔剂;农业中调节土壤酸碱度;医药与食品工业中提供钙源。伴随相关产业持续发展,方解石市场规模有望进一步扩大。
方解石行业竞争格局
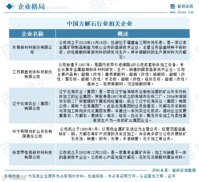
中国方解石市场竞争呈现多元化、差异化特征,既有大型国企和跨国公司,也有众多中小企业参与。企业依托技术、产品特色和渠道优势形成各自竞争力。主要代表企业包括东南新材料股份有限公司、江苏群鑫粉体科技股份有限公司、辽宁北海实业(集团)有限公司、怀宁县明月矿山开发有限责任公司、张家界恒亮新材料科技有限公司等。
重点企业简介
辽宁北海实业(集团)有限公司:成立于2004年,前身为1987年成立的海城市石粉二厂,总部位于辽宁省海城市。现已发展为集滑石、方解石、菱镁石、白云石等多种非金属矿产开采加工于一体的综合性企业集团。在方解石领域,具备年产45万吨生产能力,主要生产D50在1~6微米范围内的碳酸钙粉,产品包括水磨碳酸钙、重质碳酸钙和活化钙,广泛应用于橡胶、塑料、造纸、涂料、胶制品等行业,可显著提升制品稳定性、硬度及表面光泽。
江苏群鑫粉体科技股份有限公司:专注于天然方解石、重晶石、滑石、长石等非金属矿超细粉的研发、加工与销售。主要产品包括超细及改性重质碳酸钙、硫酸钡、滑石粉、长石粉、硅灰石粉、高岭土、轻质碳酸钙、沉淀硫酸钡等,年产能超12万吨。产品广泛应用于涂料、塑料、胶黏剂、合成革、橡胶、油墨、玻璃等行业。
方解石行业发展趋势
产能持续扩大
随着全球经济复苏,建筑、塑料、造纸、涂料等领域对方解石的需求不断上升。生产企业加大投资力度,大型企业通过新建矿山和扩建生产线提升开采能力,中小企业则通过设备升级和工艺优化提高效率。全球方解石产量预计将稳步增长,产能布局逐步向资源富集区集中。
市场集中度提升
行业竞争加剧,小型分散企业因技术落后、成本高、环保不达标逐渐被淘汰。具备资金、技术和规模优势的大型企业通过兼并重组、资源整合等方式扩大市场份额。未来将形成少数龙头企业主导、中小企业专注细分市场的格局,产业集中度将进一步提高。
绿色发展成为必然方向
在全球环保政策趋严背景下,方解石企业面临更大环保压力。绿色开采技术减少生态破坏,先进环保设备实现废水废气达标排放,废渣被综合利用于建材生产,实现资源循环利用。同时,通过优化工艺提升资源利用率,降低能耗,推动行业向低碳、可持续方向发展。

