
一、案例背景:数字化助力基建供应链金融
数字化正成为推动基建供应链金融创新的核心动力,通过政策引导、技术赋能与产业实践深度融合,促进传统基建与金融服务协同升级。
区块链、人工智能、大数据和物联网等数字技术构成关键支撑。区块链以去中心化和不可篡改特性实现信息透明,支持信用拆分与动产质押融资,缓解信息不对称问题;人工智能与大数据挖掘交易、物流及资金流数据,构建动态信用评估模型,提升金融机构风险定价能力;物联网结合5G技术,实现工程设备与大宗商品的实时监控,解决动产估值与风控难题。
在行业实践中,金融科技企业与金融机构通过场景化创新形成典型模式。部分平台依托产业资源,利用供应链票据、电子凭证串联上下游企业,破解中小企业融资难问题;另有企业聚焦垂直领域,融合AI与物联网技术,将工程设备、原材料转化为可信“数字资产”,降低融资门槛。
当前发展仍面临信息整合难、风险复杂、服务个性化不足等挑战,需深化技术应用,优化风控模型,推动金融机构、科技公司与基建企业共建“四流合一”的生态系统。
二、案例引入:“项目E信”落地省级重点基建项目
2025年7月9日,某银行长沙分行联合数字供应链服务商中链达通,在G4京港澳高速扩容工程与湘江科学城两大省级重点项目中率先应用“项目E信”数字金融工具。该方案通过锁定核心企业信用,实现工程款项闭环流转,精准支持产业链末端中小企业,提供普惠金融服务。
三、案例分析:“项目E信”业务解析
(一)产品要素与业务趋势
1、产品要素

2、业务趋势
本次试点显著提升了银行对“项目E信”应用场景的理解与实施信心。该行将以G4高速与湘江科学城项目为起点,深化协同机制,拓展产业链金融生态,推动“项目E信”在更广泛基础设施领域的复制推广,为区域经济发展注入金融科技动能。
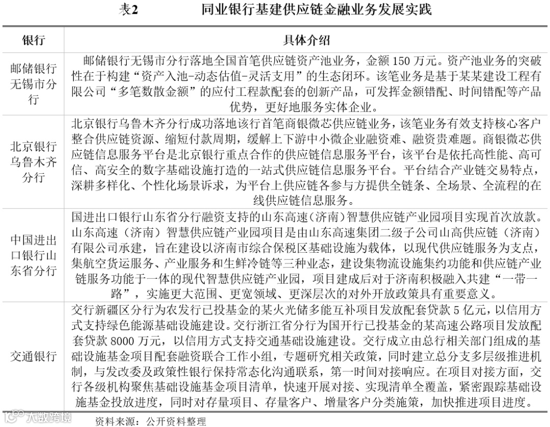
(二)同业银行基建供应链金融实践

四、案例拓展:供应链金融在基建投资项目中的应用
(一)适用原因
基建投资项目具备三大特征:一是资金需求大、周期长,涵盖土地、材料、设备、施工等多个环节,需长期稳定资金支持;二是供应链结构复杂,涉及业主、承包商、分包商、供应商等多方主体,亟需整合资源与信息提升运营效率;三是风险管理要求高,面临市场、技术、施工等多重风险,需通过系统性风控机制降低整体风险敞口。
(二)主要参与方
基建供应链金融参与方主要包括三类:
第一,总承包商:作为链上核心企业,主导项目规划与执行,具备大量应收账款与应付账款,凭借自身信用为上下游企业提供增信,降低融资成本。
第二,上游供应商与建设单位:包括原材料、设备供应商及劳务分包方,多为融资需求方,依赖核心企业确权获取资金支持。
第三,政府及社会资本方:作为项目投资主体,提供资本金并进行管理,常为核心企业提供信用背书,增强供应链整体信用水平。
供应链管理聚焦物流、资金流与信息流的协同。政府与社会资本注入资本金,金融机构配套融资,建设单位按进度结算,总承包商向供应商付款,形成完整资金闭环。各独立法人企业通过虚拟组织高效协作,由主导方统筹协调,借助供应链金融疏通资金梗阻,保障产业链畅通运行。
(三)应用方式及优劣势
1、供应商应收账款转让融资
该模式以保理为主要手段,帮助中小供应商将应收账款数字化并转让变现。优势在于缓解供应商融资难题,减轻总承包商集中支付压力,优化付款节奏,稳定供应体系。对施工企业而言,不增加资产负债率,亦不占用银行授信额度。
但随着房地产行业调整,部分企业虽解决供应商资金问题,却积累大量刚性兑付的保理债务,导致自身现金流弹性下降。
2、总承包商应收账款转让融资
总承包商将其对项目建设单位的应收账款转让给金融机构获取资金。该模式可加速资金周转、降低违约风险,且融资成本相对较低。但在实际操作中,因总承包商与政府或项目公司之间确权难度较大,影响融资效率。
此外,基建项目本身符合银行信贷偏好,贷款获取较易,大规模开展此类融资可能造成非必要负债,反而推高整体融资成本。
3、项目建设方应收账款融资
项目建设方可基于未来运营收益权或回购收益权发行资产支持证券(ABS),盘活存量资产。发行条件包括:项目运营满两年、主体评级达AA级以上、设置有效增信措施、原始权益人自担不低于5%的风险比例。
目前部分央企及省级企业已成功发行PPP资产支持票据或专项计划,如中交集团发行国内首单桥梁类REITs。然而,该模式对项目质量要求高,资本市场波动可能导致集中兑付压力,且政府回款不确定性仍由社会资本承担。
尽管资产证券化有助于优化债务结构、提升再投资能力,但受限于发行成本、期限匹配及流动性风险,尚未大规模普及,利弊仍在博弈中。
五、案例指引:商业银行发展建议
(一)构建全周期融资服务体系
针对基建项目“前期垫资、中期建设、后期运营”的生命周期特征,设计差异化产品:前期推出基于政府采购订单的“订单融资”,缓解启动资金压力;建设期推广“在建工程保理”,以已完工未结算款为底层资产提供动态授信;运营期创新“特许经营权ABS”,盘活收费权等未来现金流。面向中小供应商,开发“核心企业担保+应收账款确权”的反向保理产品,并组合“票据池+反向贴现”工具,提升资金周转效率。
(二)深化银政企三方协同机制
加强与地方政府合作,共建基建供应链金融服务平台,整合审批、招投标、财政支付等政务数据,实现“数据共享+融资对接”一体化。推动核心企业牵头组建“供应链金融联盟”,提供确权、差额回购等增信,银行据此放贷,形成“核心担责、银行放贷、政府监督”的风险共担机制。探索“银团贷款+供应链分拆”模式,解决大型项目融资分配不均问题。
(三)打造数字化风控与运营体系
运用区块链构建“基建供应链金融平台”,实现应收账款确权、转让、融资全流程上链,确保信息不可篡改与可追溯。部署物联网设备采集施工现场进度、物资消耗数据,结合BIM模型验证真实性,动态调整授信额度。利用大数据分析交易流水、纳税记录、征信报告等多维数据,建立智能风控模型,实现客户准入、额度核定与风险预警自动化。
(四)建立全链条风险管控机制
贷前严格审核项目合规性,重点关注立项批复、环评、土地使用权等要件,避免介入手续不全项目;对核心企业实行“主体+项目”双评级,优先选择政府背景强、履约能力强的央企或地方国企。贷中实施“资金封闭运行+进度挂钩放款”,确保回款进入监管账户,按节点释放资金。贷后建立“预警指标+应急处置”机制,监控偿债能力与现金流变化,及时启动三方协商,通过债务重组或资产处置化解风险。
(五)拓展多元化服务场景
联合工程监理、造价咨询机构获取专业数据辅助决策;携手律所、评级机构提供“法律合规+信用评级”一站式服务包,支持中小供应商融资。对接政府“智慧基建”平台,获取重点项目清单与政策信息,精准匹配融资需求。探索服务“一带一路”跨境基建项目,提供融资、结算、汇率避险一体化解决方案,拓展国际市场。



