本报告立足我国企业通用发展需求,聚焦数智化转型趋势,旨在为全行业提供科学参考与前瞻性建议,助力构建高效、公平、可持续的经济社会发展格局。通过构建融合产业智慧的数智化转型成熟度模型,推动千行百业协同探索、实践与创新,在数智化浪潮中实现高质量发展。
中国数智化转型现状与挑战
中国企业数智化转型已从初步探索迈入深化攻坚阶段。在政策引导与市场需求双重驱动下,转型进程持续加速。然而,战略落地断层、业务与技术协同不畅、转型价值难以量化等问题日益凸显,导致许多企业陷入“转不动”的困境。如何科学评估转型水平、明确发展阶段,成为突破瓶颈、实现可持续增长的关键。
数智化转型成熟度评估体系
本报告基于国家及行业标准,结合代表性企业实践,创新构建适用于各行业的数智化转型成熟度评估体系。该体系涵盖五大核心维度:
- 数智战略引领
- 数智服务创新
- 数智运营协同
- 数智能力支撑
- 数智价值实现
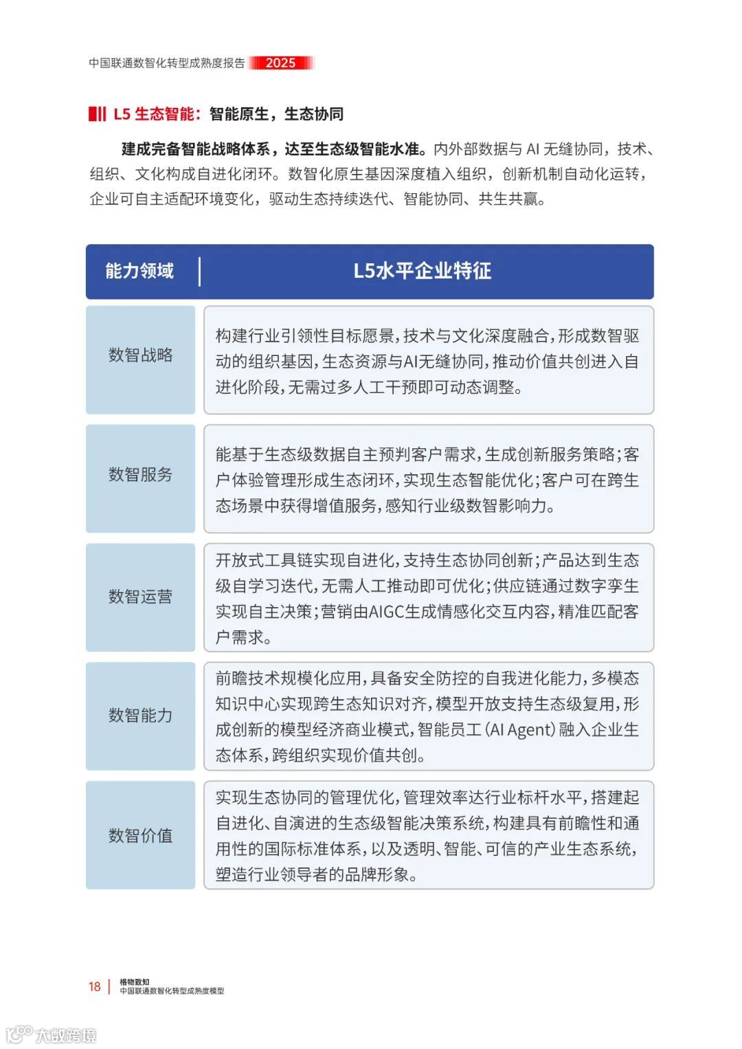
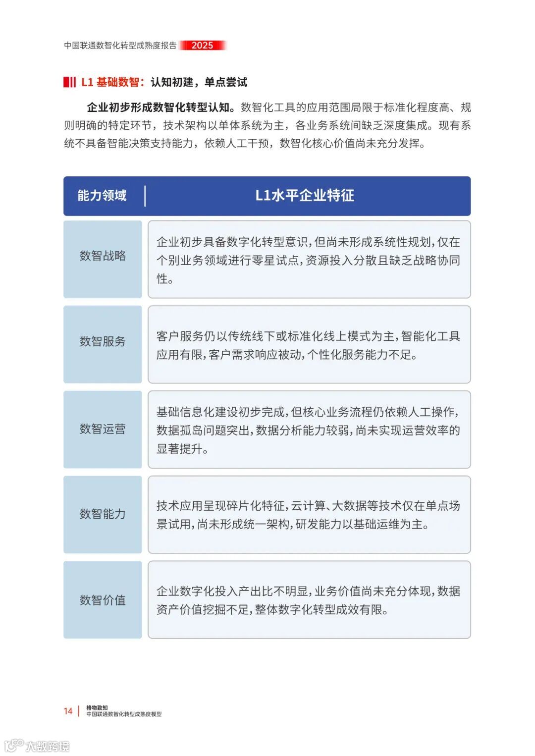
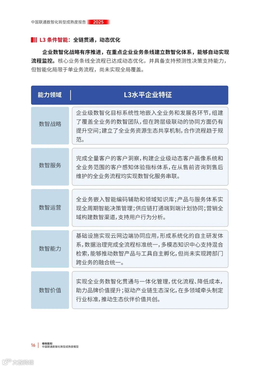
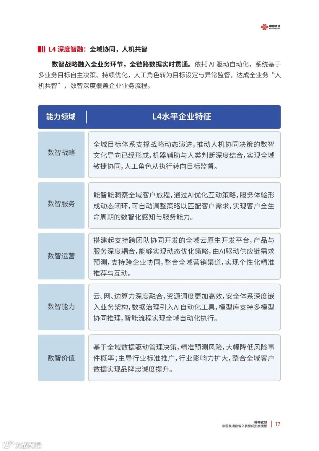
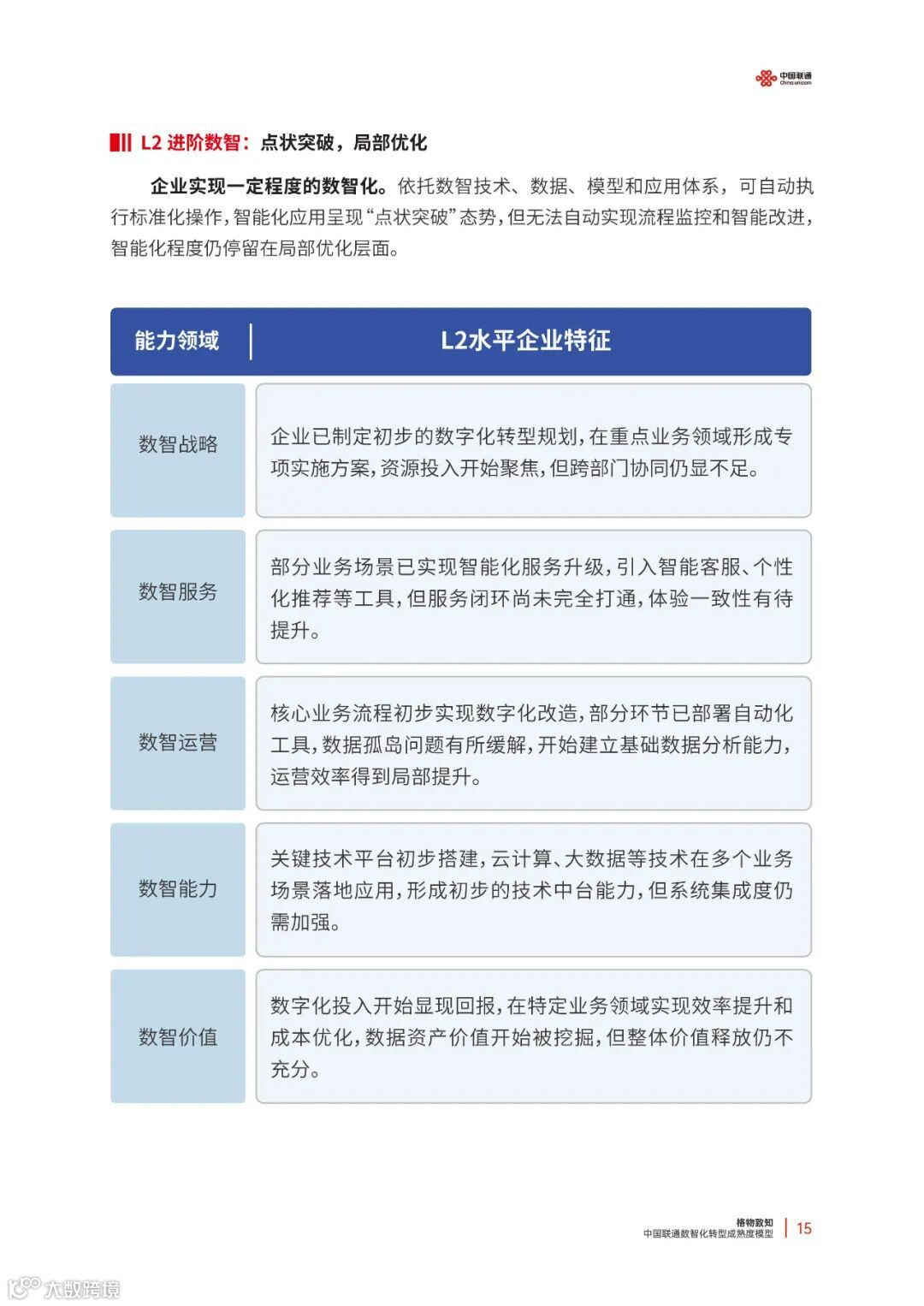
依据上述维度,企业转型进程被划分为五个递进层级:L1“基础数智”、L2“系统集成”、L3“数据驱动”、L4“智能优化”、L5“生态智能”,为企业提供可量化、可对标、可持续进阶的发展路径。
模型实践应用:中国联通案例
作为理论验证的重要实践,中国联通率先在内部开展全面评估。以试点省级分公司为例,报告详细展示了成熟度模型的落地过程。通过测评与遴选,各分子公司涌现出一批优秀实践案例,充分体现了该模型在诊断现状、指导改进、提升效能方面的实际价值,为其他企业提供了可借鉴的转型范式。
企业数字化
声明:来源为中国联通,文章内容仅代表作者独立观点,版权归原作者所有。转载目的在于传递更多信息,如涉及作品版权问题,请及时联系删除或做相应处理。

