一、如何使用chatgpt
ChatGPT是一种基于自然语言处理技术的人工智能应用程序,它使用了OpenAI的GPT模型(Generative Pre-trained Transformer),可以进行聊天和对话。GPT模型是一种基于深度学习的语言模型,它可以自动产生人类类似的文本和语言回复。
ChatGPT可以与用户进行自然语言交互,回答用户的问题、提供建议、产生文本等。ChatGPT的工作原理是:当用户输入一段文本或问题时,ChatGPT会使用GPT模型产生一个答案或回复。ChatGPT还可以在对话中保持上下文,并根据用户的输入和反馈调整和优化其回复。
首先chatGPT网址: http://openai.com
打开网站后会提示注册帐号,点击sign-up


输入邮箱,邮箱可以使用 http://proton.me 来创建,免费邮箱并且适配chatgpt工具。


之后会发送邮件,再跳转到邮箱点击确认链接。
最后一步是接码 验证。 电脑打开这:https://sms-activate.org。海外项目必用的接码网站。 注册一个账号,用支付宝充值几块钱。用于接码。 我测设了一下。用美国号码,接码速度最快。 选第一个开放人工智能。 然后自己选择号码,接码。一定要注意 每个国家的区别。
实在解决不了可以留言“chatgpt注册账号”,我帮你指导成功注册账号,或者实在没有办法注册的可以推荐你联系方式直接购买号使用。
二、应用—撰写Listing标题
下面来进行chatGPT第一个结合亚马逊的应用技巧,撰写Listing标题。
1、使用GPT来编辑标题
Listing里面的标题起到了至关重要的作用。因为亚马逊是机器,所以需要通过Listing文案去识别我们的产品,并给我们推送流量。那么在识别产品过程中标题占到了非常大的权重,如何通过GPT来帮助我们编写标题,我在这里跟大家去通过实际的案例看一下。
可以通过直接询问的方式来了解AI帮助亚马逊卖家如何制作标题:

我们按照GPT的指引一步步操作:
数据收集:
首先,需要收集大量的产品标题数据以及相关的销售数据。这些数据可以通过亚马逊API或网络爬虫等方式获得。
数据预处理:
对于收集到的数据,需要进行数据清洗、去重、标准化等预处理步骤,以便进行下一步的分析。
自然语言处理:使用自然语言处理技术对标题进行分析,包括分词、词性标注、实体识别、情感分析等等。
关键词提取:
在分析中,通过关键词提取的方法,找到标题中的关键词和短语,以便后续步骤使用。
市场趋势分析:
通过对市场趋势的分析,确定最佳关键词,以便优化标题并增加曝光率。
标题生成:
使用机器学习模型(如生成模型)生成新标题,模型可以基于最佳实践、关键词优化、市场趋势等多种因素生成新标题。
标题评估:
使用A/B测试等方法评估新标题的效果,监测销售数据、点击率、转化率等指标,以确定新标题是否优于原标题。
反馈机制:
根据评估结果,对生成的标题和算法进行调整和优化,以不断提高标题的效果。
首先第一步收集关键词并且整理,我们以睫毛这款产品为例:

将关键词整理后(筛选关键词相关性,搜索量),再整理热销listing的标题让GPT帮助我们拆分:

拆分之后让GPT帮我们按照流量词,修饰词。品牌词排列:

然后我们就获得了基础的关键词数据:

(我这里只是用作演示,只抓取了五个竞品标题,实际操作中至少分析20个核心竞品的标题才可以做出让我们满意的标题。)
接着我们使用目前的信息来让GPT生成标题,给到以下指令:
请使用下列关键词,按照公式品牌名+流量词+修饰词+流量词+修饰词做5份亚马逊标题:
流量词:False Eyelashes, Mink Lashes, Eyelash Extensions, False Eyelashes Multipack, Fluffy Eyelashes, Faux Mink Lashes, Curly Fake Lashes
品牌词:Kiromiro, B&Q LASH, KISS, JIMIRE, TOOCHUNAG
修饰词:14mm, Faux, 3D, Natural Look, Fluffy, Cat Eye, Wispy Lashes, Pack, 72 Clusters, Lashes, C Curl, D Curl, Mega Volume, Individual Lashes, Eyelash Clusters, DIY at Home, NM-D-8-16MIX, Lightweight, Comfortable, Tapered End Technology, Reusable, Cruelty-Free, Contact Lens Friendly, Style 'Shy', 5 Pairs, 20 Pairs, 4 Styles, 3D Volume, 20mm, Full, 8D Volume, Wispy, 6D Volume, Look Like Extensions, Thick, Soft, 7 Pairs.
获得结果:

-
JIMIRE False Eyelashes Multipack - Fluffy Mink Lashes 20mm Full Wispy Lashes 8D Volume Curly Fake Lashes Pack of 20 Pairs - Cruelty-Free Faux Mink Lashes
-
Kiromiro 14mm False Eyelashes - Natural Look Faux 3D Mink Lashes, Fluffy Cat Eye Wispy Lashes Pack of 14 Pairs - Lightweight and Comfortable
-
B&Q LASH Mega Volume Eyelash Clusters - DIY at Home 72 Clusters Lashes C Curl D Curl NM-D-8-16MIX - Individual Wispy Lashes
-
KISS Looks So Natural False Eyelashes - Style 'Shy', 5 Pairs Multipack - Tapered End Technology, Reusable, Contact Lens Friendly, Lightweight and Comfortable
-
TOOCHUNAG Mink Lashes - Fluffy Cat Eye Wispy 6D Volume False Eyelashes Look Like Extensions Thick Soft Curly Fake Lashes Pack of 7 Pairs - Faux Mink Lashes with 3D Volume
得到的标题还是不错的 符合我们的要求,大麦们快来实操起来吧!
2、通过GPT来检查标题
除了GPT可以帮助我们制作标题外,还可以帮助我们检查自己做的标题是否合理。很多英语差的运营都可以借助这个功能来帮助自身运营。

最后还可以通过指令直接让GPT抒写符合规范的标题(图17):

想了解更多CHATGPT指令,请留言“GPT指令”,我会发给你。
三、应用—撰写Listing五点
AI可以通过以下几种方式来帮助亚马逊卖家来撰写Listing五点描述:
-
自然语言生成(NLG):AI可以使用自然语言生成技术来生成卖点描述。它可以分析产品特点、功能、优点和目标受众,自动生成符合语法规则和流畅度的描述。这种技术可以大幅缩短撰写时间,提高撰写效率。
-
关键词分析:AI可以分析搜索量和竞争情况,提供最具影响力和相关性的关键词建议。这些关键词可以帮助卖家在亚马逊搜索引擎中更容易地被搜到,提高展现和转化率。
-
竞品分析:AI可以分析竞品的卖点描述和关键词,提供卖家在同类别产品中具有竞争力的建议。这可以帮助卖家更好地了解市场需求和趋势,并制定更有针对性的策略。
-
A/B测试:AI可以帮助卖家进行A/B测试,以确定哪种五点描述最能吸引和转化潜在买家。AI可以分析数据和统计结果,优化卖点描述,提高销售效果。
-
情感分析:AI可以分析评论和反馈,了解买家的需求和感受,并提供相应的五点描述建议。这可以帮助卖家更好地满足买家的需求,提高客户满意度和忠诚度。
综上所述,AI可以在多个方面帮助亚马逊卖家来撰写Listing五点描述,提高产品的展现和销售效果。
下面我们实操来看下:
1.分析卖点
首先我们统计一下竞品的五点描述,让GPT帮助我们分析:


统计20个竞品的卖点,然后通过GPT帮助我们进行分析,汇总起来后结合痛点做出我们自身的五点描述。
2.分析痛点
痛点分析这里我直接使用运营工具,比GPT更加的方便。



3.GPT编辑五点描述
我们收集到卖点和痛点之后,就可以着手通过GPT来帮助我们撰写五点:



最后做出来五点描述的同时,还可以直接帮我们把需要埋入的核心词自动插入进去,算起来非常牛了。
-
High-quality Material: Our false eyelashes, including mink lashes and eyelash extensions, are made of high-quality faux mink fiber, which is soft, fluffy, and has a natural-looking lash end. It is perfect for daily use.
-
Naturally Enlarges Eyes: Our false eyelashes, including mink lashes and eyelash extensions, use natural mink hair to naturally enlarge the eyes, adding beauty and easy to apply and remove.
-
Premium Customer Service: We are committed to providing you with the best customer service for your false eyelashes, including mink lashes and eyelash extensions, always here to help and support you, ensuring you shop with confidence.
-
Multiple Styles to Choose From: We offer a variety of false eyelash styles, including mink lashes and eyelash extensions, such as natural, charming, daily, and dramatic, suitable for different occasions, giving you more choices.
-
Reusable and Sustainable: Our false eyelashes, including mink lashes and eyelash extensions, are all handmade with fine synthetic fibers, which can be reused multiple times with proper care, saving costs and being environmentally friendly.
同样也有卖家做出来一些指令可以直接帮助运营来简化以上流程:
直接输入指令:
Write 5 bullet points between 200- 250 characters foranAmazon listing selling [your product namelBullet Point Format:Product Benefit:DescriptionIncluding the following keywords:
Write 5 bullet points and a product description for an Amazon listing selling a
Include the following data in the bullet points.
Product details:
<卖点1>
<卖点2>
<卖点3>
<卖点4>
<卖点5>
Keywords to mention:
format:
bullet point:description
得到结果:

想了解更多CHATGPT指令,请留言“GPT指令”,我会发给你。
四、应用—筛选优化关键词
首先通过工具将关键词全部拉出来,然后通过GPT来进行分类筛选,可以节省运营90%的时间。


接着搜索量降序排行,埋入到Listing各个部分:

五、应用—优化现有Listing
可以使用GPT来优化目前已经做好的现有Listing内容,修正语法错误以及埋入更合适的关键词:


修改后文案:
Title: JIMIRE 20 Pairs False Eyelashes - 4 Styles Fluffy Eyelashes Pack - 3D Volume Faux Mink Lashes for Natural, Charming, Daily, and Dramatic Looks
Bullet Points:
-
Includes 4 styles of lashes perfect for any occasion, from working to a night-out.
-
Cost-effective and reusable with proper care due to high-quality synthetic fiber material.
-
Flexible yet sturdy lash bands make application and cleaning a breeze, providing all-day comfort.
-
Lightweight and soft lashes ensure no irritation to the eyes, allowing for comfortable wear.
-
Enhance your natural beauty with vivid and sparkling eyes, and if you are not satisfied, we are always here to help.
Long Description:
JIMIRE is a young and vibrant brand in the Beauty industry, entering Amazon in 2016. We have been studying beauty products for a long time and have mature technology and skilled craftswomen. We value our customers' feedback and actively work to improve our products. Our goal is to be a brand that keeps growing and improving, providing our customers with high-quality and cost-effective beauty products. Trust JIMIRE to enhance your natural beauty and make your eyes stand out with our false eyelashes.
也可以不只是分析亚马逊平台上面的报告,独立站包括Tiktok等平台都适用:

六、应用—分析竞品评论
可以通过GPT帮助卖家分析亚马逊评论列表。
创建一个列表总结:
人们喜欢产品的前5件事
人们不喜欢产品的前5件事
希望改进的前5件事

得到结果:

Product Top 5 Things People Like:
-
Good value for the price
-
Wide variety of styles in the pack
-
Easy to apply and remove
-
Comfortable and lightweight to wear
-
Provides a natural or dramatic look depending on the style
Top 5 Things People Dislike:
Poor quality lashes
Some lashes are too long and require trimming
Lashes may fall off quickly or not stay in place
Lashes may be too flimsy or difficult to apply
Packaging may make it difficult to remove lashes without damaging them
Top 5 Desired Improvements:
-
Better quality lashes and stronger lash bands
-
Improved packaging to make it easier to remove lashes
-
More consistent sizing and appearance of lashes
-
Longer lasting lashes that stay in place
-
More detailed descriptions or photos of the lashes in the pack to help customers choose the right style.
想了解更多CHATGPT指令,请留言“GPT指令”,我会发给你。
七、应用—辅助选品
GPT可以帮助我们进行选品以及市场分析。首先我们来问下:亚马逊如何选出爆款产品

在亚马逊选出爆款产品需要考虑多个因素,包括但不限于以下几点:
-
产品需求度:爆款产品通常是市场上需求量很高的产品。可以通过市场调研、关键词搜索、竞争对手分析等方法来了解市场需求状况,并找到当前热门的产品。
-
产品品质:爆款产品的品质通常比较高,能够满足消费者的需求,口碑良好。可以通过关注消费者的评价和反馈,了解产品的优缺点,进一步提高产品品质。
-
产品价格:爆款产品的价格通常比较合理,能够满足消费者的需求,具有一定的性价比。可以通过市场调研和竞争对手分析,了解市场价格水平,并根据产品的优劣势制定合理的价格策略。
-
产品营销:爆款产品通常有着良好的营销策略和推广渠道。可以通过社交媒体、广告投放、产品评测等方式来对产品进行推广,吸引更多的消费者关注和购买。
-
产品创新性:爆款产品通常有着独特的创新点或特色,能够满足消费者的新需求或新趋势。可以通过市场调研和创新设计,不断更新产品特色和功能,满足消费者的不同需求。
总之,选出爆款产品需要不断了解市场和消费者需求,提高产品品质和创新性,制定合理的价格策略,并进行有效的营销推广。

接着是市场分析:

GPT回复建议大家可以作为参考,但是不要完全听信,最终还是要结合多方面的数据评判才可以确定是否做这个市场。
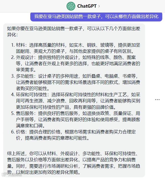
八、应用—辅助做产品差异化
帮助卖家从多方面考量做出产品差异化:

继续问更加细节的问题:

输入英文指令:

To make your golf swing mat unique and different than others on the market, here are some ways you can consider:
-
Material: Choose high-quality materials that are durable and long-lasting, such as synthetic turf or rubber. This will ensure that your mat remains in good condition and can withstand frequent use.
-
Size and Shape: Offer different sizes and shapes of mats to cater to different golfers' needs. Consider offering mats that are larger, smaller, or have unique shapes that are not commonly found on the market.
-
Thickness: Offer mats with different thicknesses to cater to different preferences. Some golfers prefer a thicker mat that provides more cushioning, while others prefer a thinner mat that provides a more realistic feel.
-
Portability: Consider making your mat portable and easy to carry, so golfers can take it with them to the driving range or use it at home. This can be done by making the mat lightweight, foldable, or including a carrying case.
-
Design: Offer a unique design on the mat that is different from what is commonly found on the market. This could be a logo or pattern that is exclusive to your brand, or a design that stands out from other mats.
-
Customization: Offer the option for customers to personalize their mat with their name or initials. This can make the mat more special to the customer and increase brand loyalty.
-
Additional Features: Consider adding additional features to your mat, such as a tee holder or alignment markings, to provide more value to the customer.
By offering unique features and designs, as well as catering to different preferences and needs, you can differentiate your golf swing mat from others on the market and attract more customers. It's important to research the market and understand your target audience to create a product that truly stands out.
九、应用—撰写客户开发信
输入指令:
My company's nameis[ABC]. Product is eyelashes. Write ashort outreach message to an Instagram affiliateasking if they want to film a video with my product TYPE OF PRODUCT

如果内容有和我们公司或产品不符的地方可以直接给到指令修改。
想了解更多CHATGPT指令,请留言“GPT指令”,我会发给你。
十、应用—统计网红清单
目前只能将我们统计好的网红清单分类整理,无法直接接网获取网红信息。(相信之后会有)

十一、应用—编品牌名
ChatGPT可以帮助我们在团队头脑风暴时,获取更多灵感。或是无法与他人头脑风暴时,为我们提供更多建议,比如起一个跨境品牌名称等。
取10个字母A开头的原创英文品牌名,用在户外运动领域,要有时尚的感觉,并给出中文解释:

十二、应用—写Bolg
卖家重视站外推广,很多人会创建一个Blog频道吸引流量。但有些人写的还是中式英语,而且公司也没有配备专门的岗位人员,那么ChatGPT就可以排上用场了。
你需要让ChatGPT了解你的产品、目标用户和竞对,并给出对应的推荐理由:
“I sell [TYPE OF PRODUCT] on Amazon.Write a500word blog post that shares the top 5 reasons why[YoUR TARGET AUDIENCE]shouldswitch from[ALTERNATIVE PRODUCT to [YOUR PRODUCT].At the end, recommend checking out the proauct that we se"on Amazon.
完善后:
I sell eyelashes on Amazon. Write a500word blog post that shares the top 5 reasons why customer shouldswitch from eyelashes to magnetic eyelashes. At the end, recommend checking out the proauct that we se"on Amazon.

Eyelashes are a popular beauty accessory that has been around for centuries. From natural-looking lashes to dramatic styles, there are countless options for achieving the desired look. However, traditional eyelashes can be frustrating to apply, uncomfortable to wear, and can even damage your natural lashes. That's why many beauty enthusiasts are making the switch to magnetic eyelashes. In this blog post, we will share the top 5 reasons why you should consider switching to magnetic eyelashes.
Easy to Apply
One of the biggest advantages of magnetic eyelashes is how easy they are to apply. With traditional false lashes, you need to apply glue to the lash band and carefully place it on your lash line. This can be a time-consuming and messy process, especially for beginners. Magnetic eyelashes, on the other hand, use tiny magnets to attach to your natural lashes. This means you can apply them quickly and easily, without any mess or fuss.
Comfortable to Wear
Traditional false lashes can be uncomfortable to wear, especially if you're not used to them. The lash band can feel heavy on your eyelids and the glue can cause irritation or even an allergic reaction. Magnetic eyelashes, on the other hand, are much more comfortable to wear. They are lightweight and don't put any pressure on your eyelids, making them ideal for all-day wear.
-
No Damage to Natural Lashes
Many people worry that wearing false lashes can damage their natural lashes. This is because the glue used to attach the lashes can pull out your natural lashes or weaken them over time. Magnetic eyelashes, however, don't use any glue and therefore don't cause any damage to your natural lashes. This makes them a safer and healthier option for your lashes.
Reusable and Cost-Effective
Another advantage of magnetic eyelashes is that they are reusable. Traditional false lashes are often one-time use only, which can be expensive if you wear them frequently. With magnetic eyelashes, you can use them again and again, making them a cost-effective option in the long run. Plus, since they don't use any glue, you don't need to worry about buying replacement glue or adhesive.
Wide Variety of Styles
Finally, magnetic eyelashes come in a wide variety of styles. From natural-looking lashes to bold and dramatic styles, there are options for every occasion and preference. Plus, since they are so easy to apply, you can try out different styles without any hassle.
In conclusion, magnetic eyelashes are a game-changer in the world of false lashes. They are easy to apply, comfortable to wear, don't damage your natural lashes, are reusable, cost-effective, and come in a wide variety of styles. If you're interested in trying out magnetic eyelashes, we recommend checking out the eyelashes we sell on Amazon. Our magnetic eyelashes are made with high-quality materials, come in a range of styles, and have received great customer reviews. We are confident you'll love them as much as we do!
“However, traditional eyelashes can be frustrating to apply, uncomfortable to wear, and can even damage your natural lashes. That's why many beauty enthusiasts are making the switch to magnetic eyelashes. ”说实话真的很牛!
GPT还可以将以上的博文转化成Twitter/ Instagram/Facebook的帖子,让你的品牌四处生花:
“Turn this blog into 1 Twitter post,1 Instagram post, andl Facebook post.”

十三、应用—回复客户纠纷邮件
业务量比较大的亚马逊助理,一天可能要回复几百封站内信和邮件。处理客户的投诉。那你就可以指示ChatGPT在短短几十秒内私人定制一封回信。先附上客户的邮件,然后再在指令中附上你的回信要求。
[PASTE CUSTOMER EMAIL] Reply to the above emailfrom a customer who had a poor experience with our[TYPE OF PRODUCT].Thank them for supporting our small business.Be professional.Acknowledge their problem.Apologize for the inconvenience.Offer a full refund or free replacement.


十四、应用—评论分析
上述竞品评论已分析。
十五、应用—撰写邀评信
如果邀评得当可以极大增加我们的客户留评率,但是大家写的都千篇一律,并且还有很多的语法错误,那么GPT就可以帮助我们快速起草一篇邀评信,比我们自己写的要好很多。
“I sell eyelashes on Amazon.Create a veryshort and fun productinsert message. Thankcustomers for their purchase and for supporting asmall business.Ask them to leave feedback onAmazon about their experience”

Dear valued customer,
Thank you so much for choosing our eyelashes on Amazon. We appreciate your support of our small business and hope that you love your new lashes as much as we do!
We would love to hear about your experience with our product. If you have a moment, please consider leaving us a review on Amazon. Your feedback helps us improve our product and serves as a valuable resource for other shoppers.
Thank you again for your purchase and for supporting our small business. We hope to provide you with many more amazing lash experiences in the future!
Sincerely,
[Your Name]
十六、应用—撰写赶跟卖邮件
跟卖是一直困扰卖家运营的一种方式,如何一封有理有据的赶跟卖邮件也是一个有技巧的内容:

[Your Name]
[Your Company]
[Your Address]
[City, State ZIP Code]
[Your Email]
[Your Phone Number]
[Date]
[Amazon Seller's Name]
[Amazon Seller's Address]
[City, State ZIP Code]
Dear [Amazon Seller's Name],
It has come to our attention that you have hijacked our Amazon listing for the product with the ASIN [ASIN]. We are the rightful owner of this listing and have not authorized any other sellers to sell our product on Amazon.
We demand that you immediately remove yourself from the buy box of our product listing within 24 hours of receiving this letter. Failure to do so will result in us opening a case with Amazon seller support and having you removed from our listing. This may also result in your selling account being suspended or terminated.
We take all incidents of hijacking very seriously and will take all necessary steps to protect our intellectual property rights. We are committed to ensuring that our customers receive only the highest quality products and service and will not tolerate any infringement on our rights as a seller.
Please be advised that we will be monitoring our Amazon listings closely to ensure that our products are being sold only by authorized sellers. Any further attempts to hijack our listings will be met with legal action.
We appreciate your prompt attention to this matter and look forward to a resolution that benefits both parties.
Sincerely,
[Your Name]
十七、应用—撰写申诉信
这里我用个案例举例:因为定价错误导致被封店,写一封申诉信向亚马逊。

十八、应用—撰写产品介绍
针对没有A+的卖家,可以使用长描述来描述我们的产品,GPT就可以帮助我们来做长描述。

十九、chatgpt运作原理
ChatGPT是一种大型语言模型,基于GPT-3.5架构进行训练和构建。它由OpenAI公司开发和维护,旨在通过自然语言处理技术,为用户提供人类类似的对话体验。
ChatGPT的运作原理基于深度学习和人工智能技术。它通过大规模的语料库进行训练,从而学习和理解自然语言的规律和语义。这使得ChatGPT能够自动产生人类类似的对话回复,并根据用户输入的上下文和语境进行相应的响应。
ChatGPT的核心是一个大型的神经网络,它由多个层次组成,并使用预训练的权重来支持自然语言处理任务。在用户提出问题或输入文本时,ChatGPT会将其转化为向量表示,并将其输入到神经网络中进行处理。神经网络将根据先前的训练和经验,生成最可能的回答或响应,并将其返回给用户。
总之,ChatGPT是一种基于深度学习和人工智能技术的大型语言模型,它能够通过自然语言处理技术,为用户提供人类类似的对话体验。
二十、OpenAI API Playground 详解
OpenAI API Playground是OpenAI公司提供的一个在线工具,用于演示和测试OpenAI API的功能和性能。它提供了一个简单的界面,用户可以在其中输入文本或问题,然后观察OpenAI API生成的自然语言回复或响应。
以下是OpenAI API Playground的一些主要特点和功能:
-
支持多种语言模型:OpenAI API Playground支持多种不同的语言模型,包括GPT-3、GPT-2和Babbage等。用户可以选择不同的模型,以满足其不同的需求和用例。
-
支持多种任务和应用场景:OpenAI API Playground支持多种不同的任务和应用场景,包括问答、文本生成、翻译等。用户可以选择不同的任务,以测试OpenAI API在特定场景下的性能和表现。
-
支持定制化配置:OpenAI API Playground提供了一些基本的配置选项,例如模型大小、生成长度等。用户可以根据自己的需求,进行定制化的配置和设置。
-
支持自然语言交互:OpenAI API Playground提供了一个简单的界面,用户可以直接输入文本或问题,并实时观察OpenAI API生成的回复或响应。这使得用户可以与OpenAI API进行自然语言交互,并评估其回复的准确性和自然度。
总之,OpenAI API Playground是一个方便的在线工具,用于演示和测试OpenAI API的功能和性能。它支持多种语言模型、任务和应用场景,并提供定制化配置选项和自然语言交互功能,使得用户可以轻松地测试和评估OpenAI API的能力和表现。
二十一、提问的艺术——让 ChatGPT 导出高质量答案
内容摘录自:learn prompting总结“让 ChatGPT 导出高质量答案”一书内容。
ChatGPT 以及类似的大语言模型为我们的工作和生活提供了巨大的便利,虽然出来不久,但是很多人的工作应该都离开不了 ChatGPT 了。但与 ChatGPT 沟通也是需要技巧的,好的 Prompt 能够一次就令 ChatGPT 返回你想要的答案,但是坏的 Prompt 需要你交互很多次,才能够获得最终想要的结果,而且很有可能一开始引导出错,导致后面无论怎么纠正,ChatGPT 都一直跑偏。
那我们该如何和 ChatGPT 沟通来让他们更好地帮助我们完成这些工作呢?我有一个万能公式:
作为【角色】,请执行【任务】,【要求】,【补充说明】
具体来说,你需要填写以下四个部分:
-
角色:指定 ChatGPT 所扮演的角色;
-
任务:明确需要 ChatGPT 完成什么任务;
-
要求:概述这个任务需要遵守的规则和标准;
-
补充说明:提供更多关于任务和要求的详细信息。
使用这个公式可以帮助你清晰地表达你的问题和期望,并且让 ChatGPT 更好地理解并给出合适的答案。但是需要注意,每个部分都有具体的细则,尤其是补充说明。
任务
要与 ChatGPT 进行交互,需要先明确任务,也就是我们要让它做什么。
对于我们提出的任务,有以下几个具体的要求:
清晰、明确、定义清楚:不要含混。
问浅不问深:逻辑链条的深度不要太深,最好我们把复杂的问题的步骤给拆分好,拆成很多各依次递进的小问题,然后一个一个的问 ChatGPT。
问小不问大:同深度一样,我们不要问一些很虚很大的问题,比如人生的意义是什么,这样 ChatGPT 本身也不知道该从什么角度回答。
多说什么该做,不说什么不该做:不该做有更多的可能性,该做只有一个可能性,对于 ChatGPT 来说,当你说了不该做的时候,他可能无法精确的预测到你心中的该做。
角色
在 ChatGPT 的交互中,可以让它扮演不同的角色,以便让它更好地理解有关任务的信息和背景,并且产生出相适应的结果。例如,可以让 ChatGPT 扮演一个幼儿园老师,以便让它的解答更符合孩子们的需求。可以让 ChatGPT 扮演一个法律顾问,以便让它的回答使用更多的专业法律词汇等等。
要求
ChatGPT 需要明确任务的具体要求,这些要求可以包括:
-
产出内容的类型(是文章、故事、新闻、诗歌、对话等等)
-
产出内容的风格(是热烈、奔放、严谨、幽默等等)
-
输出格式的要求(是文本、语音、图像或其他格式)
补充说明
在与 ChatGPT 交互时,可以提供一些补充说明,以便 ChatGPT 更好地理解任务和要求。这些补充说明可以包括:
-
上下文信息,例如有关话题的背景、相关的历史事件或人物等等。
-
one-shot & few-shot 提供示例,例如提供一些关于某个回答的例子,让 ChatGPT 根据例子推测我们的具体要求或场景。
-
思维链提供逻辑,例如展示某个话题的思考过程或角度、提供一些关于如何处理某个问题的提示或建议等等。
One-shot & Few-shot
Few-shot 是一种通过提供少量示例来辅助 GPT 进行文本生成的方法。Few-shot 的基本形式是向 GPT 提供一些示例,这些示例可以是一些句子、段落、甚至是整篇文章。ChatGPT会学习这些示例的模式和规律,并将这些模式和规律应用于文本生成中。
Few-shot 可以用于各种类型的文本生成任务,例如故事生成、摘要生成、对话系统等等。下面是几个例子,说明加了 few shot 前后,GPT 模型回答的异同和优化效果:
-
给出一个问题 "What is the capital of France?",并提供一个包含 5 个样本的 few shot prompt,如下:

GPT 回答:
-
没有使用 few shot prompt 方法的回答:I'm not sure.
-
使用 few shot prompt 方法的回答:The capital of France is Paris.
-
可以看到,使用 few shot prompt 方法后,GPT 模型能够正确回答问题,而没有使用 few shot prompt 方法时,模型无法准确回答问题。
One shot prompt 与 Few shot prompt 比较类似,不同点在于 One shot prompt 只提供一个案例给模型学习。
思维链
思维链是指在与 ChatGPT 交互时,提供一些思考过程和提示,以便 ChatGPT 更好地理解任务和要求,并生成更准确、更有趣的内容。
思维链 prompt 是一种基于人类思维方式设计的 prompt 技巧,通过构建一系列相关的问题,从而帮助模型理解问题背后的逻辑关系和推理过程。思维链 prompt 通常由多个问题组成,每个问题都基于前一个问题的答案,形成一条逻辑链,从而引导模型完成更加复杂的推理任务。
与 few-shot prompt 不同,思维链 prompt 不是通过提供少量的样本训练模型,而是通过设计一条逻辑链来引导模型进行推理。few-shot prompt 通常需要提供少量的样本来进行训练,而思维链 prompt 只需要提供一系列相关的问题即可。
普通人可以利用思维链 prompt 模型来解决工作中的问题,例如在文本生成任务中,可以通过构建一条逻辑链来引导模型生成更加符合要求的文本。例如,在写作文时,可以通过一系列相关的问题来引导模型进行逻辑推理,从而生成更加连贯和有逻辑性的文章。目前很火的 ChatGPT 辅助阅读论文程序的背后都存在着思维链Prompt的身影。
以下是思维链 prompt 的应用示例:
-
在问答任务中,对于问题“什么是深度学习?”,可以通过以下思维链 prompt 来引导模型进行推理:
-
深度学习是什么?
-
与传统机器学习有何不同?
-
深度学习的应用场景有哪些?
-
深度学习的优势和劣势是什么?
-
在自动摘要任务中,对于一篇新闻文章,可以通过以下思维链 prompt 来引导模型进行摘要生成:
-
这篇文章的主题是什么?
-
文章中提到了哪些事件和人物?
-
这篇文章的重要信息有哪些?
-
如何用简洁的语言概括这篇文章?
另外,还有一种最简单的思维链模型,那就是直接告诉 GPT 模型:Let's think step by step.
思维链 prompt 可以帮助模型理解问题背后的逻辑关系和推理过程,从而生成更加准确和有逻辑性的回答。
结论
对于不同的任务和要求,与 ChatGPT 交互需要使用不同的方法和策略,但以上的公式应该足以能够应对 90% 以上的任务。
当然,不是所有的任务都需要使用到全部四个组件,各位可以在自己的具体任务中选择性的使用组件以达到自己的目标。
二十二、 chatgpt高阶使用——使用chatgpt做思维导图
思维导图直观方便,非常适合学习或者工作中应用。
ChatGPT功能强大,可以快速生成文本,可惜目前不能直接生成图片。
使用ChatGPT做思维导图的方法可以分为以下几个步骤:
-
确定思维导图的主题或中心思想:首先确定您要创建思维导图的主题或中心思想。这将帮助您聚焦于主要的概念和关键词,并避免过多的分散注意力。
-
提出问题或关键词:将您关心的问题或关键词输入到ChatGPT中,以便获得更多的想法和信息。ChatGPT将自动产生与您输入的文本相关的回复,这些回复可以帮助您扩展您的思维导图。
-
提取关键词和概念:从ChatGPT的回复中提取关键词和概念,这些关键词和概念可以作为思维导图中的节点和分支。这有助于您将信息组织和分类,使思维导图更加清晰和易于理解。
-
组织和连接节点:将提取的关键词和概念组织到思维导图中,并使用线条或箭头将它们连接起来。这有助于您建立概念之间的联系和逻辑关系,使思维导图更加完整和有条理。
-
审查和完善思维导图:最后,审查和完善您的思维导图。检查思维导图中的节点和分支是否清晰明了,逻辑是否连贯,是否遗漏了任何关键信息。如果需要,您可以添加更多的信息和节点,或重新组织和调整思维导图的结构。
总之,使用ChatGPT做思维导图的方法是一个循序渐进的过程,需要您不断输入问题和关键词,提取和组织信息,并不断调整和完善思维导图。这将帮助您更好地理清思路,扩展思维空间,并更好地组织和表达您的想法。
以下部分内容摘录自:AIGC部落
借助思维导图的标记语言,我们可以先让chatGPT生成思维导图的格式文本,然后再利用相关工具进行转换,即可快速获得精美的思维导图。

方法1:先用mindmap标记语言生成思维导图,然后用mermaid.live转换
首先,让ChatGPT生成文字版思维导图:
用mindmap标记语言生成一个去深圳旅游的思维导图

然后打开mermaid.live网站,将刚才生成的文本复制进去,非常漂亮的思维导图就生成了。

点击actions,可以复制思维导图图像到粘贴板,然后保存到word、pdf等编辑器。
也可以点击下载相应的格式图像,比如png、SVG。

方法2:先用Markdown语法,然后用http://markmap.js.org转换
ChatGPT生成文本版思维导图:
将以下内容用Markdown语法生成思维导图:
主题:ChatGPT生成思维导图
方法1:先用mindmap标记语言生成思维导图,然后用mermaid.live转换
方法2:先用Markdown语法,然后用http://markmap.js.org转换
方法3:先用PlantUML格式,然后用http://App.diagrams.net转换
方法4:chatmind

然后复制粘贴到http://markmap.js.org,即可自动生成

可以下载成为html和SVG格式文件
方法3:先用PlantUML格式,然后用http://App.diagrams.net转换
将以下内容转换成为PlantUML格式的思维导图:
主题:AIGC部落社群
内容1:AIGC工具测评和使用方法
内容2:AIGC网站导航
内容3:AIGC商业变现案例
内容4:AIGC工具和资料下载
内容5:最新最全的AIGC研报
内容6:AIGC相关问题交流和咨询

打开http://App.diagrams.net网站,选择:调整图形-插入-高级-PlantUML

然后点击蓝色的插入按钮,即可自动生成思维导图

可以导出为很多的格式:png、jpeg、SVG、pdf、xml等。

方法4:chatmind
打开网站www.chatmind.tech/,直接输入一句命令:生成去深圳旅游的思维导图

等一会就自动生成了。
不过,这个网站需要用手机号注册,而且每日只有10次免费使用机会。
二十三、 GPT-4 相对于 GPT-3 是如何提升的?
根据OpenAI官方的一些声明和预测,我们可以猜测GPT-4可能会带来以下方面的改进和进步:
-
更高的模型性能:GPT-4可能会使用更大的模型和更多的参数,以提高模型的性能和表现。这可能会导致更准确、更自然的语言生成和理解,以及更强大的推理和推断能力。
-
更广泛的应用场景:GPT-4可能会扩展到更广泛的应用场景和任务,包括自然语言对话、知识图谱构建、多模态学习等。这将使得GPT-4在多个领域和行业中得到更广泛的应用和推广。
-
更好的可解释性和可控性:GPT-4可能会引入更多的可解释性和可控性机制,以帮助用户理解和解释模型生成的结果,并控制模型的输出。这有助于提高模型的可靠性和安全性,以及增强用户对模型的信任和接受度。
总之,GPT-4可能会在模型性能、应用场景和可解释性等方面带来进一步的提升和改进,从而推动自然语言处理和人工智能领域的发展和进步。


