近年来,新能源产业逐渐成为全球热点。据统计,在国外电动汽车和储能市场需求旺盛等多重因素的推动下,2023年一季度中国锂电池出口1097.9亿元,增速达到94.3%。
锂电池运输的分类
根据《国际海运危险货物规则》对危险货物的分类,锂电池属于9类杂项危险货物之一。
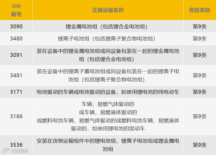
在运输方面,锂电池又被细分为单独运输的锂电池、与设备一起运输的锂电池、含有锂电池的车辆和装在货运装置中的锂电池四大类。
从产品类型的角度,上述四大类则再次细分为7个条目,我们通过对应的UN编号,可以区分锂电池货物在运输中的不同产品类型。

锂电池类货物运输的要求
1、在货物运输中,锂电池要持有通过联合国《关于危险货物运输的建议书试验和标准手册》第38.3节的试验证明和试验简介。
2、电池和电池组要按照要求,配有安全排气、防止短路等安全装置。
3、锂电池和电池组货物包件要满足《国际危规》第6章的构造与试验要求,取得检验合格证明,并张贴锂电池专属标记。
4、运输锂电池货物的集装箱,要按照有关国家标准进行装箱,在集装箱四周要张贴第9类危险货物标牌。
5、货物所有人和承运人须按规定办理完成船载危险货物报告和申报手续后方可运输。
我国对于锂电池出口的规定
根据《中华人民共和国进出口商品检验法》的相关规定:锂电池货物出口需要向属地海关申请危险货物包装使用鉴定,鉴定合格后海关出具《出口危险货物包装使用鉴定结果单》。
《出口危险货物包装使用鉴定结果单》,俗称为“危包证”。有“危包证”,符合海关监管和国际规章要求的危险货物包装,满足以上要求的锂电池货物才能出口。
部分锂电池豁免“危包证”
根据国际规章要求,有部分出口锂电池能豁免“危包证”要求,主要分为两大类:
1.属于UN3171的锂电池
即在电动车、电动自行车等车辆中的锂电池,可免于危险货物包装要求。
2.电池额定容量或锂含量小于某一特定值的锂电池
具体来说,对锂金属电池或锂合金电池,锂含量不超过1克,对于锂金属或锂合金电池组,合计锂含量不超过2克。
对锂离子电池,瓦特-小时的比率不超过20W·h,对于锂离子电池组,瓦特-小时的比率不超过100W·h。
上述电池在满足《国际海运危险货物规则》(IMDG Code)特殊规定188条中相应条款的基础上,可免于危险货物包装要求。
特别注意:
豁免情况仅豁免“危包证”,但锂电池外包装仍需标明瓦特-小时比率,并标有合适的锂电池标记。
出口锂电池及锂电设备包装要求
1.包装在容器中的电池或电池组,应该采取保护措施,防止电池或电池组因在容器中的移动或位置变化而造成损坏。容器必须达到II类包装的性能指标。
对于总重大于等于12千克的,采用坚固、耐碰撞外壳的电池或电池组,以及这类电池或电池组的集合,还需要有坚固的外包装、保护外罩、托盘或其它搬运设备。同样,这种电池或电池组也要固定不能意外移动,电极不得承受其它堆放物品的重量。
2.与设备包装在一起的电池或电池组,除了它的容器必须达到II类包装的性能指标,设备必须固定,不得在外容器中移动以外。电池或电池组还要完全被包裹。
3.装在设备中的电池或电池组,除了满足前面的要求以外,应该有防止在运输过程中意外启动的措施。同时还要防止电池或电池组短路。


